(一)知识框架
二、探究电阻上的电流跟两端电压的关系
1、电流与电压的关系
2、电流与电阻的关系
3、在探究“电流与电压、电阻”关系的实验中
滑动变阻器的作用作用:
注意事项:
控制变量法:
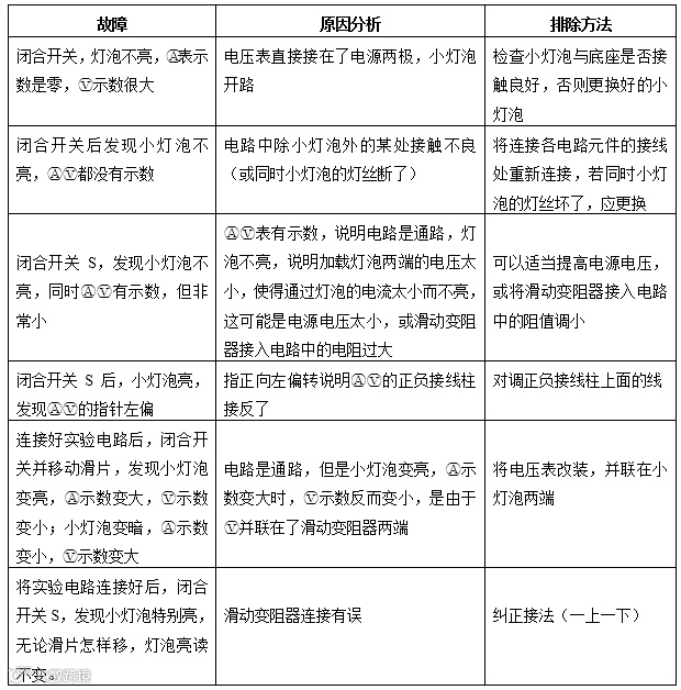
4、注意该试验中,可能的电路故障
常见的故障有:电表无示数、示数偏低、实验数据或结论错误等。
(三)欧姆定律及其应用
1、内容
注意:
① 该定律中涉及到的电流、电压、电阻是针对同一段导体的或电路的;具有同时性。
2、结论(注意前提条件)
3、电阻的串、并联
4、串、并联中电压电流的分配特点
“串联分压、并联分流”的理解:
根据并联中,电压相等,利用欧姆定律U=IR,有I1R1=I2R2,变形得I1/I2=R2/R1
(四)测量电灯泡的电阻
1、伏安法测导体电阻
2、伏安法测小灯泡电阻(重要)
3、“伏安法”测电阻试验中常见故障的排除方法

(五)欧姆定律和安全用电
1、欧姆定律和安全电压
(1)人体触电或引发火灾,都是由于电路中的电流过大造成的,从欧姆定律I=U/R来考虑:
(2)加在人体上但不会对人体造成危害的电压称为安全电压(≤36V)。
2、利用欧姆定律分析短路现象
3、注意防雷
(1)雷电现象及破坏作用
(2)避雷针
避雷针由金属制成,放在建筑物高处,当电荷传至避雷针尖,电荷会极易沿金属线流入大地,这条电流通道的建立可以中和云层和建筑物上的正负电荷,使得建筑物免遭雷电损坏。
4、利用欧姆定律解释触电现象
触电是由于电流过大造成的。根据I=U/R,当电压过大或电阻过小时,都会产生大电流,造成触电事故。
(六)方法清单
1、利用欧姆定律进行计算步骤
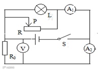
例:如图所示的电路中,电阻R1的阻值是10Ω,闭合开关S,电流表A1的示数为2A,电流表A2的示数为0.8A,则电阻R2的阻值为______。
2、如何判断电压表、电流表的示数变化
例:如图所示电路中,电源电压恒定,R0为定值电阻,R为滑动变阻器,闭合开关S后,在滑动变阻器滑片P左滑的过程中( )
A.电流表A1的示数变小 B.电流表A2的示数变大
C.电压表示数变小 D.电灯的亮度变暗

声明:本公众号尊重原创,素材来源于网络,好的内容值得分享,如有侵权请联系删除。
孩子冲刺中考的路上,我们与您同行!
长按↓↓三秒即可关注


