搜索
首页
大数快讯
大数活动
服务超市
文章专题
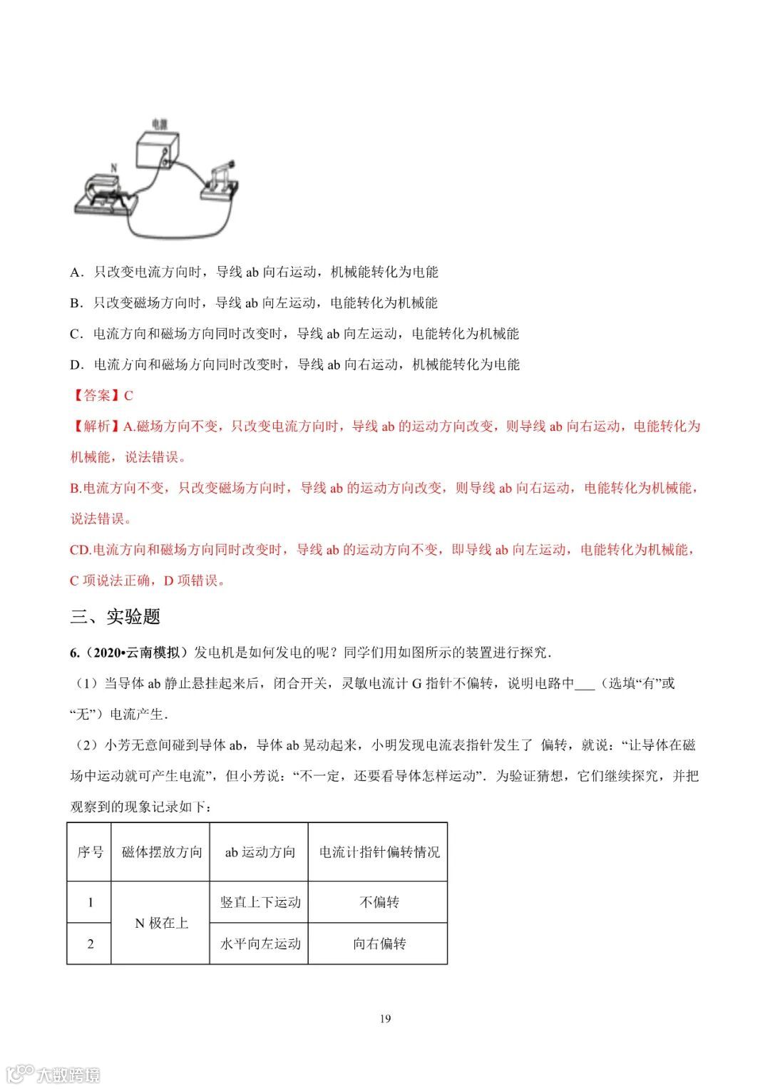
出海平台
流量密码
出海蓝图
产业赛道
物流仓储
跨境支付
选品策略
实操手册
报告
跨企查
百科
导航
知识体系
工具箱
更多
找货源
跨境招聘
DeepSeek
首页
>
电与磁 | 2020物理中考考点解读,每日精选经典题型,全国通用!
>
0
0
电与磁 | 2020物理中考考点解读,每日精选经典题型,全国通用!
数智教师
2020-04-20
1
导读:声明:本公众号尊重原创,素材来源于网络,好的内容值得分享,如有侵权请联系删除。孩子冲刺中考的路上,我们与您同
声明:
本公众号尊重原创,素材来源
于网络,好的内容值得分享,如有
侵权
请联系删除。
孩子冲刺中考的路上,我们与您同行!
长按↓↓三秒即可关注
【声明】内容源于网络
0
0
数智教师
人工智能教学应用研究、中小学人工智能编程教育研究、国家智慧中小学平台应用研究
内容
6530
粉丝
0
关注
在线咨询
数智教师
人工智能教学应用研究、中小学人工智能编程教育研究、国家智慧中小学平台应用研究
总阅读
1.1k
粉丝
0
内容
6.5k
在线咨询
关注