郑州印发《郑州市数据中心产业发展规划(2021—2025年)》,明确到2025年,互联网数据中心直接投资及带动投资规模超过1800亿元,互联网数据中心业务收入及关联产业营业收入超过1000亿元。
——摘要
近日,郑州印发《郑州市数据中心产业发展规划(2021—2025年)》,明确到2025年,互联网数据中心直接投资及带动投资规模超过1800亿元,互联网数据中心业务收入及关联产业营业收入超过1000亿元,带动相关产业产值增长超过4000亿,对全市数字经济的发展贡献达到三分之一。
《规划》提到,根据各区县(市)的城市定位、资源基础、经济发展水平、产业结构有序引导数据中心建设,分类分区部署,在全市范围内规划布局数据中心基本功能保障区、数据中心产业核心发展区、数据中心产业转移拓展区三大功能区,实现分区县(市)分类梯度布局、统筹发展,全面打造一体化绿色数据中心集群。
到2025年,全市互联网数据中心可用机架规模达到9万架,机架利用率超过70%,在用服务器规模达到100万台,算力规模进入全国重点城市前列。“十四五”期间,互联网数据中心投资达到370亿元,带动相关领域投资超过1500亿元。
实施企业“上云用数赋智”,鼓励企业使用云服务,每年减少能耗超过2亿千瓦时。新建互联网数据中心PUE不高于1.3,单机架平均功率达到6千瓦。“老旧小散”数据中心升级改造快速推进,改造后的计算型互联网数据中心PUE不高于1.3。新建边缘数据中心PUE不高于1.5,改造后的边缘计算中心PUE不高于1.6。与未经过绿色化、集约化处理相比,全市每年减少能耗总量超过16亿千瓦时,减少二氧化碳排放量超过140万吨。
到2025年,互联网数据中心业务收入超过150亿元,其中,云业务占比超过50%。边缘计算业务与车联网、工业互联网协同发展,到2025年建成100个以上边缘数据中心。
郑州市数据中心产业发展规划(2021—2025年):
随着数字经济的快速发展,数据成为新的关键生产要素。数据中心是数据资源集约的关键设施,数据中心业务是数据有效应用和价值实现的核心能力体现,数据中心关联和辐射产业是当前最活跃的产业领域之一。为贯彻党中央国务院关于“要加快5G网络、数据中心等新型基础设施建设进度”的指示精神,落实国家发展改革委、工业和信息化部、省委省政府有关数据中心建设相关工作部署,依据《河南省发展和改革委员会关于印发河南省“十四五”新型基础设施建设规划的通知》(豫发改数字〔2022〕52号)、《郑州市人民政府关于印发郑州市新基建建设示范区发展规划(2021—2025年)的通知》(郑政〔2022〕4号)等文件要求,争取建成全国一体化算力网络国家枢纽节点核心城市,支撑郑州数字经济发展和数字郑州建设,特制定本规划。规划期2021—2025年。
一、数据中心产业的意义
数据中心作为重要的新型基础设施,是郑州市推进国家中心城市现代化建设的重要抓手,也是郑州市加快构建数据产业生态、更好发挥数据价值、培育新的经济增长点、全面助力数字经济发展的重要支撑和保障。
数据中心是郑州市数据生态体系的基石。党的十九届四中全会首次将数据列为与劳动、资本、土地、知识、技术、管理并列的生产要素,《中共中央 国务院关于构建更加完善的要素市场化配置体制机制的意见》提出加快培育数据要素市场,抢占数据价值化先机,加快构建数据生态体系成为抢占未来经济社会发展主动权和制高点的重要手段。数据中心作为数据存储、计算、应用的关键基础设施,是数据资源集约、数据能力构建、数据高效利用的集中体现。加快整合全市数据资源,吸引国家部委、互联网公司等外部数据资源入驻,布局数据中心是郑州市数据价值化探索、数据参与生产分配试点、数据产业发展的前提和基础。
数据中心是郑州市数字经济发展的“底座”。要站在统筹中华民族伟大复兴战略全局和世界百年未有之大变局的高度,统筹国内国际两个大局、发展安全两件大事,充分发挥海量数据和丰富应用场景优势,促进数字技术与实体经济深度融合,赋能传统产业转型升级,催生新产业新业态新模式,不断做强做优做大我国数字经济。数据中心在很大程度决定了企业核心竞争力,成为传统产业数字化的新引擎。郑州市智能制造、智慧物流、车联网等对边缘数据中心、云数据中心具有大量的数据处理需求,数据中心在全市的数字经济发展中发挥越来越大作用。
数据中心产业是郑州市数字经济的重要组成。首先,数据中心能带来较高的直接收益,我国数据中心业务规模从2015年的518亿元增至2020年的2238亿元,年复合增长率达到28%。其次,数据中心带动相关产业发展,有助于郑州市发展服务器、云平台软件、培训服务等ICT产业以及电气系统、空调系统等数据中心配套设施产业,提高产业供给能力。第三,数据中心作为云计算、工业互联网、人工智能等数字技术的“粮仓”,全面支撑数字产业化发展。根据中国信息通信研究院测算,在算力产业中每投入1元,平均带动3—4元的经济产出。据此估算,2025年郑州市发展数据中心可带动数字经济增长4000亿元。
发展数据中心产业是郑州市争取建设全国一体化算力网络国家枢纽节点核心城市的必要条件。《关于印发<全国一体化大数据中心协同创新体系算力枢纽实施方案>的通知》(发改高技〔2021〕709号)明确在京津冀、长三角、粤港澳大湾区、成渝、贵州、内蒙古、甘肃、宁夏等地布局建设全国一体化算力网络国家枢纽节点(以下简称“国家枢纽节点”),并提出“后续,根据发展需要,适时增加国家枢纽节点”。我国中部地区尚未布局国家枢纽节点,郑州市建有国家级互联网骨干直联点、国家超级计算郑州中心,是全国最重要的通信枢纽与综合交通枢纽之一,经济发展水平、人口规模等在中部位居前列,具备作为核心城市联合周边地区共同争取国家枢纽节点的优势条件。
数据中心是郑州市实现碳达峰碳中和工作的重要手段。多措并举降低数据中心能耗,在全市数据中心积极推广绿色智能服务器,采用新型制冷设备与产品,适度增加新能源供给量,鼓励数据中心企业完善节能降耗管理体系,加大“老旧小散”数据中心整合改造,逐年提高数据中心电能利用效率。加快推广“上云用数赋智”工程,支持企业采用云服务开展数字化转型,促进全市数据中心集约化建设,提高IT设备资源利用率,新型互联网数据中心成为推进碳达峰碳中和的重要基础设施。
二、发展基础和面临形势
郑州市数据中心发展成效显著,截至2020年底,全市拥有5个在用大型、超大型互联网数据中心,是我国中部地区重要的算力设施基地。以人工智能、软件和信息技术服务、IT设备制造为主体的数据中心关联产业正在形成。
(一)互联网数据中心发展成效显著
依托网络条件与区位交通等优势,郑州已成为我国中部地区互联网数据中心规模最大、发展水平最高、影响力最大的城市之一,为发展数字经济提供了强大的算力保障。
互联网数据中心(IDC)规模快速增长。截至2020年底,全市共有16个在用IDC,包括4个超大型IDC、1个大型IDC和11个中小型IDC,其中,4个超大型IDC分别是中国联通的中原数据基地、中国移动(河南郑州航空港区)数据中心、中国移动(河南郑州高新区)数据中心、数字中原公司的中原大数据中心,1个大型IDC是河南联通的郑州二长数据中心。全市IDC机房建筑总面积约50万平方米,在用机架、在用服务器约为2万架、14万台,机架设计规模、服务器设计规模约为8.1万架和80万台服务器。全市共有6个在建IDC,包括1个超大型IDC、2个大型IDC和3个中小型IDC,机架设计规模、服务器设计规模约为3.8万架和40万台服务器。另外,河南联通的中原数据基地、中国移动(河南郑州航空港区)数据中心正加速扩容,2021年交付的机架数约为7000架和2500架。
互联网数据中心呈现集聚发展态势。全市IDC分布在郑州高新区、郑州航空港区、郑东新区、金水区、郑州经开区、二七区、管城回族区、荥阳市等8个区(市)。从在用IDC情况看,郑州高新区、郑州航空港区、郑东新区的机架设计规模占比分别为53.1%、24.8%和13.7%,合计达到91.6%;郑州高新区、郑州航空港区、郑东新区的在用机架占比约为56.6%、17.8%和13.9%,合计为88.3%;郑州高新区、郑州航空港区、金水区的在用服务器占比达到66.6%、16.0%和7.5%,合计为90.1%,郑东新区的占比为4.8%。总体来看,以郑州高新区、郑州航空港区、郑东新区为主体的IDC发展布局已经形成。
郑州市在全国互联网数据中心布局中居于重要地位。中原数据基地是中国联通在全国的12个超大型IDC之一,也是中国联通在中部六省唯一的新一代IDC节点。中国移动(河南郑州航空港区)数据中心、中国移动(河南郑州高新区)数据中心的机架设计规模分别达到2万架和1.8万架,是中国移动的十一大节点数据中心之一。中国电信在郑州部署了河南省天翼云资源池,正在推进中原天翼云中心建设,机架能力将达到2万架。阿里巴巴把郑州作为北方核心业务节点,承载阿里云、淘宝、支付宝等业务。腾讯依托位于郑州数据中心提供视频分发和直播业务,是北方最大的核心数据资源节点。奇虎360在郑州设立北方核心节点,提供企业云盘等新型业务。
基础电信企业在全市互联网数据中心市场中占据主导地位。从在用IDC规模来看,基础电信企业机架设计规模、在用机架数、服务器设计规模、在用服务器数在全市互联网中心市场中的占比约为85.9%、86.9%、78.7%和93.2%,占据主要市场份额;第三方数据中心企业市场份额较小,正在运营建设的数据中心企业主要有河南数字中原、景安公司等,郑州豫能、河南惠众大数据公司正积极谋划建设(机架设计总规模约为2万架)。
数据中心企业形成了较为完备的建设运营机制。从基础设施建设来看,基础电信企业以及数字中原公司、景安公司等第三方数据中心企业均采用独立或主导建设机房的模式,企业具备机房规划、设计、建设以及机房运维管理等能力。从运营模式看,业务类别以服务器托管、机房租赁、带宽出租以及增值业务等传统业务为主,在全部IDC业务中占比超过70%,同时正在加快发展IDC云业务。从业务拓展能力情况看,基础电信企业的客户群体较为稳定、业务影响力较大,第三方数据中心企业的中小型客户的市场拓展能力与产品定制化能力较强。
(二)边缘数据中心多样化发展布局
全省主要党政机关及事业单位正逐步将政务信息系统迁移至政务云,重点行业企事业单位建设部署了一批边缘数据中心(自有数据中心),其自有在用服务器超过20万台。
主要党政机关积极推进政务信息系统“上云”。为提升政务数据安全保障、政务系统资源利用效率与运营维护水平,郑州市政府部门加大了政务系统“上云”力度。市大数据局牵头通过租用基础电信企业云资源的方式实现了大部分市级政务系统的集中部署,基本满足政务系统的计算和存储需求。
重点行业企事业单位主要利用自有数据中心满足计算与存储需求。参与调研的52家单位均部署了或计划部署自有数据中心,在用数据中心建筑面积、机架设计规模、在用机架、在用服务器规模分别约为1.8万平方米、4000架、1440架、5300台;在建数据中心建筑面积、机架设计规模约为2.4万平方米、2000架。另外,大型企业一般都设立了专门的数字化部门,并且为数据中心配备了专业的管理与运维人员,具备较强的管理维护能力,能够快速提供数据服务。
(三)超算中心支持科研与经济发展
国家超级计算郑州中心(以下简称“郑州超算中心”)于2020年建成并投入运行,是我国第7家国家超级计算中心、河南省首个国家级重大科研基础设施。
郑州超算中心配备了先进的软硬件设施。郑州超算中心的计算设施在规模、峰值计算能力等方面均处于国际先进水平,计算能力达到100PFLOPS,存储系统容量100PB,网络系统带宽200GB/S;采用了浸没式相变液冷技术,电能使用效率(PUE)值为1.04。郑州超算中心可提供先进计算服务、应用开发基础环境和行业应用软件平台,具备高计算密度与广泛的业务适配性,满足高性能计算、大数据、人工智能等业务发展需求。
支撑国家重大战略与区域经济社会发展。郑州超算中心确立了数字经济、精准医学、生物育种、高端装备、人工智能、国土资源管理等八大服务领域,为科技创新提供算力支撑,促进技术创新驱动发展。郑州超算中心成立应用服务团队,开展了黄河模拟器与数字黄河全生态模拟仿真建设、基于多模态数据的肺癌智能诊断关键技术研究与示范应用、人类重大疾病蛋白质氨基酸多样性图谱及其应用研究、基于大数据分析的智能精细预报关键技术研究等重大课题项目。
(四)数据中心关联产业链正在形成
郑州市数据产业、人工智能、软件和信息技术服务、网络安全、IT设备制造等数据中心关联产业快速发展,数据中心关联产业正在成为全市新的经济增长点。
数据产业初见成效。数据标注产业发展水平领跑全国,根据全国企业信用信息公示系统,郑州市有5家数据标注企业(全省11家),两家企业进入2020年《互联网周刊》数据标注公司排行前15名。“城市大脑”加快建设,政府数据资源高效整合,在政务、金融、交通、医疗等领域积累了大量数据资源,为开展公共数据流通交易奠定了良好基础。
人工智能产业实现突破。郑州高新区、金水区、郑州航空港区和郑东新区是全市人工智能产业发展集聚区,核心企业100余家,关联企业近千家,初步形成龙头企业为引领、中小微企业蓬勃发展的格局。
2020年,全市人工智能产业核心业务收入超过100亿元,基于高分辨率工业锥束CT的智能工业检测系统、智能消费级无人机、视频身份识别系统等处于全国领先地位。人工智能创新能力快速提升,全市建成了郑州人工智能研究院、机器人感知与控制河南省工程实验室、河南省脑科学与脑机接口技术重点实验室、无人驾驶智联汽车试验基地等创新平台,郑州超算中心部署了基于国产加速卡的人工智能计算集群。
软件和信息技术服务业成为全市数字经济重要引擎。
2020年,全市软件和信息技术服务业产值约为450亿元,经认证的软件企业超400家,占全省软件企业总数的80%以上,建成全国北斗应用技术产业知名品牌创建示范区。郑州高新区、金水区、郑东新区集中了全市主要的软件和信息技术服务业。
网络安全产业发展态势良好。涌现出信大捷安、山谷网安、金惠计算机等100多家网络安全企业,聚集了战略支援部队信息工程大学、郑州大学、中国电子科技集团公司第二十七所等科研单位。2020年,全市网络安全产业业务收入突破200亿元,同比增长30%。依托信大捷安、山谷网安、金惠计算机等企业,成立了移动信息安全关键技术国家地方联合工程实验室、国家保密局涉密信息系统检测中心河南分中心、密钥管理中心等研发机构。
IT设备制造业开始全面布局。郑州高新区加快建设智能制造基地与“飞腾+麒麟+安全”产业生态园,聚焦服务器等先进IT设备,大力发展嵌入式软件、集成电路设计等相关产业,服务器产业生态逐步形成。郑州航空港区积极推进服务器产业基地建设,规划年产20万台服务器。中原鲲鹏生态创新中心、超聚变公司等服务器相关产业研发、生产制造机构落户郑东新区。
(五)郑州具备发展数据中心有利条件
郑州市在数据中心建设基础、网络支撑能力、区位交通、经济社会发展、建设与运营成本等方面,具有发展高质量数据中心、打造国家枢纽节点核心城市的良好条件。
建设基础方面,根据工信部《全国数据中心应用发展指引(2020)》,在武汉、郑州、南昌、长沙、太原、合肥以及济南、石家庄等8个城市中,2019年郑州的大型及以上数据中心机架设计规模约为2.1万架,位居第二位。三大基础电信企业均在郑州建设了大型或超大型互联网数据中心,第三方数据中心企业加快布局,全市数据中心体系初步建成。
网络支撑能力方面,郑州于2013年建成国家级互联网骨干直联点,是中部地区仅有的两个骨干直联点之一。2020年,郑州国家级互联网骨干直联点持续扩容,总带宽达到1360G,位居全国第3位(仅次于广州、北京),实现对河南、山东、山西、北京、江苏等省市流量疏通。郑州的互联网省际出口达26个方向,互联网内平均时延(26.29ms)、网间平均时延(28.59ms)均居全国第2位。郑州、开封、洛阳国际互联网数据专用通道共开通带宽320G,实现了河南自贸试验区全覆盖。郑州部署了中部地区首台域名L根镜像服务器,汇聚周边省份乃至全国域名解析数据,通信枢纽和信息集散中心地位大幅提升。
区位交通方面,郑州地处我国地理中心,是我国最重要的航空、铁路、公路交通枢纽之一,是全国普通铁路和高速铁路网中唯一的“双十字”中心,米字形高铁网正加快成型。以郑州枢纽为核心的“米”字形高速铁路网经济圈,覆盖周围1000公里内的城市,近7.9亿人口,交通设施极为便利。
经济社会发展方面,2020年,全市国内生产总值12003亿元,一般公共预算收入完成1259.4亿元,居中部城市第二位。常住人口1260万人,居中部城市第一位,以人工智能、软件和信息技术服务、网络安全为代表的数字产业初步建成,电子商务、社交娱乐等互联网业务蓬勃发展,产业数字化加速转型,对算力基础设施产生了大量需求。人才供给能力增强,2020年全市本专科在校学生达到116万人,位居中部城市首位。
建设与运营成本方面,郑州工业用地价格在中部省会城市中处于中间水平,工商业电价、大工业电价以及人力成本低于大部分的中部省会城市。郑州在互联网数据中心成本方面具有一定优势,有利于数据中心企业开展运营。
综合来看,郑州是我国中部地区数据中心发展条件最好的城市,完全具备成为国家枢纽节点核心城市的实力。
(六)面临的形势与存在的主要问题
党中央国务院高度重视以5G、数据中心为代表的新基建,各地纷纷布局。郑州市数据中心建设取得显著成效,同时也面临一些亟待解决的问题。
1.数据中心产业面临的形势
从全国形势看,2020年3月4日,中共中央政治局常务委员会会议强调“加快5G网络、数据中心等新型基础设施建设进度”,正式对数据中心的发展建设作出部署。2020年以来,国家发展改革委、工业和信息化部等部委发布了《关于加快构建全国一体化大数据中心协同创新体系的指导意见》(发改高技〔2020〕1922号)、《关于印发<全国一体化大数据中心协同创新体系算力枢纽实施方案>的通知》(发改高技〔2021〕709号)、《工业和信息化部关于印发<新型数据中心发展三年行动计划(2021—2023年)>的通知》(工信部通信〔2021〕76号)等政策文件,对全国数据中心发展思路与目标、整体布局、绿色节约建设、数据中心核心技术等提出了具体要求,为郑州市发展数据中心指明了方向。其中,发改高技〔2020〕1922号文明确提出“根据全国数据中心的发展需要,适时增加国家枢纽节点”。
从区域形势看,港澳台之外的我国31个省级行政区均对数据中心发展目标、空间布局、节能降耗等进行了规划,数据中心成为各地建设热点。中部地区,湖北提出加快推进长江云、中国电信中部大数据中心、武钢大数据中心、中金数谷武汉超算中心等大数据中心建设,积极争取纳入全国一体化大数据中心布局,武汉提出谋划建设国家超算中心,到2022年底形成全国一流的强大算力平台;湖南提出支持长沙证通云谷数据中心、湖南磐云数据中心、中国电信长沙分公司麓谷数据中心、湖南移动长沙西片区数据中心、中国联通长沙云数据中心等项目,长沙大力推动中国联通大数据中心、中移支付大数据产业园、湖南地理空间大数据应用中心等项目;安徽提出支持各地建设大规模超级计算中心,合肥提出提供高性能计算、智能计算,低时延、高附加值的数据存储与处理等服务,加快争创国家超算中心。东部地区,北京、上海、广东等省市出台政策,加大节能降耗管控力度,积极打造世界领先的高端数据中心发展集群,统筹城市内部和周边区域的数据中心布局。西部地区,贵州、内蒙古、甘肃、宁夏等地夯实网络基础,承接全国范围的后台加工、离线分析、存储备份等非实时算力需求,打造面向全国的非实时算力保障基地。
从全省形势看,郑州市数据中心发展水平在全省处于明显优势地位,部署了全省所有超大型数据中心以及大部分大型数据中心,机架与服务器规模远超其他地市。数字经济实力雄厚,数字经济总量接近5000亿元,占全省数字经济规模比重超三成,为发展数据中心提供了广阔市场空间。全市数据中心发展要素显著优于其他地市,作为省会城市和国家中心城市,基础设施完善,公共资源丰富,不断聚集着人才、资金、技术等要素资源,国家级互联网骨干直联点大幅提升了网络访问速度,郑州市面临引领全省数据中心、打造枢纽节点核心城市的有利形势。
表1中部省市数据中心政策列表
2.数据中心产业存在的主要问题
全市数据中心产业主要存在以下问题:
一是数据中心能耗较高。郑州数据中心普遍采用普通风冷、封闭冷通道、热管背板、液冷等制冷技术提高电能利用效率。总体上看,节能技术偏传统,单位数据中心PUE值较高,节能降耗空间大。根据调研统计,2020年全市数据中心用电总量约13亿度电,约占郑州市全社会用电量的2.3%。全市在用互联网数据中心PUE平均值约为1.6,约有60%互联网数据中心PUE值大于1.5,部分PUE值达到1.8;约有40%的互联网数据中心PUE值在1.3—1.5之间。金融、医疗、教育等重点行业数据中心PUE值约为2.1。
二是互联网数据中心业务结构有待优化。郑州数据中心主机出租、机架出租、带宽出租等传统业务占主体地位,增值业务、云业务等高附加值业务少,云业务占比不足30%,业务发展模式较为单一。全市互联网数据中心业务仍以销售基础设施资源为主,业务竞争力弱、业务收入低,对其他产业带动作用小。未来,应加强对数据中心产出的评估,支持企业大力发展云业务、数据服务等高价值业务,加快培育一批云服务商。
三是数据中心产业生态体系不完善。全市尚未建成适应数据中心产业发展的教育培训体系、人才体系,数据中心节能降耗管理、用电用水、资金扶持等政策有待完善。数据资源采集、确权、流通、交易等数据要素制度仍不健全,对国家部委、互联网企业、行业企业的数据资源集聚能力有待提升。互联网数据中心、大数据、人工智能、云计算等领域的高端人才缺乏,关键核心技术创新能力有待提升。数据中心产学研用协同创新体系尚不完善,数据中心产业创新与赋能水平有待提升,需要进一步强化全市数据中心企业、服务器企业、人工智能企业、网络安全企业、制造业企业科研院所等机构的合作。
三、总体要求
(一)指导思想
深入贯彻落实党的十九大和十九届历次全会精神,认真落实关于建设全国一体化大数据中心的重要讲话精神,发挥郑州市承东启西、连南接北、交通便利、网络支撑能力强等优势,立足郑州、服务河南、面向中部、辐射全国,以建设数据强市、构建数字经济能力体系为目标,打造集约化、规模化、绿色化数据中心集群,按需发展数据中心业务,加快发展数据产业,争取建成全国一体化算力网络国家枢纽节点核心城市,打造中部最强数据中心集群。支持千行百业“上云用数赋智”,强化产业数字化支撑,做大关联产业和辐射产业,培育数据中心配套设施产业,构建“区域协同、产业协同、云边协同、算用协同”发展格局,为建设现代化国家中心城市、打造高质量发展区域增长极提供强大支撑。
(二)基本原则
统筹规划,协同推进。加强数据中心产业顶层设计,统筹全市数据中心空间布局,推进互联网数据中心、边缘数据中心、超算中心协同发展,加快部署高质量数据中心集群,形成集聚效应,营造数据强市品牌,带动关联产业集聚,充分发挥数据中心作为算力基础设施的支撑作用。
绿色集约,安全可靠。坚持数据中心绿色可持续发展的原则,加快节能低碳技术应用,改造升级“老旧小散”数据中心,支持企事业单位“上云用数赋智”,推进服务器等资源集约部署,提升能源利用效率。加强对数据中心基础网络、云平台、数据和应用的安全保障,确保关键信息基础设施安全。
创新驱动,产业带动。围绕“强链、补链、延链”,坚持技术创新与产业创新,依托数据中心的算力和数据资源,促进大数据、人工智能、数字文娱等产业发展,以企业“上云”带动产业数字化转型,推动产业链协同创新。
政府引导,市场主导。加强统筹协调和规范管理,遵循国家政策要求,完善数据中心用地、用能、用水等方面的政策,发挥政府引导作用。发挥数据中心企业主体作用,引导市场有序发展,调动产学研协同发展积极性。
(三)发展体系
按照数据中心高质量发展要求,以数据中心建设、数据中心业务、数据中心关联产业、数据中心辐射产业为重点,构建数据中心产业发展体系。以互联网数据中心、边缘数据中心、超级计算中心为基础建设绿色数据中心集群,统筹各开发区、各区县(市)数据中心布局;依托互联网数据中心业务、边缘计算业务、超级计算业务等构建云边协同算力设施体系,夯实数据中心产业发展基础;以先进电子信息制造类关联产业、数据中心配套设施产业、软件和信息技术服务类关联产业、网络安全产业等为主体发展关联产业,以云平台为基础支持千行百业万企数字化转型,带动数字经济加速发展。
数据中心建设。以金水区、二七区、中原区、管城回族区为主体建设全市数据中心基本功能保障区,重点发展面向智慧城市需求的低时延业务;以郑州高新区、郑州航空港区、郑东新区、郑州经开区为主体建设数据中心产业核心发展区,打造云边协同、产业协同的重点区域;以其他区县(市)为主体建设数据中心产业转移拓展区,主要承接新增业务发展需求。围绕三大功能区域,打造集约化、绿色化、智能化的高质量数据中心集群。
数据中心业务体系。面向互联网、金融、教育、工业等行业,大力发展以云业务为重点的互联网数据中心业务,打造数据中心业务体系主体,为数字经济提供高质量数据资源服务;面向车联网、工业互联网、高清视频等领域,积极发展边缘计算业务,打造郑州市数据中心业务新增长极;面向数字经济、精准医学、生物育种等领域,做强超算业务,提高全市数据中心业务发展水平;加快发展数据采集、计算、清洗、开发、应用等全流程数据服务,提高数据产业创新能力。
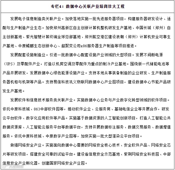
数据中心关联产业。围绕“强链、延链、补链”,做强做大数据中心关联产业。依托郑州市电子信息制造业企业,支持研发生产整机柜服务器、冷板式液冷服务器等新型IT设备,做强电子信息制造类关联产业,实现数据中心产业“强链”;以数据中心关联软件、人工智能、相关服务等为重点,发展软件和信息技术服务类关联产业,实现产业“延链”;以通信电源、先进制冷系统等为重点,培育配套设施产业,完善数据中心产业结构,实现产业“补链”;围绕核心技术、软硬件产品、安全服务等关键领域,叠加优势做强网络安全产业,打造网络安全产业品牌,保障数据中心设施安全运行。
数据中心辐射产业。发挥数据中心基础设施资源优势,深度挖掘产业数字化市场需求,深化数据在各领域应用,推动产业数字化高质量转型。依托互联网数据中心实现社会数据、政府数据等聚集、流通与共享应用,依托边缘数据中心强化现场数据的采集与计算处理能力,依托超算中心满足基础科研与国民经济领域的高性能计算场景需求,全面提升数据中心对工业制造、农业生产、金融商贸、社会治理等数字化转型的赋能作用,加快发展数据中心辐射产业,夯实全市数字经济底座。
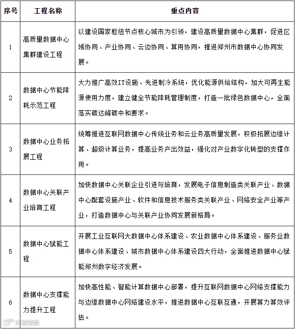
表2郑州数据中心重点工程表
(四)发展目标
到2025年,全市形成算力基础设施完善、业务体系协同推进、数据关键要素价值显著、数字化转型带动能力突出、关联产业链齐备的数据中心产业体系,成为中部最强数据中心集群,打造为具有全国影响力的数据中心产业基地,建成全国一体化算力网络国家枢纽节点核心城市,助力数字经济持续快速发展,为建设具有显著国际影响力的现代化国家中心城市提供强大的算力、算法、数据、应用资源服务。到2025年,互联网数据中心直接投资及带动投资规模超过1800亿元,互联网数据中心业务收入及关联产业营业收入超过1000亿元,带动相关产业产值增长超过4000亿,对全市数字经济的发展贡献达到三分之一。
数据中心一体化发展格局基本形成。全市形成布局合理、绿色低碳、技术先进、算力规模与数字经济增长相适应的数据中心发展格局,打造集约化、规模化、绿色化的数据中心集群,各区县(市)形成梯次布局发展模式。到2025年,全市互联网数据中心可用机架规模达到9万架,机架利用率超过70%,在用服务器规模达到100万台,算力规模进入全国重点城市前列。“十四五”期间,互联网数据中心投资达到370亿元,带动相关领域投资超过1500亿元。
数据中心绿色化、集约化水平显著提升。全市数据中心绿色发展水平不断提高,高密度集成高效电子信息设备、整机柜服务器、冷板式液冷服务器、新型机房精密空调、浸没式液冷、余热回收利用等新型节能技术得到广泛应用,绿色数据中心建设成效显著,单位业务收入的能耗指标下降20%以上,可再生能源利用率提高到20%以上,建成不少于3家国家绿色数据中心。实施企业“上云用数赋智”,鼓励企业使用云服务,每年减少能耗超过2亿千瓦时。新建互联网数据中心PUE不高于1.3,单机架平均功率达到6千瓦。“老旧小散”数据中心升级改造快速推进,改造后的计算型互联网数据中心PUE不高于1.3。新建边缘数据中心PUE不高于1.5,改造后的边缘计算中心PUE不高于1.6。与未经过绿色化、集约化处理相比,全市每年减少能耗总量超过16亿千瓦时,减少二氧化碳排放量超过140万吨。
数据中心业务体系实现协同高效发展。全市数据中心企业实力显著增强,建成完善的数据中心业务体系。到2025年,互联网数据中心业务收入超过150亿元,其中,云业务占比超过50%。边缘计算业务与车联网、工业互联网协同发展,到2025年建成100个以上边缘数据中心。基于超算构建人工智能中心,全面支撑全市重大科研与经济社会发展,建成覆盖尖端超算、通用超算、行业超算的业务体系,计算能力在全国超算中心保持领先。数据加工处理、数据交易、数据应用分析等核心技术研发能力显著增强,数据服务产业营业收入超过100亿元。
数据中心关联产业高质量发展。到2025年,以数据为关键要素的关联产业生态繁荣发展,创新能力持续提升,关联产业收入超过800亿元。其中,服务器等电子信息制造类关联产业规模超过300亿元,具备研发设计、生产制造、服务等一体化研发生产体系,成为中部地区服务器技术最先进、生产能力最强的基地。数据资源创新服务能力充分体现,依托数据资源的软件和信息技术服务类关联产业的应用创新能力显著增强,业务收入达到300亿元。网络安全产业具备自主创新能力,数据中心相关的网络安全产业规模超过200亿元。
产业带动与辐射能力显著增强。互联网数据中心对全市产业数字化转型的服务能力显著提升。到2025年,累计“上云”企业数量达5万家,全市数据中心企业用于支撑企业“上云”的服务器数量超过20万台,IT设施集中化建设优势进一步显现。数据中心企业、云平台服务商、传统企业、政府部门等多方合作推进机制完善有效。
表3郑州数据中心产业发展指标表
四、优化数据中心空间布局
根据各区县(市)的城市定位、资源基础、经济发展水平、产业结构有序引导数据中心建设,分类分区部署,在全市范围内规划布局数据中心基本功能保障区、数据中心产业核心发展区、数据中心产业转移拓展区三大功能区,实现分区县(市)分类梯度布局、统筹发展,全面打造一体化绿色数据中心集群。
(一)集约建设基本功能保障区,满足智慧城市数据需求
金水区、二七区、中原区、管城回族区组成基本功能保障区,重点满足新型智慧城市的低时延、高速率业务需求,加强大型、超大型新建互联网数据中心项目管理,适度控制互联网数据中心规模,按需建设部署边缘数据中心,积极发展以数据资源为关键要素的大数据、人工智能等产业。
建设集约化、绿色化、智能化数据中心。支持基础电信企业打造高质量数据中心,分阶段升级改造互联网中心,2025年底改造完成全部PUE值为1.3以上的互联网数据中心,逐步关闭存储型、容灾备份型互联网数据中心以及PUE值超过2.0的互联网数据中心。根据新型智慧城市建设需要,部署边缘数据中心,满足数字政府、数字金融、智慧教育、智慧医疗等低时延业务需求,构建城市内的边缘算力供给体系,打造面向本地、规模适度的算力服务。
稳步推进“老旧小散”数据中心改造。加快实施企事业单位数据“上云”,推动“小散”数据中心加速迁移、整合,引导使用互联网数据中心云服务。对于无法迁移至互联网数据中心的业务,支持企事业单位应用高密度、高效率的IT设备和配套设施系统,加快改造“老旧”边缘数据中心,加速淘汰高能耗老旧设备,提高数据中心能源利用效率。
(二)积极发展产业核心发展区,全面助力数字经济发展
郑州高新区、郑州航空港区、郑东新区、郑州经开区组成郑州市数据中心产业核心发展区。支持数据中心企业在产业核心发展区加大建设力度,提升郑州市数据中心在全国中的地位,引领全市数据中心集群发展。除了已经审批、列入建设计划的项目之外,控制容灾备份互联网数据中心规模。
建设高质量互联网数据中心。加快推进一批互联网数据中心重大项目,打造具有全国影响力的互联网数据中心集聚区。持续推动中原数据基地建设,打造成为中国联通公司在中部地区互联网数据中心核心基地。支持建设中国移动(河南郑州航空港区)数据中心、中国移动(河南郑州高新区)数据中心,打造成为中国移动在全国规模最大、技术最先进的互联网数据中心基地之一。推进中国电信中部智慧基地建设,面向中部地区提供云服务。支持数字中原、景安公司等第三方数据中心企业差异化发展建设数据中心。支持数据中心企业改造存储类数据中心,逐步向计算型和人工智能算力型数据中心升级。
按需部署边缘数据中心。围绕郑州高新区、郑州航空港区、郑州经开区、郑东新区产业数字化转型需求,支持建设一批高性能边缘数据中心,优先满足金融市场高频交易、虚拟现实/增强现实(VR/AR)、超高清视频、5G+车联网、远程医疗、联网无人机、智能工厂、智能安防等实时性要求高的业务需求,构建云边协同的数据中心体系,确保算力资源高效利用。
(三)适度发展产业转移拓展区,加速区县(市)产业转型升级
上街区、惠济区、新郑市、新密市、巩义市、荥阳市、登封市、中牟县等8个区县(市)组成数据中心产业转移拓展区。发挥产业转移拓展区在土地、电、水等方面优势,结合基本功能保障区、产业核心发展区互联网数据中心供需状况,承接互联网企业、国家部委、大型央企等组织机构的数据处理需求,争取在能源、交通物流、黄河生态领域布局国家级行业数据中心,提供数据计算、存储、备份等服务,推进全市数据中心一体化建设。鼓励郑州豫能等具备条件的企业发展数据中心,打造传统企业转型发展数据中心产业的示范。
五、全力实施绿色低碳行动
认真落实国家和河南省有关碳达峰碳中和要求,加强全市数据中心能耗管控力度,鼓励数据中心企业采用节能技术降低能耗,有序推进数据中心绿色节能改造。到2025年,实现数据中心单位业务收入二氧化碳排放量下降20%。
(一)推广绿色技术产品,有效降低能源消耗
面向IT设备、制冷和散热系统、供配电系统等领域,支持全市数据中心加快应用先进绿色技术产品,引导互联网数据中心走高效、清洁、集约、循环的绿色发展道路。支持河南联通、河南移动、河南电信、数字中原、景安公司创建一批国家绿色互联网数据中心,发挥引领示范作用。到2025年,全市大型、超大型互联网数据中心PUE值不超过1.3。
积极推广部署高效IT设备。支持河南联通、河南移动、河南电信、景安公司、数字中原公司等数据中心企业以及企事业单位在新建机房或者机房改造过程中,结合动力环境系统、电源系统的适配状况,建设部署高密度集成IT设备、高转换率电源模块、模块化机房。鼓励本地IT设备厂商与数据中心企业加强合作,围绕服务器、存储设备、网络设备等开展节能技术研发,提高IT设备资源利用率。支持有条件的数据中心企业采用虚拟化技术,探索建设软件定义数据中心。
加快部署先进制冷系统。支持河南联通、河南移动、河南电信、景安公司、数字中原等企业采用风墙节能技术(AHU)、氟泵型机房风冷精密空调、冷水空调系统、蒸发冷却、热管背板、行级空调、封闭冷/热通道高密度机柜等节能技术,有效降低IDC能耗。鼓励河南联通中原数据基地、中国移动(河南郑州航空港区)数据中心、中国电信中部智慧基地等具备条件的机房采用浸没式液冷服务器等新型制冷技术。支持数据中心企业、企事业单位在建设边缘数据中心过程中,采用利用微型液冷、喷淋液冷等制冷技术,有效降低能耗。
加速部署高效供配电系统。围绕供电、变压、电源等领域,优化供配电系统设计,降低电力设备、制冷设备等能耗。支持企业根据数据中心送电距离、负荷容量及电源性质,合理选择供电电压,通过在负荷中心部署变压器、减少电压层次数量等方式减少线路损耗。支持河南联通、河南移动、河南电信等企业的大型、超大型互联网数据中心采用错峰储能、分布式供能、市电直供、高压直流供电、不间断供电系统节约运行模式、优化数据中心配电线路等技术或策略,有效降低数据中心能耗。
(二)提高能源供给能力,优化资源利用模式
优化互联网数据中心能源、水资源、土地、公共设施等资源供给,加大可再生能源使用力度,提高数据中心绿色化水平。
采用多种能源供给方式。针对河南联通中原数据基地、中国移动(河南郑州航空港区)数据中心、中国移动(河南郑州高新区)数据中心、中国电信中部智慧基地等PUE值不超过1.3的超大型数据中心,推进直供电方式供电。探索建设分布式高效能源互联网,推动数据中心能源供需信息的实时匹配和智能化响应。支持探索利用锂电池、储氢和飞轮储能、磷酸铁锂电等作为多元化储能和备用电源装置,开展动力电池梯次利用产品的推广应用。鼓励数据中心企业开展余热回收利用,为周边建筑提供热源,提高能源再利用效率。
加大可再生能源使用力度。支持河南联通、河南移动、河南电信、数字中原等企业采用分布式光伏发电、燃气分布式供能等供电技术,加强对太阳能、生物质能等可再生能源的利用,支持新建数据中心在新能源发电侧建设,就地消纳新能源。到2025年,争取实现新建大型、超大型数据中心可再生能源利用率超过25%。鼓励数据中心企业参与可再生能源市场交易。
有效降低数据中心耗水量。鼓励数据中心企业采用闭式冷却塔节水装置、蒸发风冷和加湿系统等技术,原则上新建数据中心不应使用开式冷却塔。鼓励使用中水、再生水,推进水资源循环利用,减少清洁水消耗量。结合郑州市水资源实际状况,建立水资源利用效率(WUE)指标体系,定期开展水资源利用效率评测,促进数据中心企业完善节水措施,提高节水能力。
(三)完善节能管理制度,提高绿色服务保障
加强对全市互联网数据中心能效的全流程管控,支持数据中心企业采用高效绿色产品,实现节能降耗目标。加快培育一批绿色数据中心服务商,提高绿色技术服务保障水平。
打造绿色节能全流程管理体系。结合省市节能降耗工作要求,制定优惠政策,支持数据中心企业在设计、施工、采购和运维等关键环节全面落实绿色数据中心建设要求。设计阶段,数据中心企业应制定完善的节能降耗方案,加强对数据中心企业在使用IT设备、制冷和散热系统、供配电系统以及清洁能源利用系统等方面的管理,确保运行阶段长期处于节能状态。施工阶段,鼓励数据中心企业使用绿色电力和满足绿色设计产品评价等要求的绿色产品,最大限度节约能源资源。运维阶段,依据国家绿色数据中心试点评价指标体系等要求,定期对全市互联网数据中心以及规模超过50个机架的边缘数据中心的能效情况进行评估。依据“老旧小散”数据中心改造要求,制定详细改造计划,定期监督检查改造成效。对年综合能耗超过1万吨标准煤或服务器超过1万台的数据中心开展能源计量审查,通过能源审查结果,征收差别电价电费。
构建绿色技术服务保障体系。深入落实碳达峰碳中和要求,在全市加强先进适用的绿色技术、产品、运维管理方法、最佳实践的宣传力度。培育一批绿色数据中心第三方检测评价、咨询机构、设计方案与运维管理等服务提供商,支持服务提供商与供配电、制冷、IT和网络设备等厂商加强合作,构建产学研用协同发展的绿色数据中心技术服务保障体系。
六、加快发展数据中心业务
统筹推进互联网数据中心传统业务和云业务高质量发展,加快拓展以超级计算、边缘计算为代表的新型数据中心业务,建成中部地区数据中心业务核心承载基地。
(一)优化互联网数据中心业务,提高业务发展质量
面向互联网、人工智能、工业等企业提供互联网数据中心业务,满足计算、存储、云服务等需求,带动数字经济发展。
推动互联网数据中心业务协同发展。适度发展主机托管、机架出租、带宽出租、机房出租等传统业务,夯实数据中心业务基础。鼓励河南联通、河南移动、河南电信、河南数字中原、景安公司、郑州豫能等数据中心企业大力发展云业务。争取到2023年云业务收入占比超过40%,到2025年占比超过50%,形成以传统业务和云业务并重的数据中心业务体系。
多措并举拓展互联网数据中心业务。加快推进政务数据中心集约化布局,打造一体化政务数据中心业务体系。深化业务供需精准对接,支持郑州市电子商务、大数据、人工智能、金融科技、软件开发等企业使用云服务,以数据和算力吸引数字技术企业入驻郑州。建立郑州市与东部发达地区数据中心市场对接机制,积极发展面向电子商务、智慧医疗、智慧教育、数字文娱、门户网站、网络视频等中时延业务以及面向人工智能模型训练、VR/AR渲染等高时延业务,推进“东数中算”。
做好国家部委数据服务保障。重点依托中国联通、中国移动、中国电信的数据中心资源,争取承建国家部委区域数据中心。积极承接中原粮农产业大数据中心建设,实施全国农业大数据试点示范工程。争取建设我国交通物流、黄河生态、网络安全等领域国家级行业数据中心的第二生产中心或数据存储中心,大力推进“国数中算”,扩大郑州市互联网数据中心在全国的影响力。支持数据中心企业、云服务商、软件企业、IT设备制造企业开展合作,加大对国家级行业数据中心服务支撑力度,开展行业数据资源分析应用。
(二)发展边缘计算业务,增强数据实时处理能力
优化边缘数据中心计算和存储能力,提升用户服务体验,支撑低时延需求的业务应用。围绕郑州市电子信息、新能源及智能网联汽车、装备制造、生物医药等行业数字化需求,依托边缘数据中心实时采集生产制造过程数据,开展数据就地实时计算与分析,增强工业现场数据处理能力,支持工业企业推进“5G+工业互联网”建设,建设智能车间与工厂,发展云边协同的工业数据处理体系。重点面向智慧种植、智慧养殖等需求,实时采集分析空气温湿度、二氧化碳浓度、空气清洁度等数据,发展农业领域的边缘计算业务。建设集技术研发、道路测试、示范运行、赛事等于一体的智能网联汽车试验示范基地,提供低时延、高速率、大带宽的数据服务,促进车联网领域的边缘计算业务发展。面向交通、医疗、教育、文化旅游、能源、公共安全等领域,发展新型智慧城市边缘计算业务。
(三)推进超算业务创新,全面融入经济社会领域
围绕河南省基础科学研究、经济社会发展和产业数字化转型需求,支持郑州超算中心与科研院校、工业企业、IT企业等加强合作,提供计算服务和数据处理服务,建设成为引领数字经济的“高速引擎”、服务黄河流域生态保护和高质量发展国家战略的“超级大脑”、汇聚和培养高性能计算“人才高地”。
加强关键核心技术攻关与经济社会发展支撑。支持郑州超算中心联合科研院校、骨干企业开展国产超级计算机系统的基础软件研发,突破自主可控的国产超算编译系统工具链、应用支撑软件库以及大规模应用系统等关键技术,构建国产异构超级计算机生态系统。支持郑州超算中心与政府部门、企事业单位开展合作,推进超算在数字经济、社会管理、精准医学、生物育种、环境治理、高端装备、人工智能、国土资源管理等领域的应用,促进经济产业高质量发展。
积极创新超算服务模式。支持郑州超算中心根据行业特点研发部署新型超算系统,提高超算资源与计算能力利用效率,面向行业企业、科研院所、政府部门等客户提供超算服务,满足千行百业对商业化超算应用的需求。鼓励超算中心强化数据访问性能,深化与专用超算服务商、公有云服务商等合作,探索利用超算共享云、超算专用云等方式发展业务。
建立健全新型算力体系。支持郑州超算中心提高现有基础设施资源利用率,建立与超算深度融合的人工智能计算中心,形成双计算中心发展模式,提供强大稳定的计算能力,构建支持科学与工程运算、智能科学运算、大数据运算的新型算力体系。支持郑州超算中心接入全国算力网络,争取实现与其他区域超算中心、数据中心集群的高速互联和协同调度,实现算力资源的联网汇聚与开放共享。
(四)积极发展数据服务产业,充分释放数据要素价值
重点依托互联网数据中心的计算、存储、网络等资源,培育数据采集、标注、交易等业务,加快发展数据服务产业。
发展数据采集业务。推广应用安全可靠的数据采集技术,建设车联网等专业数据采集实验基地,拓展机器视觉、自动驾驶、智能语音交互等新兴领域的数据采集业务。推动数据采集服务商研发图片、视频、语音以及3D模型等采集技术和工具,提升数据采集能力。鼓励数据标注、数据挖掘、机器学习等相关企业开展数据采集服务,推进数据基础服务能力一体化。
发展数据标注业务。依托数据中心集群建设,支持政务数据先行,推动行业龙头企业在政务数据标注领域发挥优势。依托天健湖智联网产业园、白沙大数据产业园等重点园区,支持有能力的数据标注企业向产业链上下游拓展,培育具有竞争力的数据服务集成商。支持校企合作共同推动机器学习、智能语音、智能视觉等技术在数据标注中的应用,推动数据标注产业向“机器+人工”模式迭代发展。推动点我科技、翊澳数据等数据标注龙头企业与本地中小型“工厂”合作,带动城镇、农村数据标注工厂发展,探索建设数据标注乡(村)。
探索开展数据交易业务。探索在郑州市成立数据交易机构,依托高算力、高安全的数据中心为交易双方提供集中、安全的交易环境。支持本地数据交易机构与数据提供商、数据分析服务商、互联网企业以及数据使用单位等加强合作,开展数据确权、数据资产价值评估、数据交易规范规则、数据交易平台等研究,建立健全数据交易模式,推进数据交易工作。
七、做强数据中心关联产业
大力发展电子信息制造类关联产业、配套设施产业,提高数据中心产业供给能力;推动软件和信息技术服务类关联产业加速壮大,发挥数据中心带动作用;做大做强网络安全产业,为数据中心安全稳定运行保驾护航。
(一)做强电子信息制造类关联产业,提高产业供给能力
围绕数据中心对服务器、存储设备等资源的需求,坚持创新驱动,加速计算机设备制造、集成电路制造等产业集聚,建成中部领先的数据中心电子信息制造类关联产业基地。
做强做大新型服务器产业。支持企业研发整机柜服务器、可信服务器、液冷服务器、云边服务器、定制化服务器等产品,加快培育新一代服务器产业,形成“多点开花,各有侧重”的服务器产业发展格局。依托郑州高新区,加快建设自主创新计算机整机研发生产基地、中国长城(郑州)自主创新基地、紫光智慧计算终端全球总部基地等产业载体。重点依托郑东新区,支持中原鲲鹏生态创新中心加快发展,围绕系统适配、人才培养、产业孵化、标准制定等推进服务器产业发展,把郑州打造为全国鲲鹏产业落地的区域中心;支持超聚变公司加快推进x86服务器研发设计与制造,培育一批服务器适配企业,构建完善的服务器产业生态。依托金水科教园区,大力发展专用安全服务器,做大做强具有郑州特色的专用服务器产业研发生产基地。依托郑州航空港区,加快建设浪潮(郑州)计算机的安全可靠生产基地。适时引进存储设备、网络设备等产业。
推进集成电路产业发展。重点依托郑州航空港区、郑州经开区、新郑市,围绕服务器整机制造需求,引进服务器芯片、存储芯片、专用芯片、屏组件、模具等关键零部件研发生产项目。重点依托郑州航空港区、郑州高新区、新郑市,加强集成电路材料研发,推动硅材料、电子铜箔、线路板基础材料、电子化学品等产业发展,推进新型敏感材料、复合功能材料研发及产业化。发展集成电路封测切片、磨片、抛光等专用设备。
(二)发展软件和信息技术服务类关联产业,提升产业创新能力
围绕数据中心高质量发展需求,发展数据中心关联应用软件产业,依托数据资源带动人工智能产业发展。
发展数据中心关联软件产业。推动大型、超大型互联网数据中心加快部署云计算环境,提供IaaS(基础设施即服务)、PaaS(平台即服务)、SaaS(软件即服务)、BaaS(区块链即服务)等服务。依托中原科技城、863中部软件园,针对工业、商贸、物流、医疗、金融等行业数字化需求,开展行业云平台、政务云平台等平台软件的研发,支持企业基于“鲲鹏”平台开发应用软件产品,培育一批具有核心自主知识产权的行业应用软件企业与解决方案提供商,推进软件产业发展。
发展数据中心关联人工智能产业。依托郑州人工智能研究院、中科院软件所郑州基地,开展人工智能共性关键技术研发、技术系统集成、工程化示范应用和成果产业化,打造国内优秀的人工智能产业园。依托无人驾驶智联汽车试验基地、上汽大数据中心等创新载体,布局智能网联汽车产业,打造专业化国家级科技企业孵化器。发挥郑州超算中心的算力资源优势,支持机器人感知与控制河南省工程实验室、河南省脑科学与脑机接口技术重点实验室等开展深度学习、知识图谱、类脑学习等研究。支持数据中心企业与人工智能企业、政府部门、行业企业等开展合作,推进建设医疗、交通等领域人工智能公共数据资源库。围绕小语种语音、工业机器视觉图形、医疗图像等领域,建设人工智能标准测试数据集。推动气象、电力、燃气等公共服务机构应用传感、地理空间信息、卫星定位与导航等技术,建立人工智能云服务平台。
发展数据中心其他服务业。面向数据中心建设、运营、维护等各阶段需求,培育发展数据中心设计、运行维护、评估、规划咨询和教育培训等产业。拓展数据中心评估业务范围,发展算力、算效、能耗等领域的评估评测业务。支持基础电信企业、第三方数据中心企业开展运行维护等业务。建设高水平的数据中心人才培训基地,发展数据中心教育培训业务,满足省内外数据中心企业的教育培训需求。
(三)积极培育配套设施产业,打造数据中心产业增长点
依托郑州市电气机械和器材、装备制造等产业,建成中部地区领先的数据中心配套设施产业基地。
发展通信电源制造业。积极引进中兴通讯、科华数据、科士达、山特电源等电源龙头企业,培育通信电源产业。支持开展智能协同、多能源混合智能控制、智能削峰、智能锂电、智能运维等智能化电源技术研发,拓展通信电源领域的增值业务。发展全模块化不间断电源(UPS)产品,研发不间断电源核心逆变技术,打造高效、节能、低耗的新能源产品。
发展制冷与空调设备制造业。吸引国内知名精密空调企业在郑州设立研发与生产中心,打造以机房精密空调及零配件为重点的数据中心制冷产业基地。支持企业研发变容量压缩机、高效电子换向(EC)风机、节能智能控制、自然冷源、间接蒸发冷却等节能技术的机房空调,发展适应大功率机架的空调设备。支持研发适应模块化数据中心、边缘数据中心等需求的机房级和机柜级制冷设备,发展具有动态调整功能的空调。
培育数据中心配套设施其他产业。发展面向数据中心的新能源系统,研发新一代储能电池、集散式光伏逆变器、光伏配件、储能变流器等产品。研发能效监测系统、动力环境监控系统、智能传感器等产品。根据国际标准规范支持研制新一代数据中心机柜/机架。
(四)完善网络安全产业生态,保障数据中心安全运行
围绕数据中心安全防护需求,加大对网络安全产业的支持力度,提高技术研发与产业创新能力,建设国内具有重要影响力的网络安全产业基地。
强化网络安全核心技术创新。支持龙头企业、高校和科研院所联合建设一批攻防实验室、实战靶场、产品检测认证中心等公共支撑平台。推动嵩山实验室等创新平台建设,加强网络空间安全、网络与信息通信、数据科学等领域关键共性技术攻关。实施一批网络安全学院建设示范项目,打造网络安全产业创新孵化基地,加快关键技术成果转化。支持360集团、奇安信、北京天融信、新华三信息安全、杭州安恒等国内一流网络安全企业在郑州加大产品研发力度,推进360中原总部和网络安全产业基地重大基础设施群、天融信企业安全认证培训基地等重大项目,布局一批企业技术中心、重点实验室、工程(技术)研究中心创新载体。支持战略支援部队信息工程大学、郑州大学、中国电子科技集团公司第二十七所等优势大学、科研院校、骨干企业加强合作,建立新型网络安全人才体系。
加快网络安全软硬件产业发展。重点依托金水科教园区、郑州高新区,推动骨干企业加强与战略支援部队信息工程大学等科研院校加强合作,增强政务、金融、工业等领域安全芯片研发能力。积极引进新一代指纹识别芯片、可信安全芯片、金融IC卡安全芯片、移动支付安全芯片等企业,形成系列化、规模化生产格局。重点依托鲲鹏软件小镇、金水科教园区、郑州高新区,拓展密码算法检测工具、网络入侵检测、木马检测、安全管控等领域,研发工商、税务、检察等政务安全软件。
培育网络安全服务业。重点依托郑州航空港区、金水科教园区、郑州高新区、郑东新区龙子湖智慧岛,以信息安全产品测评中心为基础,搭建安全可靠的试验平台,提供测评、认证、培训等网络安全服务。支持骨干企业联合基础电信企业、云服务商,搭建海量数据加密存储、隔离保护、备份恢复等试验平台,发展大数据安全产品和服务。加强对全市重点部门的培训,引导政府及企事业单位采购网络安全产品,分类分级提供网络安全服务,完善网络安全防护措施。
八、强化数据中心辐射带动效用
实施数据中心赋能工程,大力推进产业数字化转型,发挥数据的关键要素作用,提高数据中心对传统产业的支撑保障能力,强化数据中心对工业、农业、服务业、社会治理的数字化转型赋能作用。
(一)建设工业相关数据中心,加速工业数字化转型
支持按需建设部署边缘数据中心与工业互联网大数据中心,实现工业数据云边协同处理,全面支撑工业互联网与智能制造发展。利用超算中心的算力资源优势,提高工业研发设计与仿真能力。
积极推进工业数据聚集与共享应用。争取承建河南省工业互联网大数据中心,打造国家工业互联网大数据中心河南分中心,推动与其他分中心实现互联互通,支撑全国工业大数据平台建设。基于工业互联网大数据中心,建设产业链大数据库、供应链大数据库,整合产业统计数据和监测数据,研制产业链图谱和供应链地图。研究制定工业行业流通标准规范,支持开展工业数据价值评估、数据溯源、数据安全等关键技术研发,探索推进工业数据交易。建设工业互联网大数据中心,充分挖掘数据资源价值,建设重点行业知识库、机理模型库与大数据平台,在研发、设计、生产、维护、销售等典型环节打造工业数据资源应用典型案例。加快培育一批工业大数据解决方案供应商,推进数据资源应用技术成果转化,打造数据驱动的工业经济新模式新业态。
推进增强工业生产现场数据处理能力。聚焦电子信息、新能源及网联汽车、装备制造、新型材料等重点工业领域,支持骨干企业按需建设边缘数据中心。结合工业边缘计算平台技术特点,支持工业企业开展生产设备数字化改造,提高生产设备的网络互联能力。升级工业控制器、数控机床、工业机器人等工业控制系统以及智能终端、传感器等智能设备,完善接入验证、数据采集等功能。依托边缘数据中心网关设备、服务器等设施搭建工业边缘计算平台,实现海量工业数据采集、传输、汇集,在靠近工业数据源端进行计算分析,满足低时延工业设备控制、柔性生产制造、机器视觉质检、故障诊断、预测性维护等场景应用。支持工业企业、边缘计算厂商、云服务商加强合作,依托边缘数据中心、工业互联网大数据中心满足不同时延需求的应用场景,打造云边协同的工业数据处理体系。
推动超算中心在先进制造业中的应用。依托郑州超算中心,为新能源及智能网联汽车、智能装备、新型材料等工业企业提供云存储、工业设计与仿真、工业数据建模与分析等服务,满足新产品设计、试制工程数字化、质量改进分析等高性能计算场景需求。依托超算中心的算力资源,支持工业软件企业融合虚拟现实、大数据分析等新兴技术,研发三维产品设计平台、数字化工厂仿真平台等新型软件,探索开放式工业软件架构、系统级设计与仿真等技术路径,争取在三维计算机辅助设计、结构/流体计算机辅助计算等领域实现突破,培育一批具有核心知识产权的工业软件高技术企业。
(二)部署农业相关数据中心,支持构建现代农业农村
建设农业边缘数据中心与云数据中心,推动大数据在农业农村生产经营、管理服务等环节中深度应用,推进数据赋能农业产业链、价值链、供应链,打造全省乃至全国农业数字化转型和数据发展的服务基地。
建设数据驱动的农业数字化生产经营管理体系。积极参与建设中原粮农产业大数据中心,加速5G、物联网、大数据、区块链、人工智能等技术在农业生产经营管理中的应用。依托中原粮农产业大数据中心,参与全省耕地基本信息数据库、农业种子资源数据库、农村集体资产数据库、农村宅基地数据库、新型农业经营主体数据库建设,完善农业农村基础数据资源体系。建设郑州市农业农村大数据平台,打造全市农业农村数据资源“一张图”,实现数据资源共享、监测预警、决策辅助,为农业农村发展提供数据支撑。基于农业农村大数据平台,构建农产品产业链监测预警体系,拓展和提升农产品市场价格日度监测、供需形势月度及季度分析等信息发布和服务。支持开展动植物疫情、重大自然灾害等风险监测预警,防范化解风险。推进北斗卫星导航系统、高分辨率对地观测系统在全市农业生产中的应用,构建“天空地”一体化数据采集和监测预警系统,强化全市农业农村数据采集能力。
加速推进农业前沿技术研发与智慧农业发展。支持郑州超算中心加强与农业科研院所、知名高校合作,依托超算资源建设农业基因组数据分析平台,发展现代农业生物等前沿技术,积极推进生物育种领域的基因挖掘分析、基因组编辑选择、细胞融合、模拟生长等科学研究工作,实现传统经验育种向生物精准育种的升级转化,加快培育农业动植物新品种。发挥郑州超算中心高性能计算资源优势,推动生物组学大数据在生物育种、食品开发等领域的应用,研发个性化的农业新品种和营养食品。支持农业企业加快部署4G/5G、新型无线局域网、智能传感器等新型数字基础设施,建设边缘计算平台,打造一批边缘数据中心,支撑发展全省领先的智慧农业。依托边缘数据中心,实时采集、分析、管控空气温湿度、土壤水分湿度、光照强度及视频图像、二氧化碳浓度、空气清洁度等农作物、畜禽生长的环境参数,实现种植业、养殖业的智能化管理。推进边缘数据中心与中原粮农产业大数据中心互联互通,汇聚全市智慧农业数据资源,实现全市农业数据中心云边协同发展。
(三)建设服务业相关数据中心,加速培育新业态新模式
根据物流、金融等服务行业数字化需求,稳步推动边缘数据中心与云数据中心协同发展,加快服务业现场数据处理速度。
推动智慧物流加速发展。以物流大数据为核心,加快全市物流行业数字化转型,建设智慧物流体系,提升物流行业流通效率与监管能力。支持重点物流园区、大型物流企业建设边缘数据中心,应用5G、物联网、智能传感等技术实现货、车、场等物流要素数字化,推进货物管理、运输服务、场站设施管理等数字化转型,推进全市物流行业数字基础设施建设。发挥边缘数据中心算力资源优势,支持物流企业搭建入库、在库、出库等环节的仓储物流管理平台,打造智能仓储、智能安检、智能调度、智能配送,实现仓储设施与货物实时跟踪。建设郑州市智慧物流信息服务平台,引导物流企业有序接入,完善全市物流行业数据库,实现物流供应链上下游数据互联互通。争取在郑州布局国家级交通物流行业数据中心,承建国家物流枢纽(郑州)综合信息服务平台,汇聚全国交通物流数据资源,完善交通物流资源目录,优化目录采集、更新和发布机制。
加快金融行业新业务发展。鼓励银行等金融机构建设绿色边缘数据中心,建立跨部门、跨业务的金融数据库,提高用户数据处理能力与安全性,实现数据资源向数据资产转化。支持金融机构加强大数据、区块链等技术应用,构建以用户为中心的服务模式,开展基于大数据的金融产品创新、精准营销。支持金融机构建立大数据风险控制体系,加强风险管控能力,有效防范与控制抵押贷款、消费贷款等业务风险。依托互联网数据中心算力资源,建设郑州市供应链金融共享服务平台,发展供应链金融业务。探索建立城市中枢平台与金融企业的数据开放共享机制,逐步实现政府数据向银行有序开放。支持郑州超算中心与金融机构加强合作,建设基于超算中心的隐私计算平台,提高金融机构基于大数据的智能营销、智能风控等能力。
(四)构建社会治理相关数据中心,推进社会治理现代化
推进“城市大脑”建设,打造数据驱动的新型智慧城市,为推进全市政务服务、城市治理等数字化提供统一的数据基础设施,加强公共数据开放共享与政务数字化共建共用。按需建设边缘数据中心,支撑智慧医疗、智慧教育等民生服务需求。
打造数据驱动的一体化政务服务体系。持续提升政务大数据计算与处理能力,建设政务大数据库、信息资源共享平台、政府数据统一开放平台等基础平台,打造全市政务服务平台。依托政务服务平台,建设全市一体化政务协同办公体系,完善政务数据信息资源目录,整合跨部门、跨层级、跨地区数据资源,实现政府数据交换、共享与挖掘,破解数据碎片化困境,推动办公、监督、决策等业务系统的贯通协同。利用政务服务云平台的算力资源,推进“互联网+政务服务”建设,打造“一门集中、一窗受理、一网通办、一网统管”政务服务模式。依托政府数据统一开放平台,优先推动交通、气象、卫生等高价值数据集向社会开放,在全省率先开展政府数据授权运营试点,鼓励第三方深化对公共数据的挖掘利用。
基于城市大脑加快建设新型智慧城市。建设新型智慧城市中枢平台,持续推进城市大脑数据云中心资源池、数据资源中台、数据运营管理平台建设,打造城市大脑基础平台,加速数据资源向城市大脑汇聚。建设城市运行管理数据平台,实现海量多源数据归集、实时处理与智能分析,构建基于人工智能的感知、分析和决策能力。依托智慧城市中枢平台,推进大数据在全市经济运行、公共安全、自然灾害、交通、城管、应急、消防、生态环境和自然资源保护等领域的应用,建设专题数据分析功能,实现城市治理精细化。围绕“豫正通”建设领导驾驶舱数据可视化平台,打造基于数据的领导指挥决策系统。
深化数据在民生服务领域的应用。基于“城市大脑”汇聚全市各类民生数据,打造一批民生领域的服务平台,推动社会服务模式创新和均等化,扩大全市优质低成本服务供给。建设健康服务支撑平台,实现全市医疗基础数据资源统一管理,支持公立医院升级改造医疗系统,实现市县两级公立医疗机构的信息互通互认。建设“互联网+教育”一体化平台,整合全市教育基础信息资源库和教育大数据分析主题库。支持全市学校按需部署边缘数据中心、5G网络等基础设施,推进智慧校园、平安校园建设。建设郑州市交通数据资源中心、交通协同调度平台、交通决策分析平台等系统,打造交通大脑,整合交通行业各类数据资源,实现跨部门业务协同,支撑行业监管决策与应用服务。建设部署黄河文化数据中心,汇聚全市历史文化名城、文化传承馆、文化名村、文化节等数据资源。支持大型景区、酒店、旅行社、乡村旅游点以及文博场馆开展数字化改造,建设边缘数据中心等设施。
九、提高数据中心支撑能力
持续推进全市数据中心网络建设与升级改造,强化互联网数据中心的网络支撑能力,提升数据中心算力算效水平。
(一)开展网络建设与优化,满足低时延业务需求
以数据中心高速互联应用需求为牵引,争取设立国家新型互联网交换中心,推进国家级互联网骨干直联点升级,优化网络结构,推动互联网数据中心与边缘数据中心组网互联。
争取设立国家新型互联网交换中心。推动基础电信企业、互联网公司、第三方数据中心企业、云服务商等联合建设运营,充分发挥各方积极性,谋划建设新型互联网交换中心。强化新型互联网交换中心的运营安全管理工作,部署防火墙、入侵检测等系统,实现网络安全防护;加强接入审核,完善信息安全管理系统。加强与省通信管理局协调沟通,建设网络质量安全监测系统,实现对交换中心运行质量的全方位监管。
持续扩容郑州国家级互联网骨干直联点带宽。根据互联网数据中心业务发展状况,支持网络管理部门、数据中心企业等加强沟通,扩容互联网省际出口带宽。提高网间流量疏导能力和互通效率,改善网络质量和安全性能,推动边缘数据中心实现基于5G的网络接入。
优化数据中心网络体系架构。支持新建数据中心采用虚拟机动态迁移和网络虚拟化的设计,提高海量数据的集中处理能力,提升网络资源的利用率,增强服务管理的灵活性,改善应用部署的简易性,为不同的应用服务提供流量隔离,限制网络故障的影响区域,降低网络运维成本。
积极采用新型网络技术。推动智能无损网络、远程直接数据存取(RDMA)、可编程网络等技术在数据中心的应用,在新建数据中心建立应用试点。通过网络新技术实现高吞吐、低时延,加速计算和存储的效率,降低网络设备功耗,提高响应速度,实现互联、存储、计算“三网合一”,支撑数据中心企业构建统一融合的网络,提升网络支撑能力。
(二)升级算力基础设施,优化算力服务体系
推动互联网数据中心算力资源供需对接,争取建成全市互联网数据中心云资源接入与一体化调度机制,为不同区域、不同类型客户提供高质量算力服务,打造中部最强算力服务中心。
推广应用先进计算设备与技术。支持企业在新建数据中心以及数据中心改造过程中采用高密度集成IT设备,提高数据中心单体规模、单机架功率。加快部署高性能、智能计算中心,推动CPU、GPU等异构算力提升。鼓励数据中心企业应用分布式存储、动态管理调度等技术,建设提供弹性计算能力、弹性存储空间等服务的云数据中心。鼓励企业采用模块化设备部署边缘数据中心,在边缘层快速建立一体化和实时化的数据处理体系。支持数据中心企业与IT设备制造厂商开展深度合作,推进互联网数据中心算力供应多元化。
加快建设全国算力服务中心。鼓励河南联通、河南移动、河南电信、景安公司、数字中原等数据中心企业在公有云、行业云领域探索开展多云管理服务,加强多云之间、云和数据中心之间、云和网络之间的一体化资源调度,依托全市的互联网数据中心集群构建统一的算力服务资源池。坚持立足郑州、服务河南、面向中部、辐射全国,为全省及中部地区提供云计算、智能计算等服务,深入实施“东数中算”“国数中算”,充分发挥郑州市的算力服务资源效能。依托丰富的算力资源开展招商引智,带动数据中心关联产业加快发展。
十、完善数据中心保障措施
围绕健全组织机制、完善政策体系、加强人才建设、完善监管服务等重点领域,全面强化数据中心服务保障能力。
(一)健全组织机制
加强组织领导工作。成立市发展改革委、市大数据局、市工信局、市财政局、市通管办等部门组成的联合工作组,由主管市领导任组长,统筹全市数据中心产业发展工作,协调推进重大事项,推动部门间协同联动,积极引导社会力量参与数据中心产业发展建设,形成跨部门、跨区域协同工作机制。由市发展改革委负责顶层设计和总体规划,建立督导、检查、评估、评价等工作机制,协调解决政策落实、重大工程建设、资金安排等工作,积极争取国家、河南省相关政策、项目和资金支持。
建立市场协同运营机制。发挥基础电信企业在数据中心建设和运营方面的主体作用,支持各类数据中心企业加强企业间技术协同与经验共享。创新市场对接及招商引资机制,加强与北京、上海等中心城市的数据中心业务市场和产业转移对接,逐步完善数据存储、备份联络机制。推进数据中心资源与周边地市共商共建共享,积极拓展中部地区其他地市的数据和算力支撑服务,积极争取引进国家部委和互联网、金融等大型企业全国性或区域性数据存储与计算。
(二)完善政策体系
完善数据中心产业资金支持政策。支持金融机构提高对数据中心产业领域企业的服务能力,组织金融机构与企业实施“一对一”专项推进、专班服务、专项考核,优先配置信贷计划。拓宽企业直接融资渠道,鼓励通过债券融资等方式支持数据中心重大项目。充分发挥政府基金的引导作用,鼓励天使投资基金、创业投资基金、产业投资基金支持数据中心产业发展。用好大数据发展相关政策扶持资金,每年遴选一批大数据典型企业、典型场景予以重点支持。
完善绿色数据中心发展政策。按照国家和河南省碳达峰碳中和具体要求,制定全市数据中心绿色发展的管理办法。对满足布局导向要求,PUE在1.3以下的新建数据中心,以及整合改造后达到相关标准要求的数据中心,在电力设施建设、电力供应等方面给予适度支持,优先给予绿色数据中心直供电、大工业用电、多路市电引入等用电政策支持。鼓励数据中心建设主体依法依规自主选择参与电力市场化交易,降低用电成本。引导国家机关、企事业单位优先采购绿色数据中心所提供的机房租赁、云服务、大数据等服务。
(三)加强人才建设
健全数据中心产业人才培养机制。结合新一代互联网数据中心发展需求,支持郑州大学、战略支援部队信息工程大学等院校设置数据中心产业相关学科,在数据中心机房建设与维护、新型IT设备、供配电系统、新型节能技术、数据中心经营管理等领域,加大人才培养力度,形成高素质、批量化的数据中心产业人才供给体系。支持数据中心企业与在郑高校、职业院校开展人才培养及实习合作,采用定向培养、委托代培等多种方式,加快培养实用型数据中心人才,建立一批人才实训基地。面向高效IT设备、大数据、人工智能、基础软件、高效制冷系统等领域,强化产学研合作,引进和培养拥有自主知识产权和发明专利、技术成果达到国内先进水平的创新人才。
完善数据中心产业人才激励机制。结合绿色数据中心建设与关联产业发展需要,认真落实省人才政策,加快培育一批数据中心产业领域的中原学者、中原科技创新领军人才、中原科技创业领军人才、中原产业创新领军人才。建立健全数据中心产业人才奖励机制,根据科研成果质量与产品创新水平,支持企业通过股权、奖金、期权等形式对相关人才激励,打造科研创新与成果转化新模式。支持郑州市数据中心产业领域企事业单位采取挂职兼职、技术咨询、周末工程师、特岗特聘等方式引进急需紧缺的高层次人才,鼓励相关区县通过提供生活补贴、人才公寓等方式吸引面向数据中心产业发展急需的重点人才。
(四)强化安全保障
提高安全防护能力。强化全市各级政府部门、数据中心企业、企事业单位安全防护意识,加强数据中心网络与信息安全管理,建立涵盖数据中心物理安全、系统安全、数据安全的一体化网络安全防护体系,利用新技术创新安全防护工具。完善安全保密制度,强化数据安全和隐私保护。健全安全运行管理机制,做好防火、防洪、防震等各项工作。引导数据中心企业制定应急预案,开展数据中心灾难恢复演练,提高突发事件应急处理能力。
加强数据要素管理。推进数据分类分级管理,研究制订5G、人工智能、物联网等新兴领域数据分类分级方法,明确政府部门、数据使用方、数据安全企业等各方责任。建立数据应急管理机制,在规定时间内处理政府数据、工业数据、商业数据等遭篡改、破坏、泄露或非法利用等安全事件。围绕数据所有权、使用权、管理权等开展确权研究,制订数据交易标准规范,完善数据交易监管体系,探索成立中部领先的数据交易机构。
扫码关注

