几个定义量的物理意义

常用物理量及其度量
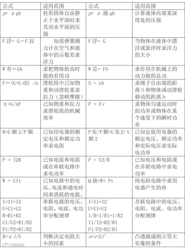
重要的物理公式
重要的推导公式及其适用条件
常用估算量及常数


常见的隐含条件及其内容
物理设备及其工作原理
相关物理量及其影响因素
重要的物理规律及其内容
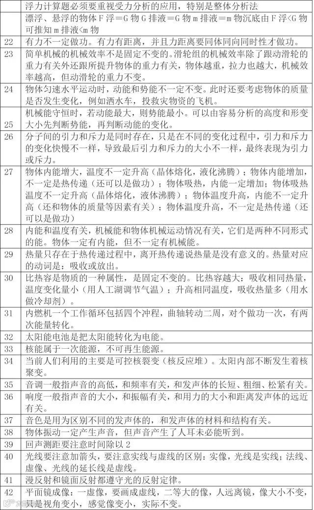
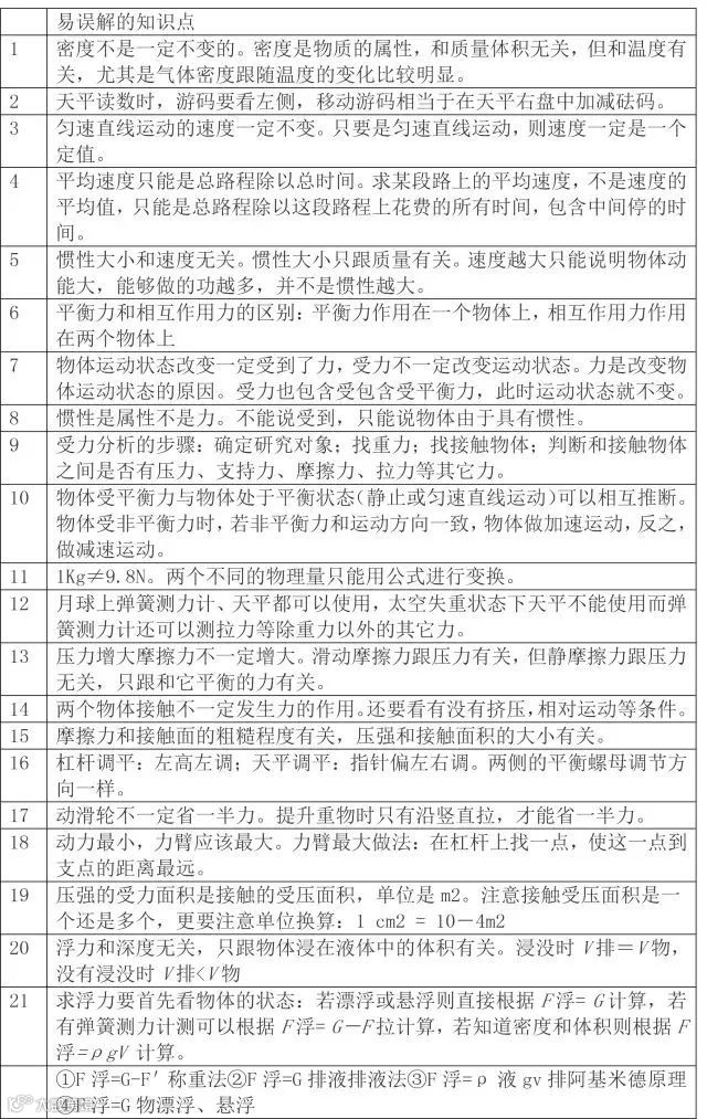
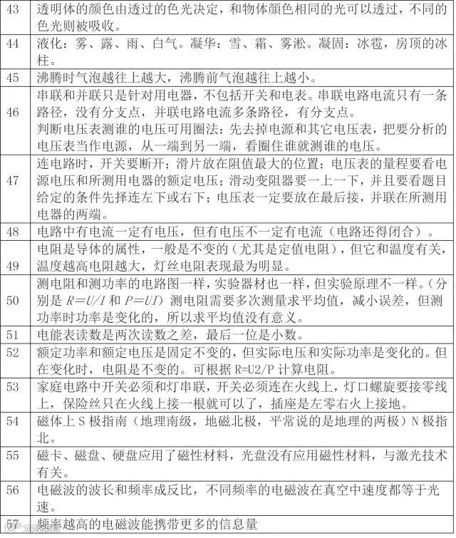
容易被理解错误的知识点
物质的整体分类
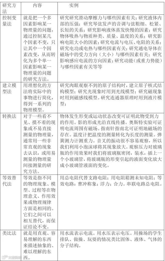
常用物理研究方法及其内容
物理学家及其重要成就

声明:本公众号尊重原创,素材来源于网络,好的内容值得分享,如有侵权请联系删除。
孩子冲刺中考的路上,我们与您同行!
长按↓↓三秒即可关注


