搜索
首页
大数快讯
大数活动
服务超市
文章专题
出海平台
流量密码
出海蓝图
产业赛道
物流仓储
跨境支付
选品策略
实操手册
报告
跨企查
百科
导航
知识体系
工具箱
更多
找货源
跨境招聘
DeepSeek
首页
>
单一变融合|2020中国智慧交通市场分析
>
0
0
单一变融合|2020中国智慧交通市场分析
东方世纪科技
2020-04-03
2
导读:中国智慧交通行业发展历程分析:建设开启序幕相对比发达国家,中国智慧交通建设起步时间较晚,智能交通向智慧交通的
中国智慧交通行业发展历程分析:建设开启序幕
相对比发达国家,中国智慧交通建设起步
时间
较晚,智能交通向智慧交通的演变历程,大致可以概况为3个发展阶段:
——20世纪90年代中期~2007年:智能交通建设期
自上世纪90年代中期开始,国内组织相继开展了智能交通系统( Intel-ligent Transporttation System,ITS)发展战略、体系框架、标准体系等研究,集中进行了智能交通关键技术攻关和试点示范。
——2008~2011年:智慧交通概念的提出
2008年底,智慧城市在中国首次提出引起各方关注,IBM抓住机遇连续召开多场针对中国市场的研讨会并与包括
沈阳
、
南京
在内的我国许多城市达成战略合作。智慧交通作为智慧城市中关键部分也引起了社会各界的研究兴趣。
——2012年~至今:智慧交通开启建设序幕
2012年,中国成立了智慧城市创建工作领导小组,智慧交通是智慧城市的重要组成部分,由此智慧交通开启了建设序幕。
2013年,交通运输部部长杨传堂提出了建设“综合交通、智慧交通、绿色交通、平安交通”的发展理念,将智慧交通作为国家交通运输行业的重点建设内容之一。
2016年,交通运输“十三五”发展规划中提出“要求各地开展智慧交通示范工程”。
2017年9月,交通运输部颁布《智慧交通让出行更便捷行动方案(2017—2020年)》,中国智慧交通进去全面建设阶段。
图片来源:前瞻产业研究院
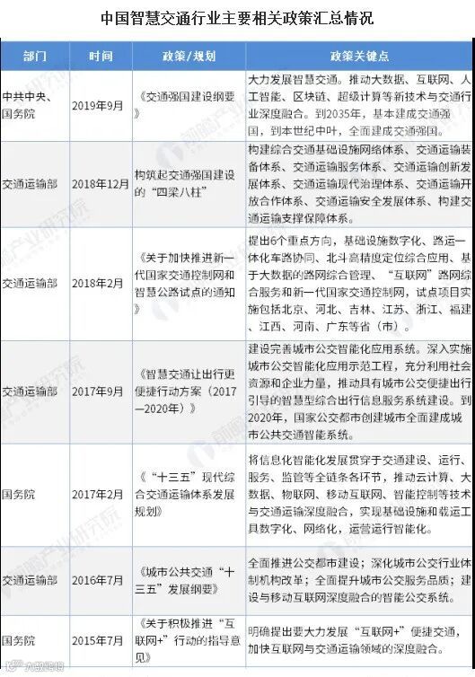
中国智慧交通建设迎来政策机遇
2015年以来,中国颁布了一系列交通强国政策,重点引导交通数字化、智能化发展。
2017年9月14日,交通运输部印发了《智慧交通让出行更便捷行动方案(2017—2020年)》,提出四大建设方向:1)提升城际交通出行智能化水平;2)加快城市交通出行智能化发展;3)大力推广城乡和农村客运智能化应用;4)完善智慧出行发展环境。
2018年2月,交通运输部颁布了《关于加快推进新一代国家交通控制网和智慧公路试点的通知》,提出6个重点方向:基础设施数字化、路运一体化车路协同、北斗高精度定位综合应用、基于大数据的路网综合管理、“互联网”路网综合
服务
和新一代国家交通控制网。前期试点项目实施包括
北京
、河北、
吉林
、江苏、浙江、福建、江西、河南、广东等省(市)。
2019年9月,中共中央和国务院颁布了《交通强国建设纲要》,提出推动大数据、互联网、人工智能、区块链、超级计算等新技术与交通行业深度融合。到2035年,基本建成交通强国,到本世纪中叶,全面建成交通强国。
图片来源:前瞻产业研究院
智慧交通成为智慧城市建设重要突破口
智慧交通已成为智慧城市建设的重要突破口:首先,从应用成熟度看,在今天无论卡口、电子警察,视频监控是对图像和视频数据进行语意化和结构化处理最成熟、最完整、应用深度最深的领域。智慧交通可能是现在新兴技术和应用领域里,率先突破数据应用瓶颈的一个技术领域;
其次,从技术
角度
看,包括大数据、云计算的技术架构,最先在智慧交通里落地,智慧交通也必将引领整个智慧城市各个子模块的技术潮流和走势;
最后,从使用者与应用者关联的角度看,交通的智能化,最终会影响到每一个人骑车、驾车、公交出行的感受。每位市民都能够有非常好的交通秩序体验,这一点就需要智慧交通的技术方案去支撑实现。
图片来源:前瞻产业研究院
中国智慧交通行业发展趋势:
行业由重“智慧”向重“交通”转变
智慧交通,特点在“智慧”,落脚点在“交通”,“智慧”服务于“交通”。在交通强国背景下,智慧交通从前期“单纯以新技术应用”为导向开始向“业务问题解决的效率和
质量
”为导向转变,智慧交通的发展将更加注重对交通运输行业问题的解决实效。
图片来源:前瞻产业研究院
【
文章
来源:
前瞻网
】
【转载自ITS智能交通】
【声明】内容源于网络
0
0
东方世纪科技
专业从事公路交通行业智能化、信息化整体解决方案的高新技术企业
内容
2064
粉丝
0
关注
在线咨询
东方世纪科技
专业从事公路交通行业智能化、信息化整体解决方案的高新技术企业
总阅读
450
粉丝
0
内容
2.1k
在线咨询
关注