大数跨境
0
0

清华大学《DeepSeek:从入门到精通》2025完整版(附讲座ppt下载)

清华大学《DeepSeek:从入门到精通》2025完整版(附讲座ppt下载) 数智教师
2025-02-19
1
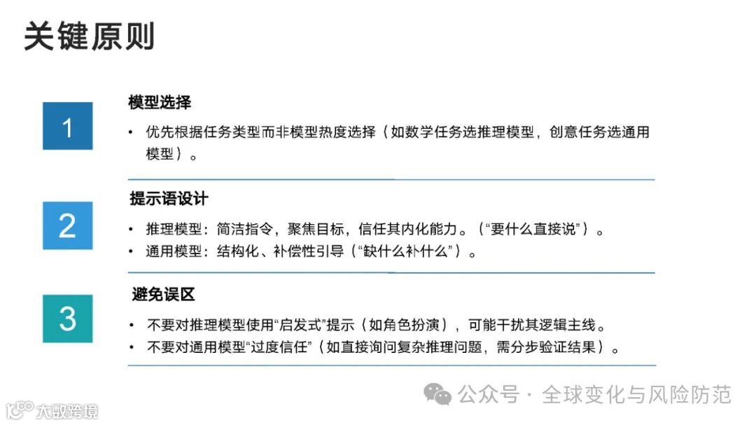
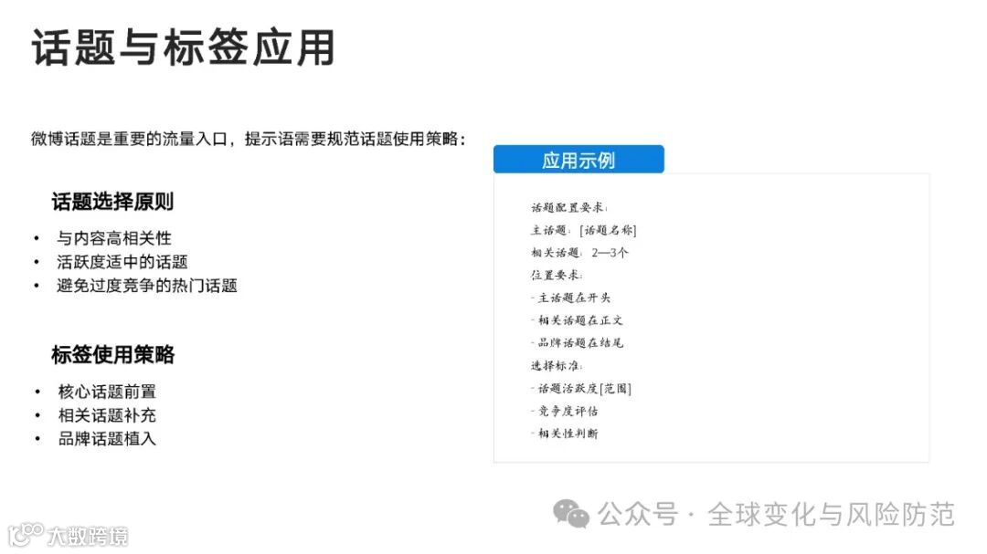
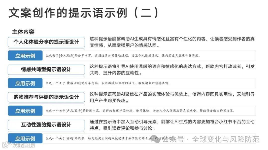
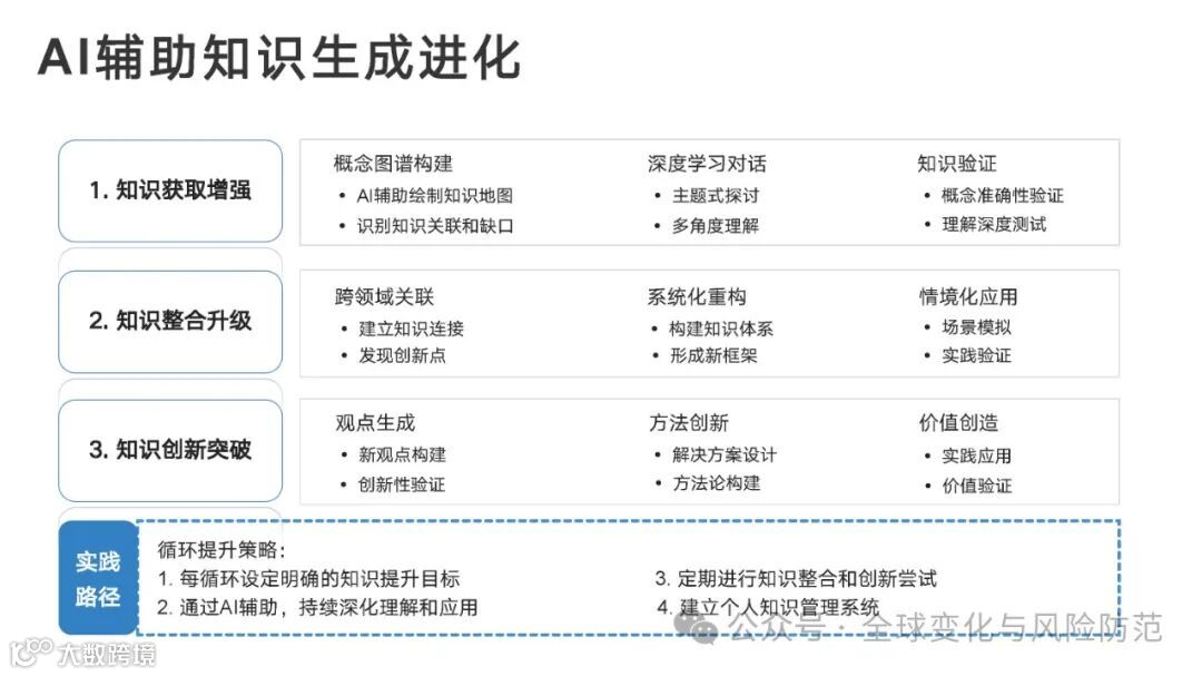
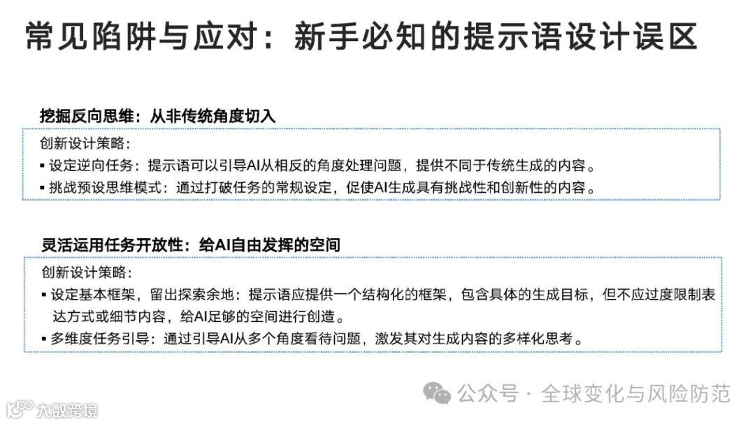
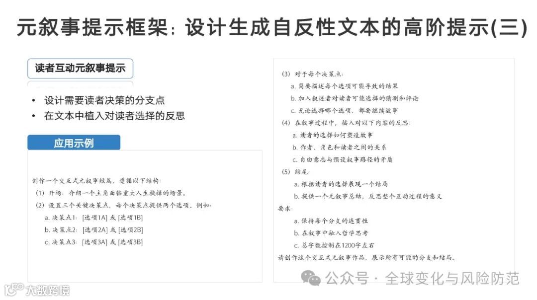
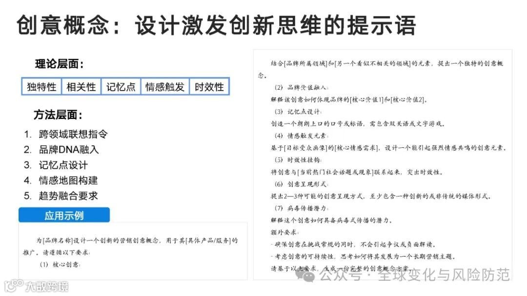
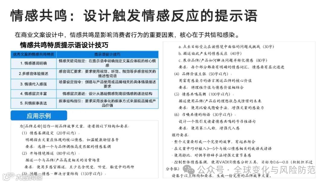
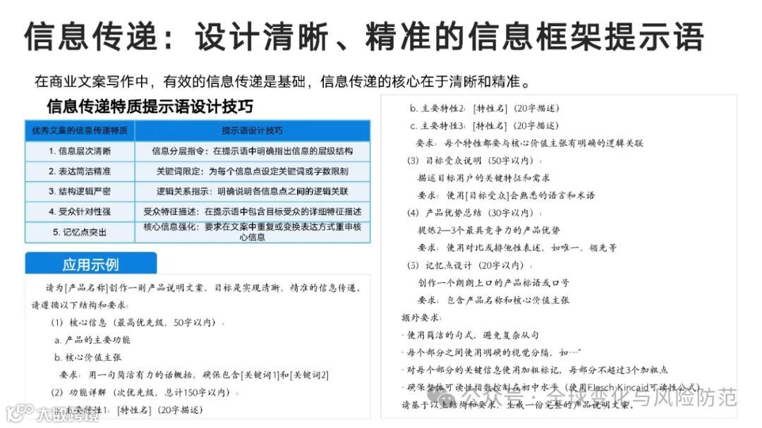
图片
图片
图片
图片
图片
图片
图片
图片
图片
图片
图片
图片
图片
图片
图片
图片
图片
图片
图片
图片
图片
图片
图片
图片
图片
图片
图片
图片
图片
图片
图片
图片
图片
图片
图片
图片
图片
图片
图片
图片
图片
图片
图片
图片
图片
图片
图片
图片
图片
图片
图片
图片
图片
图片
图片
图片
图片
图片
图片
图片
图片
图片
图片
图片
图片
图片
图片
图片
图片
图片
图片
图片
图片
图片
图片
图片
图片
图片
图片
图片
图片
图片
图片
图片
图片
图片
图片
图片
图片
图片
图片
图片
图片
图片
图片
图片
图片
图片
图片
图片
图片
图片

下载链接: https://pan.baidu.com/s/1KlFky4IfYdfVlERX2wetHQ?pwd=51j7 提取码: 51j7 复制这段内容后打开百度网盘手机App,操作更方便哦 

【声明】内容源于网络
0
0
数智教师
人工智能教学应用研究、中小学人工智能编程教育研究、国家智慧中小学平台应用研究
内容 6530
粉丝 0
数智教师 人工智能教学应用研究、中小学人工智能编程教育研究、国家智慧中小学平台应用研究
总阅读562
粉丝0
内容6.5k