大数跨境
0
0

观察|2021年中国及31省市智慧城市政策汇总及解读

观察|2021年中国及31省市智慧城市政策汇总及解读 链向科技
2021-05-25
2

链向观察

中国智慧城市建设已经发展了数十年,从建系统到建大脑再到城市运营管理,一幅全新的智慧中国图景已经打开,各地2021年首个文件出炉,不约而同将智慧城市写入了2021年的首要发展任务,正式拉开了“十四五”开局之年的智慧城市新篇章。

智慧城市政策关注重点:“十四五”规划、数字中国、首要任务等
智慧城市政策重点省市:广东省、江苏省、浙江省、北京市、上海市、深圳市、长沙市等
智慧城市是运用物联网、云计算、大数据、空间地理信息集成等新一代信息技术,促进城市规划、建设、管理和服务智慧化的新理念和新模式。建设智慧城市,对加快工业化、信息化、城镇化、农业现代化融合,提升城市可持续发展能力具有重要意义。
中国智慧城市政策历程与汇总
其中,政策扶持对于智慧城市建设推进的意义重大:中国城市化“政府主导”的因素大于“市场演变”的因素,政策在城市规划中起到决定性作用。2016年开始,国家及地方“十三五”发展规划陆续出台,许多城市把建设智慧城市作为未来发展重点。
从整个政策文件中可以看出,各类文件分别从总体架构到具体应用等角度分别对智慧城市建设提出了鼓励措施,“加快”和“促进”是出现频度较高的关键词。截止2021年5月,我国智慧城市建设相关政策汇总如下:
中国智慧城市发展规划目标
2020年全国两会,“新基建”被首次写入政府工作报告,如何让“城市大脑”变得更聪明成了智慧城市建设破局的关键。2021年的两会,关于新型智慧城市建设的讨论持续升温。
“十四五”规划和2035年远景目标的核心内容之一就是:统筹推进传统基础设施和新型基础设施建设,加快数字化发展,打造数字经济新优势,协同推进数字产业化和产业数字化转型,加快数字社会建设步伐,提高数字政府建设水平,营造良好数字生态,建设数字中国。
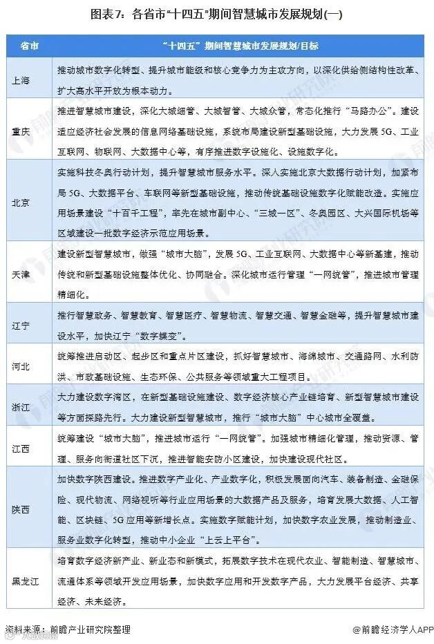
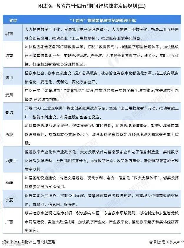
31省市智慧城市十四五规划汇总
2021年,我国多地在“十四五”规划中指出,要加快智慧城市、新基建等规模部署,推进新技术等基础设施建设,推动传统基础设施升级,建设新一代信息基础设施体系。各省市智慧城市“十四五”规划中关于智慧城市的建设重点或任务如下:
重点城市智慧城市发展规划
2021年,北京、上海、深圳等智慧城市领头示范城市发布了相关政策,制定了相关规划,不约而同将智慧城市写入了2021年的首要发展任务,正式拉开了“十四五”开局之年的智慧城市新篇章。例如深圳市政府在2021年1月发布《深圳市人民政府关于加快智慧城市和数字政府建设的若干意见》,提出到2025年,深圳将打造具有深度学习能力的城市智能体,成为全球新型智慧城市标杆和“数字中国”城市典范。
在政策的大力推动下,智慧城市的建设在一线城市和发达的二线城市已经开始进行,然而,由于城市与城市之间发展水平和信息化程度也千差万别。对于发达城市来说,会重点发展民生相关的智慧城市建设,以智慧城市提高城市创新和竞争能力;而对于中型城市,则会更注重智慧城市与当地旅游、港口等资源的结合。

▶ 来源 | 前瞻产业研究院

(免责声明:文章仅代表作者观点,版权归原作者所有。我们对文中观点保持中立,仅供参考,交流之目的。如来源标注有误,或涉及作品(图片)版权问题烦请告知,我们及时予以更正/删除。)

扩展阅读:
链向云信金融科技平台“标准化票据”服务简介
观察|央行报告:区块链可运用在险资、金融科技监管、数字货币等方面
观察|31省份定下2021年GDP增长目标
观察|北京将年均投资百亿构建数字经济新生态
观察|最高奖励500万!山东支持供应链金融平台建设
观察 | 全国首张“象棋技术等级区块链电子证书”正式发放
观察 | 中国邮政发行全球首枚基于区块链技术的数字生肖纪念章
观察 | 区块链电子发票落地农贸市场
观察 | 教育部:鼓励使用区块链技术推进高校校际学分互认
观察|区块链助力健康码互通互认
观察|文旅新趋势:智慧旅游时代已到来
观察|浙江首试区块链技术给公积金“开证明”
观察|雄安新区首创区块链技术在资金管理中深度应用
观察|浙江出台全国首部以促进数字经济发展为主题的地方性法规
观察|抢滩“新基建”  杭州数字经济活力奔涌
观察|区块链助力 跨境支付成为第三方支付领域的风口
观察|国内首个“区块链﹢新能源”专利获授权
观察|中国-东盟将建立数字经济合作伙伴关系
观察|河北:数字赋能,农业生产更智慧
观察|数字经济是推动“双循环”发展的重要力量
观察|建设智慧城市 不能只把数据简单堆起来
观察|政企合作谋求双赢 区块链技术成为新型城市基础设施建设重要一环
观察|区块链与保险业“擦出火花” 落地场景不断拓展
观察|中粮与中化签署战略合作,将推动区块链等技术在农业领域的应用
观察|港交所李小加:正研究将区块链技术应用于北向股票通
观察|区块链+数字供应链金融或成新形势
观察|江苏银行成功直联国家外汇管理局跨境金融区块链服务平台
观察|中国信息通信研究院发布《区块链产业图谱及十大趋势》
观察|保险区块链创新中心正式成立
观察|重庆区块链财政电子票据试点覆盖300多家市级单位
观察|128页!《工业互联网解决方案创新应用报告2020》
观察|银行布局区块链最“走心” 多家链上交易额超千亿元
观察|证监会已在5地开展区域性市场区块链基建试点
观察|计划投入33亿!江苏交通运输“新基建”行动方案出炉,聚焦“五新”实施七大专项行动
观察|河北持续发力区块链产业 专项行动后又成立省级联盟
观察|从供应链金融新规看区块链技术如何赋能?
观察|上海区块链产业园发展的问题及改进建议
观察|区块链技术在京湘皖浙自贸区方案中的运用方向解析
观察|合肥印发“新基建”实施方案!提出超前布局区块链基础设施
观察|广东省东莞市:运用区块链等技术,建设“互联网+电梯”监管平台

【声明】内容源于网络
0
0
链向科技
链向科技集团,是一家专注于赋能传统经济数字化转型升级的技术与服务综合解决方案提供商,业务涵盖数字经济、双碳经济、新能源汽车进出口、供应链、人力资源、教育等方向。荣获国家高新技术企业、科技型中小企业等荣誉,团队领军人物授予成都市特聘专家称号。
内容 2920
粉丝 0
链向科技 链向科技集团,是一家专注于赋能传统经济数字化转型升级的技术与服务综合解决方案提供商,业务涵盖数字经济、双碳经济、新能源汽车进出口、供应链、人力资源、教育等方向。荣获国家高新技术企业、科技型中小企业等荣誉,团队领军人物授予成都市特聘专家称号。
总阅读422
粉丝0
内容2.9k