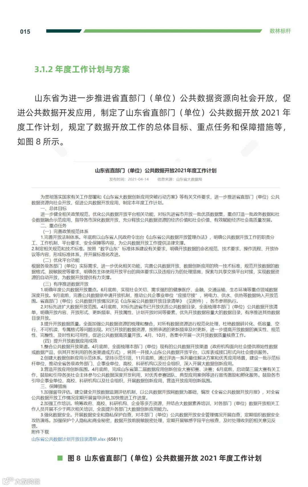
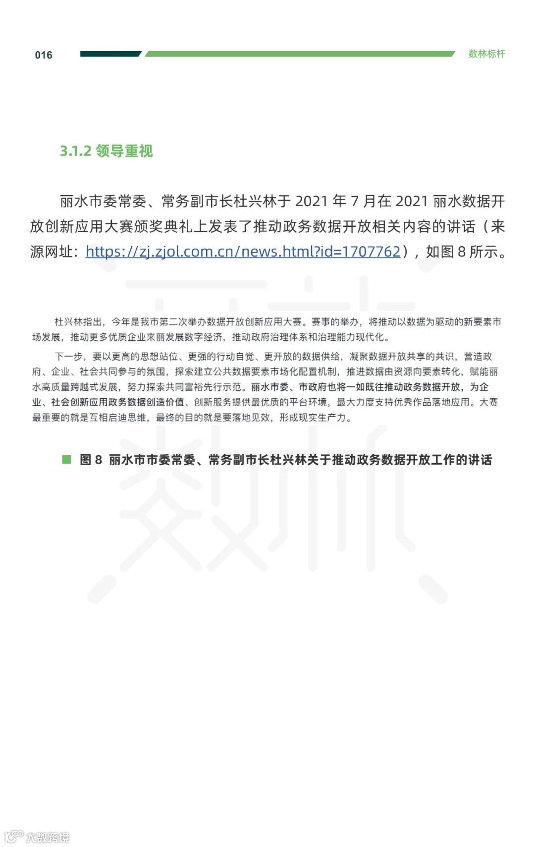
开放数据,蔚然成林,“开放数林”意喻我国政府数据开放利用的生态体系,一棵棵地方开放“数木”由最初的丛然并生、成荫如盖,直至枝繁叶茂、花开结果,终将成长为一片繁盛多样、枝杈相连、持续循环的中国“开放数林”。
近日,复旦大学数字与移动治理实验室联合国家信息中心数字中国研究院发布了“2021年度中国开放数林指数”和《中国地方政府数据开放报告--省域》与《中国地方政府数据开放报告--城市》。
评估指标体系包括四个大维度:
准备度是“数根”,是数据开放的基础,包括法规政策效力与内容、标准规范、组织与领导等三个一级指标。
平台层是“数干”,是数据开放的枢纽,包括平台关系、发现预览、数据获取、成果提交展示、互动反馈、用户体验等六个一级指标。
数据层是“数叶”,是数据开放的核心,包括数据数量、数据质量、数据规范、开放范围等四个一级指标。
利用层是“数果”,是数据开放的成效,包括利用促进、利用多样性、有效成果数量、成果质量等四个一级指标。
数林指数

报告显示,截至2021年10月,我国已有193个省级和城市的地方政府上线了数据开放平台,其中省级平台20个(含省和自治区,不包括直辖市和港澳台),城市平台173个(含直辖市、副省级与地级行政区)。目前,我国71.43%的省级(不含直辖市)政府和51.33%的城市政府已上线了政府数据开放平台。

从整体上看,东南沿海省域的政府数据平台已经基本相连成片,所有直辖市,以及浙江省、广东省、山东省、四川省与广西壮族自治区等省(自治区)域内的所有下辖城市都已上线了政府数据开放平台,形成我国最为密集的城市“开放数林”。

数据容量是指将一个地方平台中可下载的、结构化的、各个时间批次发布的数据集的字段数(列数)乘以条数(行数)后得出的数量,体现的是平台上开放的可下载数据集的数据量和颗粒度。图6列出了省域数据容量排在前十的地方,并反映了省域有效数据集总数、省域数据容量和单个数据集平均容量之间的关系。
数据容量更能体现一个省域的数据开放总量,单个数据集平均容量也更能反映一个省域开放数据集的平均水平。例如,浙江省开放的有效数据集总数并不靠前,但省域数据容量在全国领先,单个数据集平均容量全国最高。
“数林匹克”指数











































































































▶ 来源 | 复旦DMG
▶ 图片 | 链向科技整理
(免责声明:文章仅代表作者观点,版权归原作者所有。我们对文中观点保持中立,仅供参考,交流之目的。如来源标注有误,或涉及作品(图片)版权问题烦请告知,我们及时予以更正/删除。)
扩展阅读:
聚焦|比特币暴涨 美团CEO王兴:理论上中本聪已是世界首富了
聚焦|中国计算力指数居全球第二 计算力成数字经济发展显著驱动力
聚焦 | 为数字新基建出招!四川省人大代表罗亮:进一步实现政企数据实时共享
聚焦 | 2021行业前瞻:数字经济发展动力足 引擎作用愈凸显
聚焦 | 一图读懂《深圳市人民政府关于加快智慧城市和数字政府建设的若干意见》
聚焦 | 数字资产迎来爆发式牛市:一年涨幅近6倍,市值超过茅台,比特币疯狂背后谁在买?
聚焦 | 月活用户超1.7亿 作业帮成2020中国新经济独角兽企业
聚焦 | 2020中国-东盟数字经济合作论坛在成都高新区举办
聚焦 | 21世纪亚洲金融年会:张文武、杨兵兵、陈琼谈开放金融,智创未来
聚焦 | 拜登赢得美国大选 美联社第一次将总统竞选结果写入区块链
聚焦 | 成都市郫都区利用区块链等建立建筑垃圾信息化监管平台
聚焦 | 数字货币发展写入“十四五”规划:“稳妥推进数字货币研发”
聚焦 | 央视财经热评:与数字货币实验匹配的监管制度建设要加快
聚焦 | 首度聚焦区块链技术 2020成都全球创交会释放城市机会
聚焦 | 专访林毅夫:疫情及单边主义双压力下 中国经济发展如何破局
聚焦 | 倡导“1024区块链中国日”活动举行 更多行业期待深度融合
聚焦 | 国家电网毛伟明:围绕区块链等技术尽快形成能源互联网产业链
聚焦 | 嘀嗒赴港IPO:交易额超百亿 顺风车第一 抢跑出租车数字化新基建


