
如同“南水北调”“西电东送”“西气东输”,“东数西算”是国家又一项重要战略工程。“东数西算”强调全局优化思维,由过去的单体、离散向现在的整体、协同方向转变。通过统筹布局、完善标准、一体化实施推进的思路,在京津冀、长三角、粤港澳大湾区、成渝、内蒙古、贵州、甘肃、宁夏等地部署国家枢纽节点。重点推动数据中心与网络、云、算力、数据要素、数据应用和安全等协同发展。
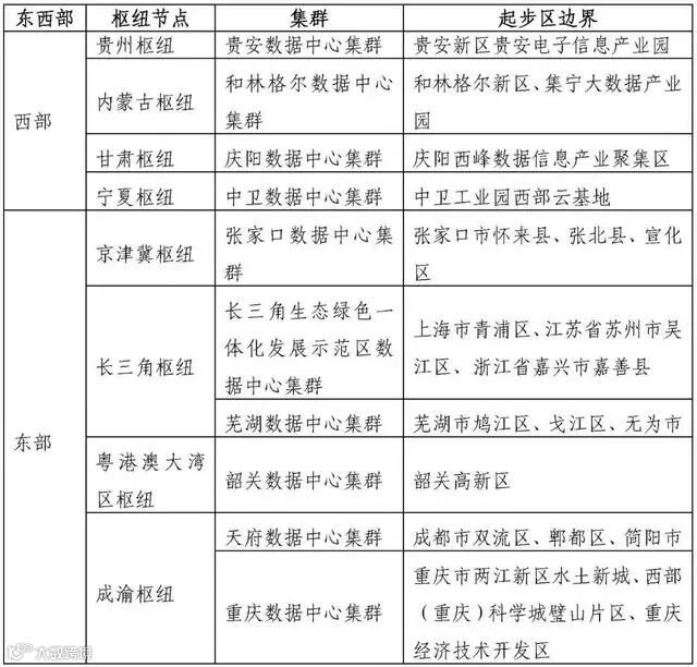
近日,国家发改委、中央网信办、工信部、国家能源局四部门联合发布复函,同意京津冀地区、长三角地区、粤港澳大湾区、成渝地区启动建设全国一体化算力网络国家枢纽节点。至此,八大枢纽节点均已完成批复,各个枢纽节点集群起步区边界明确(如表)。起步区获批建设,是落实“东数西算”战略的重要起步。
从数据中心建设到数据要素跨域流通,“东数西算”的实现是系统性课题,除了需要继续夯实基础设施,提升网络、算力等技术实力以外,还需要通过完善、科学的政策和机制来实现。
“东数西算”,可以解决数据中心供需失衡问题。我国西部地区资源丰富,但数据中心需求不高,供给过剩。我国东部地区数据中心需求旺盛,但供给受资源和能源限制,供不应求。“东数西算”,通过东部和西部的有效对接,利用西部地区算力资源承接东部地区算力外溢需求,建立全国一体化协同创新体系,推动东西部数据资源融合汇聚、流通交易。如此,可以逐步解决我国数据中心供需失衡的问题,促进算力的全国性调度使用,实现资源平衡,有助于培育我国超大规模数据要素市场。
“东数西算”,可以提高全国网络互联互通水平。西部地区供给过剩的原因除了需求不足,一定程度上也受数据中心网络传输质量等因素限制。通过“东数西算”相关工程,提升我国各大区域间、各数据中心间的网络能力,积极推进数据中心与网络协同发展,建设数据中心高速承载网络,优化数据中心跨网、跨地域数据交互,优先在国家枢纽节点内的新型数据中心集群间形成网络直连,满足算力调度需求。积极提升跨区域算力调度能力和区域内云边端协同能力,满足高频实时、灵活调度的数据交互和业务交互需求,不断提高网络的互联互通水平。
“东数西算”,可以带动全国数字经济协同发展。我国东部地区数字产业化和产业数字化发展进程较快,而西部地区产业基础较为薄弱,对于西部地区而言,“东数西算”是一次全新的发展机遇。“要想富,先修路”,数据中心的重要性和战略地位不言而喻,AI、云计算、区块链等应用的承载和运行都需要数据中心的底层支持。西部地区具有天然的资源和成本优势,数据中心建设不仅可以为当地带来投资,助力当地产业结构调整和经济转型,还可以通过算力基础设施建设推动上层应用的引流和发展。“东数西算”,可以助力我国数据中心绿色低碳水平提升。2021年11月,国家发展改革委等四部门联合印发《贯彻落实碳达峰碳中和目标要求推动数据中心和5G等新型基础设施绿色高质量发展实施方案》,明确提出“全国新建大型、超大型数据中心平均PUE降到1.3以下,国家枢纽节点进一步降到1.25以下,绿色低碳等级达到4A级以上”的发展目标。
通常,一个超大型数据中心一年的耗电量达到亿度级别,在“双碳”目标下,数据中心的能耗和碳排放增长的问题日益突显,所以数据中心的能源供给亟须转向绿色低碳,更多地利用可再生能源就是一个理想的方式。与东部地区相比,西部地区可再生能源丰富,通过因地制宜的方式,将数据中心在西部地区集约、绿色、高效发展,有助于实现我国的“双碳”目标。
路漫漫其修远兮,“东数西算”只是一个开始。通过数据流引领带动资金流、人才流、技术流等,“东数西算”不仅有助于打通我国东西部数字产业的“大动脉”,实现数字资源、数字算力、数字产业、数字服务等一系列生态的合理布局,还将为我国数字经济发展注入源源不断的新动能。
▶ 来源 | 人民邮电报
▶ 图片 | 链向科技整理
(免责声明:文章仅代表作者观点,版权归原作者所有。我们对文中观点保持中立,仅供参考,交流之目的。如来源标注有误,或涉及作品(图片)版权问题烦请告知,我们及时予以更正/删除。)


