01 Docker 的总体架构
Docker 是一个 C/S 模式的架构,后端是一个松耦合架构,模块各司其职。下图是它的总体架构图:

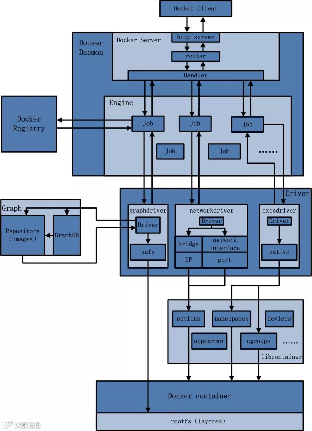
1 用户是使用 Docker Client 与 Docker Daemon 建立通信,并发送请求给后者。
2 Docker Daemon 作为 Docker 架构中的主体部分,首先提供 Docker Server 的功能使其可以接受 Docker Client 的请求。
3 Docker Engine 执行 Docker 内部的一系列工作,每一项工作都是以一个 Job 的形式的存在。
4 Job 的运行过程中,当需要容器镜像时,则从 Docker Registry 中下载镜像,并通过镜像管理驱动 Graphdriver 将下载镜像以 Graph 的形式存储。
5 当需要为 Docker 创建网络环境时,通过网络管理驱动 Networkdriver 创建并配置 Docker容器网络环境。
6 当需要限制 Docker 容器运行资源或执行用户指令等操作时,则通过 Execdriver 来完成。
7 Libcontainer 是一项独立的容器管理包,Networkdriver 以及 Execdriver 都是通过 Libcontainer 来实现具体对容器进行的操作。
02 Docker 各模块组件分析
2.1 Docker Client「发起请求」
1 Docker Client 是 和 Docker Daemon 建立通信的客户端。用户使用的可执行文件为 docker(一个命令行可执行文件),docker 命令使用后接参数的形式来实现一个完整的请求命令(例如:docker images,docker 为命令不可变,images 为参数可变)。
2 Docker Client 可以通过以下三种方式和 Docker Daemon 建立通信:tcp://host:port、unix://pathtosocket 和 fd://socketfd
3 Docker Client 发送容器管理请求后,由 Docker Daemon 接受并处理请求,当 Docker Client 接收到返回的请求相应并简单处理后,Docker Client 一次完整的生命周期就结束了。(一次完整的请求:发送请求→处理请求→返回结果),与传统的 C/S 架构请求流程并无不同。
2.2 Docker Daemon(后台守护进程)
Docker daemon 架构图

Docker Server 架构图

1 Docker Server 相当于 C/S 架构的服务端。功能为接受并调度分发 Docker Client 发送的请求。接受请求后,Docker Server 通过路由与分发调度,找到相应的 Handler 来执行请求。
2 在 Docker 的启动过程中,通过包 gorilla/mux 创建了一个 mux.Router 来提供请求的路由功能。在 Golang 中 gorilla/mux 是一个强大的 URL 路由器以及调度分发器。该 mux.Router 中添加了众多的路由项,每一个路由项由 HTTP 请求方法(PUT、POST、GET 或DELETE)、URL、Handler 三部分组成。
3 创建完 mux.Router 之后,Docker 将 Server 的监听地址以及 mux.Router 作为参数来创建一个 httpSrv=http.Server{},最终执行 httpSrv.Serve() 为请求服务。
4 在 Docker Server 的服务过程中,Docker Server 在 listener 上接受 Docker Client 的访问请求,并创建一个全新的 goroutine 来服务该请求。在 goroutine 中,首先读取请求内容并做解析工作,接着找到相应的路由项并调用相应的 Handler 来处理该请求,最后 Handler 处理完请求之后回复该请求。
2.3 Docker Engine
5 Docker Engine 是 Docker 架构中的运行引擎,同时也 Docker 运行的核心模块。它扮演 Docker Container 存储仓库的角色,并且通过执行 Job 的方式来操纵管理这些容器。
6 在 Docker Engine 数据结构的设计与实现过程中,有一个 Handler 对象。该 Handler 对象存储的都是关于众多特定 Job 的 Handler 处理访问。举例说明: Docker Engine 的Handler 对象中有一项为:{“create”: daemon.ContainerCreate,},则说明当名为”create” 的 Job 在运行时,执行的是 daemon.ContainerCreate 的 Handler。
Job
1 一个 Job 可以认为是 Docker 架构中 Docker Engine 内部最基本的工作执行单元。Docker 可以做的每一项工作,都可以抽象为一个 Job。例如:在容器内部运行一个进程,这是一个 Job;创建一个新的容器,这是一个 Job。Docker Server 的运行过程也是一个 Job,名为 ServeApi。
2 Job 的设计者,把 Job 设计得与 Unix 进程相仿。比如说:Job 有一个名称、有参数、有环境变量、有标准的输入输出、有错误处理,有返回状态等。
2.4 Docker Registry(镜像注册中心)
1 Docker Registry 是一个存储容器镜像的仓库(注册中心),可理解为云端镜像仓库。按 Repository 来分类,docker pull 按照 [repository]:[tag] 来精确定义一个具体的 Image。
2 在 Docker 的运行过程中,Docker Daemon 会与 Docker Registry 通信,并实现搜索镜像、下载镜像、上传镜像三个功能,这三个功能对应的 Job 名称分别为:“search”、”pull” 与 “push”。
3 Docker Registry 可分为公有仓库( Docker Hub)和私有仓库。
2.5 Graph 「Docker 内部数据库」
Graph 架构图

Repository
1 已下载镜像的保管者(包括下载的镜像和通过 Dockerfile 构建的镜像)。
2 一个 Repository 表示某类镜像的仓库(例如:Ubuntu),同一个 Repository 内的镜像用 Tag 来区分(表示同一类镜像的不同标签或版本)。一个 Registry 包含多个Repository,一个 Repository 包含同类型的多个 Image。
3 镜像的存储类型有 Aufs、Devicemapper、Btrfs、Vfs等。其中 CentOS 系统 7.x 以下版本使用 Devicemapper 的存储类型。
4 同时在 Graph 的本地目录中存储有关于每一个的容器镜像具体信息,包含有:该容器镜像的元数据、容器镜像的大小信息、以及该容器镜像所代表的具体 rootfs。
GraphDB
1 已下载容器镜像之间关系的记录者。
2 GraphDB 是一个构建在 SQLite 之上的小型数据库,实现了节点的命名以及节点之间关联关系的记录。
2.6 Driver 「执行部分」
Driver 是 Docker 架构中的驱动模块。通过 Driver 驱动,Docker 可以实现对 Docker 容器执行环境的定制。即 Graph 负责镜像的存储,Driver 负责容器的执行。
Graphdriver
Graphdriver 架构图

1 Graphdriver 主要用于完成容器镜像的管理,包括存储与获取。
2 存储:docker pull 下载的镜像由 Graphdriver 存储到本地的指定目录( Graph 中 )。
3 获取:docker run(create)用镜像来创建容器的时候由 Graphdriver 到本地 Graph中获取镜像。
Networkdriver
Networkdriver 架构图

Networkdriver 的用途是完成 Docker 容器网络环境的配置,其中包括:
-
Docker 启动时为 Docker 环境创建网桥。 -
Docker 容器创建时为其创建专属虚拟网卡设备。 -
Docker 容器分配IP、端口并与宿主机做端口映射,设置容器防火墙策略等。
2.7 Libcontainer 「函数库」
2.8 Docker Container 「服务交付的最终形式」
-
用户通过指定容器镜像,使得 Docker 容器可以自定义 rootfs 等文件系统。 -
用户通过指定计算资源的配额,使得 Docker 容器使用指定的计算资源。 -
用户通过配置网络及其安全策略,使得 Docker 容器拥有独立且安全的网络环境。 -
用户通过指定运行的命令,使得 Docker 容器执行指定的工作。
推荐阅读
用三国杀讲分布式算法,舒适了吧?
婚前同居的女孩,不值钱
GoLand 2020.3 正式发布了,有不少新功能,包括支持
持刀女孩对峙房东,新华社怒批:绝不能让“割韭菜者”一跑了之
用大白话给你解释Zookeeper的选举机
微信第 1 行代码曝光
Linux服务端最大并发数是多少?
科普:学C++的以后能从事哪些岗位?(文末内推字节C++岗位
Linux C/C++ 服务器/后台开发学习路
如果程序员面试时大家都说真话…画面过于真实,易引起不适请慎入
你已经是个成熟的985大学了,请不要在大一教 C 语言!
小霸王,终于把500亿的市值玩没了…
C++ 如何进阶?如何准备 C++ 面试?
微信图标现在可以换颜色了??
也许是最客观、最全面的比较RUST和go语言
如果对后端开发感兴趣,想加入 高性能服务器开发微信交流群 进行交流,可以可以先加我微信 easy_coder,备注"加微信群",我拉你入群,备注不对不加哦

帮忙点赞、在看和转发呗~

