




















































































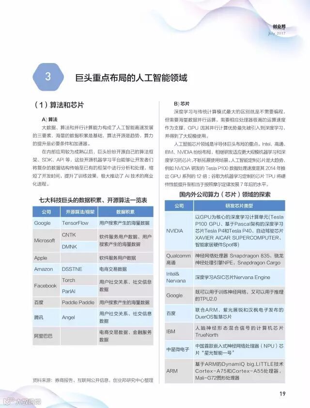
来源:创业邦研究中心
》》【已投项目】细说威马汽车
》》【新鼎观点】啃哥张驰:新三板868家挂牌企业 上半年净利润增长
》》【行业分析】2017-2018年新能源车发展趋势分析报告
》》【行业分析】吴晓波:支持“蒋锡培建议”的请举手
》》【行业分析】最强反击?中国7nm喝鸡血奶的存在!

新鼎资本




















































































来源:创业邦研究中心
》》【已投项目】细说威马汽车
》》【新鼎观点】啃哥张驰:新三板868家挂牌企业 上半年净利润增长
》》【行业分析】2017-2018年新能源车发展趋势分析报告
》》【行业分析】吴晓波:支持“蒋锡培建议”的请举手
》》【行业分析】最强反击?中国7nm喝鸡血奶的存在!
