搜索
首页
大数快讯
大数活动
服务超市
文章专题
出海平台
流量密码
出海蓝图
产业赛道
物流仓储
跨境支付
选品策略
实操手册
报告
跨企查
百科
导航
知识体系
工具箱
更多
找货源
跨境招聘
DeepSeek
首页
>
【关注】最新IPO排队名单(9月6日)
>
0
0
【关注】最新IPO排队名单(9月6日)
新鼎资本
2019-09-07
1
导读:最新数据
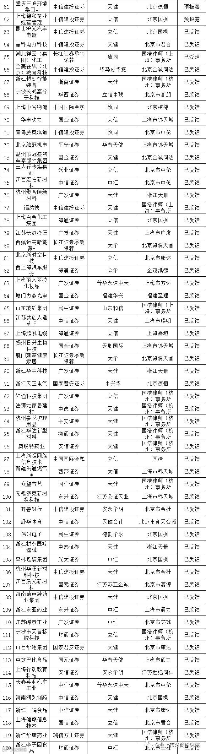
根据证监会数据,截止目前(9月6日),IPO排队企业数量464家,其中受理企业86家,预披露企业114家,已反馈企业216家,已发审企业17家。
另有30家企业被中止审查、41家企业被终止审查,1家企业暂缓表决。
来源:
企业上市法商研究院
推荐阅读
》》
【公司新闻】
新鼎资本荣获2019“亚洲基金盛典”两项大奖
》》【已投项目】
领跑造车新势力 威马才是真正的实力新秀
》》【新鼎观点】
新鼎资本张驰:
投机者转战科创板,新三板回归理性,真正投资者的机会望来临
》》【关注】
证监会公布IPO排队企业基本情况(截至2019年8月22日)
》》【行业分析】
为什么沃伦·巴菲特有那么多的时间去阅读和思考?
【声明】内容源于网络
0
0
新鼎资本
北京新鼎荣盛资本管理有限公司,专注于优质项目私募股权投资。尤其新能源汽车、芯片半导体、人工智能、商业航天以及生物医药等领域。只为优质项目!
内容
4048
粉丝
0
关注
在线咨询
新鼎资本
北京新鼎荣盛资本管理有限公司,专注于优质项目私募股权投资。尤其新能源汽车、芯片半导体、人工智能、商业航天以及生物医药等领域。只为优质项目!
总阅读
35
粉丝
0
内容
4.0k
在线咨询
关注