
辅助位置在MOBA游戏中所承担的责任向来重大,以强调功能性为主,通常情况下辅助英雄却都享受不到应有的尊重,而单单只是一个开团、回血、承伤等作用的工具人。挨最狠的打吃最少的经济,向来是辅助玩家在对局中的真实写照。
为了能够让辅助玩家的游戏体验变得更好,天美设计师在近期终于确定了对辅助装备整体上的重做和调整。

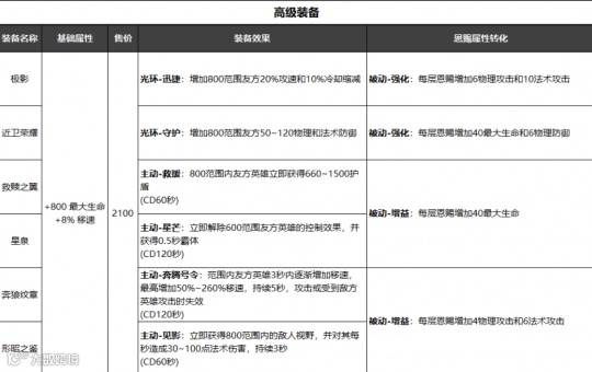
辅助装被动改动,裸大辅助被喷成过往
大辅助装的被动效果共赢被移除,这意味着辅助玩家前期无论在何种情况下都不能分走队友的钱和经验。当然,这并不是天美要把辅助玩家往绝路上逼,新增的被动-恩赐,将为辅助玩家每3秒提供5点金币和经验,每30秒获得1层恩赐效果,最多20层。

等恩赐效果叠满20层也就是游戏进行到10分钟时,二级辅助装也会变成大辅的被动效果,以便辅助位置尽快积累经济。而新增的被动-恩赐所提供的每秒加金币和经验的效果,却会在整场比赛中生效。以便打到后期时,辅助英雄也能有更好的经济状况。

新被动-恩赐效果拔群,额外提供基础属性
新增的被动-恩赐不仅能够源源不断地给辅助玩家提供金币和经验,随着时间的推移还会提供攻击属性和防御属性。
极影
被动-强化:每层恩赐增加6物理攻击和10法术攻击
近卫荣耀
被动-强化:每层恩赐增加40最大生命和6物理防御
救赎之翼
被动-增益:每层恩赐增加40最大生命
奔狼纹章
被动-增益:每层恩赐增加4物理攻击和6法术攻击
星泉
被动-增益:每层恩赐增加40最大生命
形昭之鉴(新装备)
主动-见影:立即获得800范围内的敌人视野,并对其每秒造成30~100点法术伤害,持续3秒(CD60秒)
被动-增益:每层恩赐增加4物理攻击和6法术攻击


辅助装星泉重做,团控辅助强度下跌
庄周大招的解控效果,是王者峡谷中独一无二的技能机制。然而在星泉重做之后,这一切都将一去不复返。由于原本的效果太过鸡肋,新版本的星泉将提供一个主动效果——立即解除600范围友方英雄的控制效果,并获得0.5秒霸体。

这个效果对于鬼谷子、张飞等靠大招吃饭的英雄无疑是个沉重的打击。与此同时,庄周的不可替代性也会受到质疑。毕竟如果每个辅助都能依靠出星泉来提供解控效果的话,庄周在功能性上的最大优势,也就荡然无存了。

不仅如此,养猪流对阵容的选择也会变得更为简单。选不到庄周可以用星泉解控,选得到鱼可以继续出星泉进一步提高容错率。更有甚者,部分线上英雄也能出星泉代替净化技能,这件装备的重做对实际对局的影响,或许比前面的诸多改动都要严重。

推荐阅读
那么大家觉得这次调整的最大受益者是谁呢?
你和猪妹,只差一个在看!


