
《王者荣耀》新赛季的更新,距今刚满一周,许多玩家仍在努力适应着新版本的节奏。这段时间,恰好是活动更新以及新皮肤发布最频繁的时期。而就在今天上午,网易的剧情恋爱手游《时空中的绘旅人》,却针对几天前《王者荣耀》官博发布的海报,开启了正面对刚模式。

《时空中的绘旅人》官博在这条微博动态中,挂出了自己在2021年6月份发布的一张海报,以及王者荣耀官博在上周发布的一张动态图。这两份素材不论是在背景颜色的选择,还是主题结构上都有着很多相似之处。


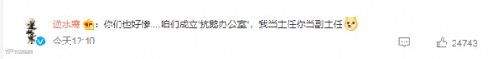
《时空中的绘旅人》官博在配文中写道:“上次你家新品用他人素材,你说是供应商的问题,这次也是嘛。赚那么多钱请个会原创的设计师嘛,我看着都心疼!”这迅速引起了广大网友们的密切关注,而在微博评论区也出现了《逆水寒》官博的留言,称要成立“抗鹅办公室。”

随着事件的发酵,不多时一家名为全速网络的公司,就在微博上回应了这件事。他们坦言自己是这张公告图的设计者,并且已经了解了情况。目前公司内部,正在紧急调查设计和创作该公告图时的具体细节,之后还会做出完整的说明。

至于《时空中的绘旅人》,在上文中所强调的“上次你家新品用他人素材”这件事,则源于去年10月份,《王者荣耀》IP衍生游戏《代号-零叁》,所引发的另一场纠纷。当时《王者荣耀》官方微博发布的一张王者IP新游戏的悬念海报,遭到了许多玩家的质疑。

通过对概念图的门缝中所显示的内容深挖,有玩家宣称这采用了米哈游《原神》里“星落湖”画面。

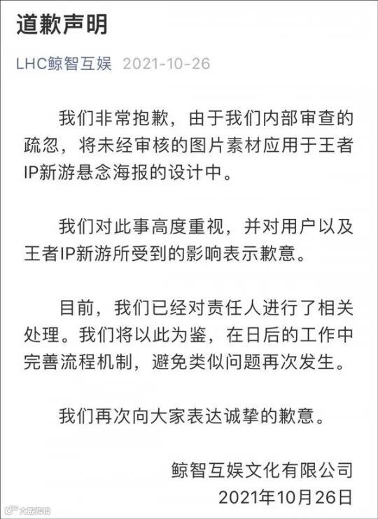
而在同一天晚上,自称是概念图设计者的深圳市鲸智互娱文化有限公司,就在微信公众号上发布了道歉声明,承认造成这种结果的原因,是由于内部审核的疏忽。相关负责人,也已经受到了严肃处理。

截止到本文发布前,《王者荣耀》官方并未对此事进行回应。后续全速网络的答复,或将为大家更清楚地解释整起事件的原委。

小伙伴们对此有什么看法呢?
点个
在看


