搜索
首页
大数快讯
大数活动
服务超市
文章专题
出海平台
流量密码
出海蓝图
产业赛道
物流仓储
跨境支付
选品策略
实操手册
报告
跨企查
百科
导航
知识体系
工具箱
更多
找货源
跨境招聘
DeepSeek
首页
>
【原创】新三板优质企业分析之二十五——颖泰生物
>
0
0
【原创】新三板优质企业分析之二十五——颖泰生物
新鼎资本
2021-11-14
0
北京
颖泰嘉和生物科技股份有限公司
一.
公司简介
北京颖泰嘉和生物科技股份有限公司成立于2005年7月1日,并于2015年10月20日成功在新三板挂牌,2
020
年7月2
7
日,成功进入精选层。公司系华邦颖泰股份有限公司全资子公司作为上市公司农化事业部总部独立运营上市公司农化经营资源;主要从事高品质及技术先进的农药中间体、原药及制剂的研发、生产、销售和技术
服务
;公司GLP实验室是中国大陆第一家通过OECD认证的GLP实验室。公司先后获得国家高新技术企业、北京市企业技术中心、十百千工程重点培育企业和中国农药企业百强等多项荣誉称号,连续多年蝉联农药出口企业冠军。
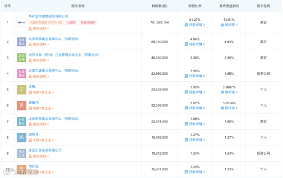
1.1 公司十大股东
1.2普通股前十大股东关系说明
卓远汇医投资有限公司为华邦生命健康股份有限公司全资子公司;公司股东王榕先生为华邦生命健康股份有限公司董事,公司股东蒋康伟先生为华 邦生命健康股份有限公司第七届监事会主席,并于 2021 年 8 月 13 日任期届满卸任,不再担任华邦健康监事及其他任何职务;王榕先生、蒋康伟先生为北京鸿泰嘉 业咨询中心(有限合伙)的普通合伙人,其中王榕先生为执行事务合伙人;华邦生命健康股份有限公司董事彭云辉女士为北京鸿泰嘉业咨询中心(有限合伙)的有 限合伙人,其他股东不存在关联关系。
1.3
融资
信息
2015年12月,按每股价格4.6元发行2.2亿股,总募集资金10.21亿元。投后估值约41亿。按照14年净利润1.65亿,当时静态市盈率为25。
2016年5月,按照每股价格5.8元发行2.06亿股,发行对象为华邦健康。公司以发行股份的方式购买福尔有限100%股权,收购完成后,福尔有限成为公司的全资子公司。
2019年6月,按照每股价格5.55元,发行1980万股,总募集资金1.1亿,投后估值约62.4亿。
2020年7月6日,公司向不特定合格投资者公开发行股票1亿股,发行价格5.45元/股,募集资金总额为人民币545,000,000.00元,扣除相关发行费用后实际募集资金净额为人民币511,992,868.50元。
二.
公司核心产品
公司的产品分为自产产品和贸易产品。公司的自产产品主要包括农药原药、制剂及中间 体,涵盖除草剂、杀虫剂、杀菌剂三大品类,分别应用于防除杂草等有害植物、防治原菌引 起的植物病害及防治害虫。主要产品具体情况如下:
公司的贸易类产品主要为草甘膦、麦草畏、双甘膦等大品类广谱性除草剂原药及中间体 产品,主要产品具体情况如下:
三.
公司核心竞争力
3.1 产品组合优势
公司成立十余年来,通过持续的产品研发、生产及供应链建设、市场和客户建设,除制剂外已形成近百种原药产品供应能力,包括除草剂、杀菌剂、杀虫剂三大类产品。公司提出发展具备核心竞争力的产品组合,在现有的丰富的产品中,筛选客户需求大、毛利率高的产品进行组合,通过产品研发不断提升产品
质量
、三废利用率;通过工艺改进降低生产成本;通过并购重组,逐渐完善上下游产业链。
3.2 研发优势
公司以研发为快速发展的重要条件,建立了成熟的自主创新体系,拥有国内一流的研发设施和研发队伍。目前,公司已获得授权国家
专利
175项,公司参与制定并公布实施的国家标准5项,行业标准17项,参与制定联合国粮食及农业组织(FAO)国际标准5项,5项均公布实施。获得国家高新技术企业、北京市企业技术中心、十百千工程重点培育企业等技术认定,主持参与国家重点研发 计划项目、工业转型升级项目、企业技术中心创新能力建设等科研项目。
多年来公司一直重视研发团队的培养,现已形成一支高技术、高学历、高素质的研发队伍。截至 2019 年末公司研发人员逾 400 人,其中硕士以上研发人员逾 100 名。
3.3 拥有较强的技术分析能力
公司拥有国内一流的技术分析设施和研发队伍。公司的GLP(良好实验室规范)实验室在 2006 年获得 OECD(经济合作与发展组织)成员国颁发的GLP实验室资格证书,成为中国大陆第一家农药GLP实验室,其资质及服务能力在业界有良好的口碑,GLP研究
报告
得到
美国
EPA和主要的OECD成员国认可。2006年至今公司屡次通过 OECD 成员国对GLP实验室的复查认证,2012年至今公司 GLP 实验室始终保持着中国合格评定国家认可委员会认定的(CNAS)实验室资质。2017年,公司GLP实验室再次获得北京市质量技术监督局下发的《资质认定计量认可证书》。公司GLP实验室也是中国农业部认定的农药原药登记全组分析试验及理化试验资质单位之一。
P.S. 制定GLP实验室主要目的是严格控制化学品安全性评价试验的各个环节,即严格控制可能影响实验结果准确性的各种主客观因素,降低试验误差,确保实验结果的真实性。
3.4 营销优势突出
公司坚持以研发促进市场,以市场带动生产的发展思路,利用自身的研发优势和GLP实验室优势,与ADAMA(安道麦)、科迪华(陶氏杜邦合并)、
巴斯
夫等国际知名农化企业形成了良好的合作关系,通过与国际知名农化企业签订长期合作协议的方式保证公司产品销售渠道的畅通。公司连续多年获得中国农药行业销售百强企业榜前三名、中国农药出口五十强第一名。2019年中国农药行业销售百强企业榜单中公司总销售额排名第二。
四.
行业概况
4.1 农药行业概况
农药是指用于预防、消灭或者控制危害农业、林业的病、虫、草和其他有害生物以及有目的地调节植物、昆虫生长的化学合成或者来源于生物、其他天然物质的一种物质 或者几种物质的混合物及其制剂。
目前全球共开发过2000个以上的品种的农药,作为商品流通的只占30%,约600个。2018年全球的农药总使用量约为300万吨,其中
欧洲
用量为96万吨,占比32%,排名第一;美国51万吨,占比为17%,排名第二;其他发达国家51万吨,占比17%;亚洲发展 中国家30万吨,占比10%;
加拿大
21万吨,占比7%;拉丁美洲21万吨,占比7%;中国21 万吨,占比7%;非洲9万吨,占比3%。
从农药类别来看,2011年到2018年农药市场规模由461.4亿美元增长至575.61亿美元,复合增长率为3.21%。其中除草剂市场规模由204.59亿美元增长至246.08亿美元,市场份额占比由44.34%降低至42.75%;期间年均复合增长率为2.67%,增速低于整体农 药行业0.54个百分点。杀虫剂市场规模由118.33亿美元增长至145.49亿美元,市场份额占比由25.65%降低至25.28%,略微下降,年均复合增长率为3.00%,增速低于整体 农药行业0.21个百分点;杀菌剂市场规模由117.28亿美元增长至163.19亿美元,市场份额占比由25.42%增加至28.35%,具有较大的增幅;期间年均复合增长率为4.83%,增速高于整体农药行业1.62个百分点。综合来看,除草剂市场份额虽然呈下降趋势,依然占据农药市场半壁江山,杀菌剂份额持续增长且由较大幅度增长,杀虫剂市场份 额在2013-2014年左右具有较大增幅后逐渐回落。
从农药的销售额来看,除草剂占据了农药市场的半壁江山,杀虫剂、杀菌剂占比接近。目前销售额上亿美元的农药有64种,其中除草剂有29种,杀虫剂18种,杀菌剂15种,其他2种;销售额上2亿的共有28中,除草剂占有 14 种,杀虫剂有6种,杀菌剂有8种。
简单来说,目前农药市场其实就是三分天下,除草剂占据半壁江山,剩下杀虫剂和杀 菌剂占据剩下一半。
4.2公司行业地位
2018年5月16日,2018年中国农药行业销售百强企业榜单在“第五届农药 行业经济运行分析会”上隆重发布,公司以60.832亿元的销售业绩(年度销售)摘得 第二名。
2019年3月4日,第二十届中国国际农用化学品及植保展览会(CAC农化展)主题大会在
上海
召开。2018中国农药出口前20强榜单发布,颖泰生物连续两年位列第二。
4.3 公司竞争对手
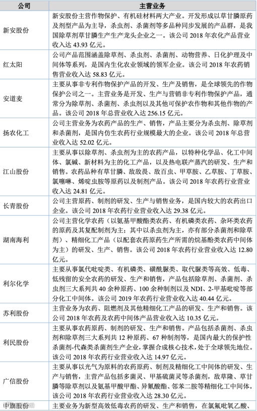
行业的主要企业分为两部分,一部分以拜耳、巴斯夫等为代表的国际知名农化公司,公 司与其主要是产业链上的合作关系,目前未与其产生直接竞争。另一部分是国内农药企业, 根据其规模大小可以分为以下三个层次:第一是销售规模在 40 亿元以上、以安道麦、扬农 化工等为代表的大型上市农化企业;其二是销售金额在 10 亿元以上 40 亿元以下的大中型农化企业;其三为众多中小型企业。国内农药同行业上市公司基本情况如下表所示:
五.
财务概况
1
9
年业绩下滑原因:
受“3.21”江苏响水特大爆炸事故持续影响公司子公司
盐城
南方停产,导致公司自产业务受影响,营收下滑。
国际市场端遭遇极端气候,作物保护用量减少,部分产品市场需求遇冷。
主营构成:
关于申报IPO:
2020年6月10日,新三板精选层首场公开发行审议会议将正式举行,审议的颖泰生物(833819)公司成功过会,成为精选层首批过会的企业。
2020年7月27日公司正式挂牌精选层。
北交所20201年11月12日宣布,北交所定于20201年11月15日开市,公司作为存量精选层公司届时将平移至北交所上市。
公司减持股份结果:
公司于2021年8月11日在全国中小企业股份转让系统(www.neeq.com.cn)披露了《北京颖泰嘉和生物科技股份有限公司持股5%以上股东减持股份计划公告》,股东华邦健康将于2021年9月1日至2022年 3月1日减持不超过28,000万股。截至2021年11月4日,华邦健康已累计减持24,138万股,提前结束本次减持事项。
免
责声明:文章中的信息均来源于企业公开资料
推荐阅读
》》新鼎资本董事长张驰:为什么说北交所有更强大的制度优势?
》》
新鼎资本董事长张驰:北交所为什么会在2021年9月横空出世
》》北交所运行前,新鼎资本新三板精选层七号再次完成备案
》》
屹唐半导体科创板首发过会
》》新鼎资本已投企业云从科技科创板首发过会,有望成为“AI四小龙”第一股
》》新鼎资本冠名第五届亚洲百佳球场颁奖盛典
》》小鹏汽车5月交付量同比大增483%,P7打破历史纪录
》》新鼎资本斩获2020投中榜五项大奖
》》新鼎资本已投上市企业动态出新!
》》希迪智驾深度参与的三项智能交通团体标准正式发布实施
》》新鼎资本已投企业地平线获新闻联播点赞,海光信息拟在科创板上市,燧原科技完成C轮融资18亿
》》紫光展锐新增融资53.5亿元,预计今年底申报科创板
》》博奥全集成芯片实验室获国家药监局应急审批批准!
》》长江产业基金:看好新能源汽车赛道,看好威马汽车
》》威马汽车与“金融国家队”达成115亿元战略合作
》》新鼎资本已投企业动静很大!
》》新鼎资本已投企业经营数据喜人!
》》小鹏汽车12月交付量5700台
》》浪潮携手广西打造“四个一”工程,助力企业数字化转型
》》希迪智驾成为业内首批获得“LTE-V2X协议一致性认证”证书企业
》》2020全年销量22,495辆,四季度销量创历史新高
》》2020新鼎资本已投第五家上市企业——福昕软件上市交易
》》
AI芯片设计第一股寒武纪今天成功登陆科创板
》》新鼎资本新三板精选层一号已投企业成大生物,科创板过会!
》》
阿尔特成功过会 品牌价值不断上升
》》
威马汽车正式启动上市辅导,或成第一家登陆科创板“造车新势力”
》》浪潮云荣获CSA 2020安全磐石奖
》》创年度新高!小鹏汽车11月交付量4224台
》》AI独角兽“云从科技”科创板IPO申请获受理,2019年营收达8亿元
》》紫光展锐与中兴通讯达成5G战略合作,共同推动生态发展
》》智行者科技与一汽南京达成战略合作
》》驭势科技牵手一汽物流,打造物流创新技术标杆
》》京微齐力荣获“硬核中国芯-2020年度最具潜力IC设计企业”奖
新鼎资本简介
北京新鼎荣盛资本管理有限公司(新鼎资本),成立于2015年,为中国证券投资基金业协会备案的私募股权投资机构。目前管理规模70多亿元,发行备案的私募基金产品100余支,投资项目50余个。
新鼎资本聚焦于:芯片半导体,人工智能,生物医药,新能源汽车,四大行业龙头企业,上市前一级市场投资,上市后二级市场退出获取收益。
新鼎资本投资案例代表:寒武纪(688256)(AI芯片国内龙头);小鹏汽车(XPEV)(
阿里
巴巴重仓新势力造车);阿尔特汽车(300825)(国内汽车设计龙头);亿华通(688339)(氢能汽车动力系统龙头);云从科技(人脸识别国内龙头);影谱科技(人工智能+广告文娱国内龙头);第四范式(机器学习算法国内领先);
燧原科技(专注人工智能领域云端算力平台);
海光信息(国产CPU核心);屹唐半导体(中国半导体装备产业的龙头企业);
紫光展锐(中国最大的泛芯片设计企业);集创北方(国内显示芯片龙头企业);京微齐力(北京唯一一家FPGA芯片企业);
泰科天润(新材料半导体龙头企业)
;
西人马(专注于芯片的IDM企业);
星环科技(业内第一家将大数据平台完整构建在基于容器的云平台上的企业);灵汐科技(类脑芯片龙头);博奥晶典(中国生物芯片研发、生产知名企业);福昕软件(688095)(国内PDF领域龙头企业);浪潮云(政务云领域的龙头企业);地平线(中国领先的人工智能芯片设计商);驭势科技(自动驾驶领域龙头企业);智行者科技(国内无人车产业龙头企业);希迪智驾(自动驾驶龙头及路端设备设计企业);氢璞创能(国内电堆领域龙头企业);清陶发展(国内固态锂电池产业化的领跑者);泽景电子(国产HUD头部企业);赛特斯(5G概念龙头股);威马汽车(百度重仓新势力造车);南孚电池(碱性电池龙头);宏济堂(人工麝香垄断);成大生物(人用狂犬病疫苗龙头);泽生科技(心衰药物研发);长风药业(呼吸系统药物研发);东方略(中美新药研发对接平台);祥云股份(磷酸一铵龙头);中建信息(华为重要ICT分销商)等。
新鼎资本所获荣誉
:
2021年中国最受创业者欢迎私募股权投资机构TOP50(36氪);2021年中国芯片/半导体领域投资机构TOP20(36氪);
2020年度最佳私募股权投资机构TOP100(投资中国);
2020
中国最佳私募股权投资机构Top100(融资中国);IPO最佳投资机构TOP100(IPO早知道);中国半导体投资机构TOP100(中国半导体投资联盟);
20
20年度中国电动汽车最佳投资机构TOP30(电车人);
2020中国投资机构软实力GP100(母基金周刊);2019年度最佳私募股权投资机构TOP100(投资中国);2019年度最佳私募股权投资机构TOP100(融资中国);已投企业亿华通荣获投中2019最佳投资案例(投资中国);2019年度优秀机构投资人(财视中国);2019年度新三板砥砺坚守奖(第一财经);2018年度“最佳私募股权投资机构TOP100”(融资中国);2018-2019年度最具LP投资价值GP-私募股权投资机构50强(CLPA );已投企业威马汽车、云从科技荣获投中2018最佳投资案例(投资中国);“最佳信息技术产业投资基金合伙人”(CLPA)等近百项。
【声明】内容源于网络
0
0
新鼎资本
北京新鼎荣盛资本管理有限公司,专注于优质项目私募股权投资。尤其新能源汽车、芯片半导体、人工智能、商业航天以及生物医药等领域。只为优质项目!
内容
4048
粉丝
0
关注
在线咨询
新鼎资本
北京新鼎荣盛资本管理有限公司,专注于优质项目私募股权投资。尤其新能源汽车、芯片半导体、人工智能、商业航天以及生物医药等领域。只为优质项目!
总阅读
35
粉丝
0
内容
4.0k
在线咨询
关注