搜索
首页
大数快讯
大数活动
服务超市
文章专题
出海平台
流量密码
出海蓝图
产业赛道
物流仓储
跨境支付
选品策略
实操手册
报告
跨企查
百科
导航
知识体系
工具箱
更多
找货源
跨境招聘
DeepSeek
首页
>
【关注】规模将达2000亿!广东深圳发布氢能产业发展规划!
>
0
0
【关注】规模将达2000亿!广东深圳发布氢能产业发展规划!
新鼎资本
2021-12-21
2
12月17日,
深圳
市发改委发布《深圳市氢能产业发展规划(2021-2025年)》(以下简称“规划”)。根据规划内容显示:“到2025年,形成较为完备的氢能产业发展生态体系,建成氢能产业技术策源地、先
进制
造集聚高地、多场景应用示范基地,实现氢能商业化应用,氢能产业规模达到500亿元。”
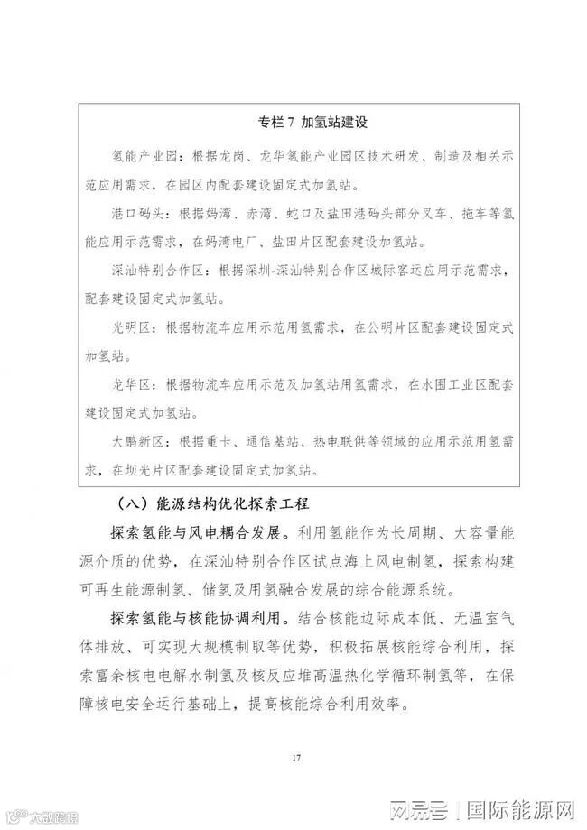
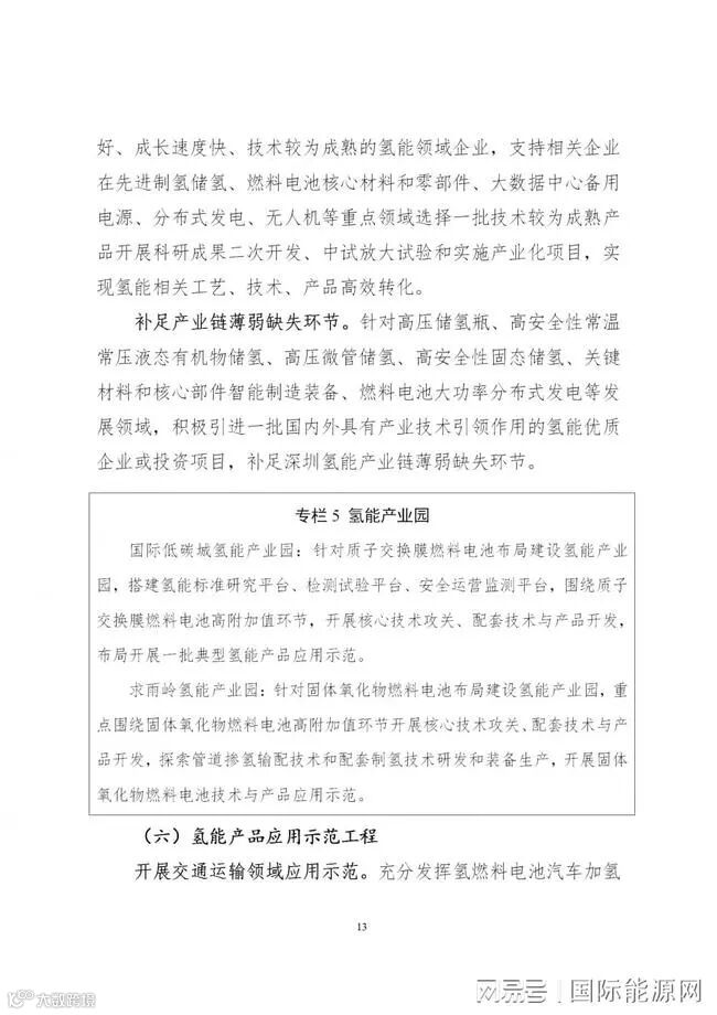
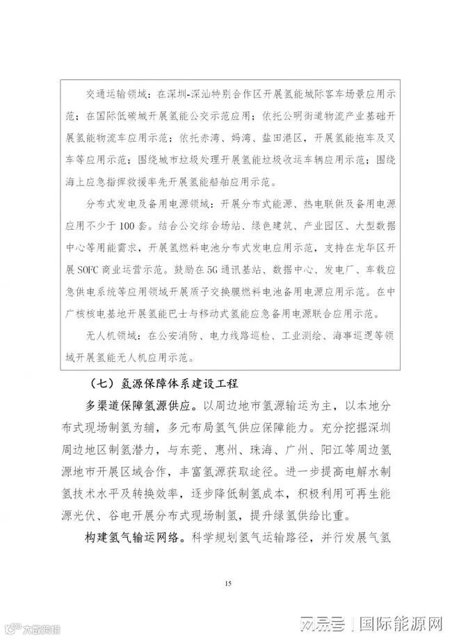
在氢能示范项目方面,规划强调:“其中示范燃料电池车辆不少于1000辆,建设加氢站不少于10座,分布式能源、热电联供及备用电源应用不少于100套、氢能船舶1-3艘、氢能无人机不少于100架。展望2035年,氢能产业规模达到2000亿元。”
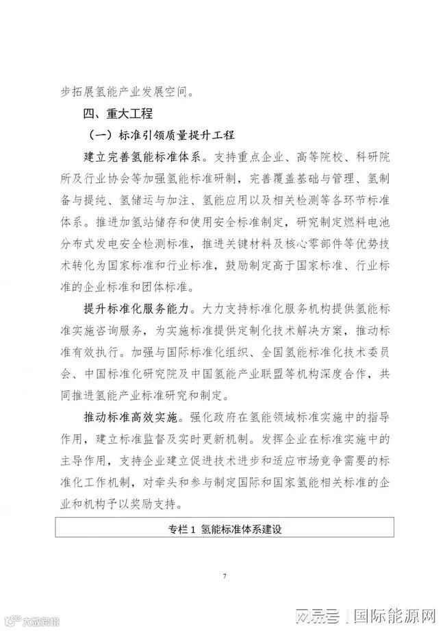
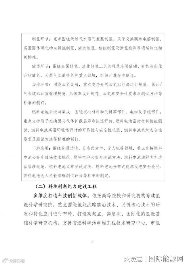
在创新能力建设方面,规划提出:“建成氢能标准研究、检测试验和安全运营检测3个公共
服务
平台,推动我市主导或参与制修订氢能领域国际国内标准20项左右,新建重点实验室、工程研究中心、企业技术中心等创新载体不少于15家。”
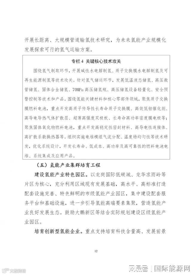
在产业集中度建设方面,规划要求:建成2个功能配套齐全、引领带动作用强的氢能特色产业园,形成协同发展、特色鲜明产业集群,实施一批重大产业化项目,助力骨干企业做大做强,培育和引进重点领域优质企业不少于100家,产业基础设施进一步完善,产业生态体系初步形成。
原文如下:
来源:国际能源网/氢能汇
往期推荐
新鼎资本简介
北京
新鼎荣盛资本管理有限公司(新鼎资本),成立于2015年,为中国证券投资基金业协会备案的私募股权投资机构。目前管理规模80多亿元,发行备案的私募基金产品100余支,投资项目50余个。
新鼎资本聚焦于:芯片半导体,人工智能,生物医药,新能源汽车,四大行业龙头企业,上市前一级市场投资,上市后二级市场退出获取收益。
新鼎资本投资案例代表:寒武纪(688256)(AI芯片国内龙头);小鹏汽车(XPEV)(
阿里
巴巴重仓新势力造车);阿尔特汽车(300825)(国内汽车设计龙头);亿华通(688339)(氢能汽车动力系统龙头);云从科技(人脸识别国内龙头);影谱科技(人工智能+广告文娱国内龙头);第四范式(机器学习算法国内领先);
燧原科技(专注人工智能领域云端算力平台);
海光信息(国产CPU核心);屹唐半导体(中国半导体装备产业的龙头企业);
紫光展锐(中国最大的泛芯片设计企业);集创北方(国内显示芯片龙头企业);京微齐力(北京唯一一家FPGA芯片企业);
泰科天润(新材料半导体龙头企业)
;
西人马(专注于芯片的IDM企业);
星环科技(业内第一家将大数据平台完整构建在基于容器的云平台上的企业);灵汐科技(类脑芯片龙头);博奥晶典(中国生物芯片研发、生产知名企业);福昕软件(688095)(国内PDF领域龙头企业);浪潮云(政务云领域的龙头企业);地平线(中国领先的人工智能芯片设计商);驭势科技(自动驾驶领域龙头企业);智行者科技(国内无人车产业龙头企业);希迪智驾(自动驾驶龙头及路端设备设计企业);氢璞创能(国内电堆领域龙头企业);泽景电子(国产HUD头部企业);赛特斯(5G概念龙头股);威马汽车(百度重仓新势力造车);南孚电池(碱性电池龙头);宏济堂(人工麝香垄断);成大生物(688739)(人用狂犬病疫苗龙头);泽生科技(心衰药物研发);长风药业(呼吸系统药物研发);东方略(中美新药研发对接平台);祥云股份(磷酸一铵龙头);中建信息(华为重要ICT分销商)等。
新鼎资本所获荣誉
:
2021年中国最受创业者欢迎私募股权投资机构TOP50(36氪);2021年中国芯片/半导体领域投资机构TOP20(36氪);
2020年度最佳私募股权投资机构TOP100(投资中国);
2020
中国最佳私募股权投资机构Top100(
融资
中国);IPO最佳投资机构TOP100(IPO早知道);中国半导体投资机构TOP100(中国半导体投资联盟);
20
20年度中国电动汽车最佳投资机构TOP30(电车人);
2020中国投资机构软实力GP100(母基金周刊);2019年度最佳私募股权投资机构TOP100(投资中国);2019年度最佳私募股权投资机构TOP100(融资中国);已投企业亿华通荣获投中2019最佳投资案例(投资中国);2019年度优秀机构投资人(财视中国);2019年度新三板砥砺坚守奖(第一财经);2018年度“最佳私募股权投资机构TOP100”(融资中国);2018-2019年度最具LP投资价值GP-私募股权投资机构50强(CLPA );已投企业威马汽车、云从科技荣获投中2018最佳投资案例(投资中国);“最佳信息技术产业投资基金合伙人”(CLPA)等近百项。
本信息仅供参考,不构成对任何人的投资建议。市场有风险,投资需谨慎。
【声明】内容源于网络
0
0
新鼎资本
北京新鼎荣盛资本管理有限公司,专注于优质项目私募股权投资。尤其新能源汽车、芯片半导体、人工智能、商业航天以及生物医药等领域。只为优质项目!
内容
4048
粉丝
0
关注
在线咨询
新鼎资本
北京新鼎荣盛资本管理有限公司,专注于优质项目私募股权投资。尤其新能源汽车、芯片半导体、人工智能、商业航天以及生物医药等领域。只为优质项目!
总阅读
35
粉丝
0
内容
4.0k
在线咨询
关注