电商平台用语规范指南
一、背景介绍
在电商和直播带货领域,为了规避限流与封号风险,不少创作者使用变体字或不规则缩写代替常规词汇,例如将“钱”称为“米”,“京东淘宝”简称为“某东某宝”。然而,这种做法并非合规途径。
抖音官方已明确发布《“不规范用语”违规细则》,指出将常规词汇进行变异变形属于违规行为。 下文将详细介绍哪些词语可以正常表达,哪些可能涉及违规,帮助创作者避免封号风险。
二、不规范用语的定义与违规后果
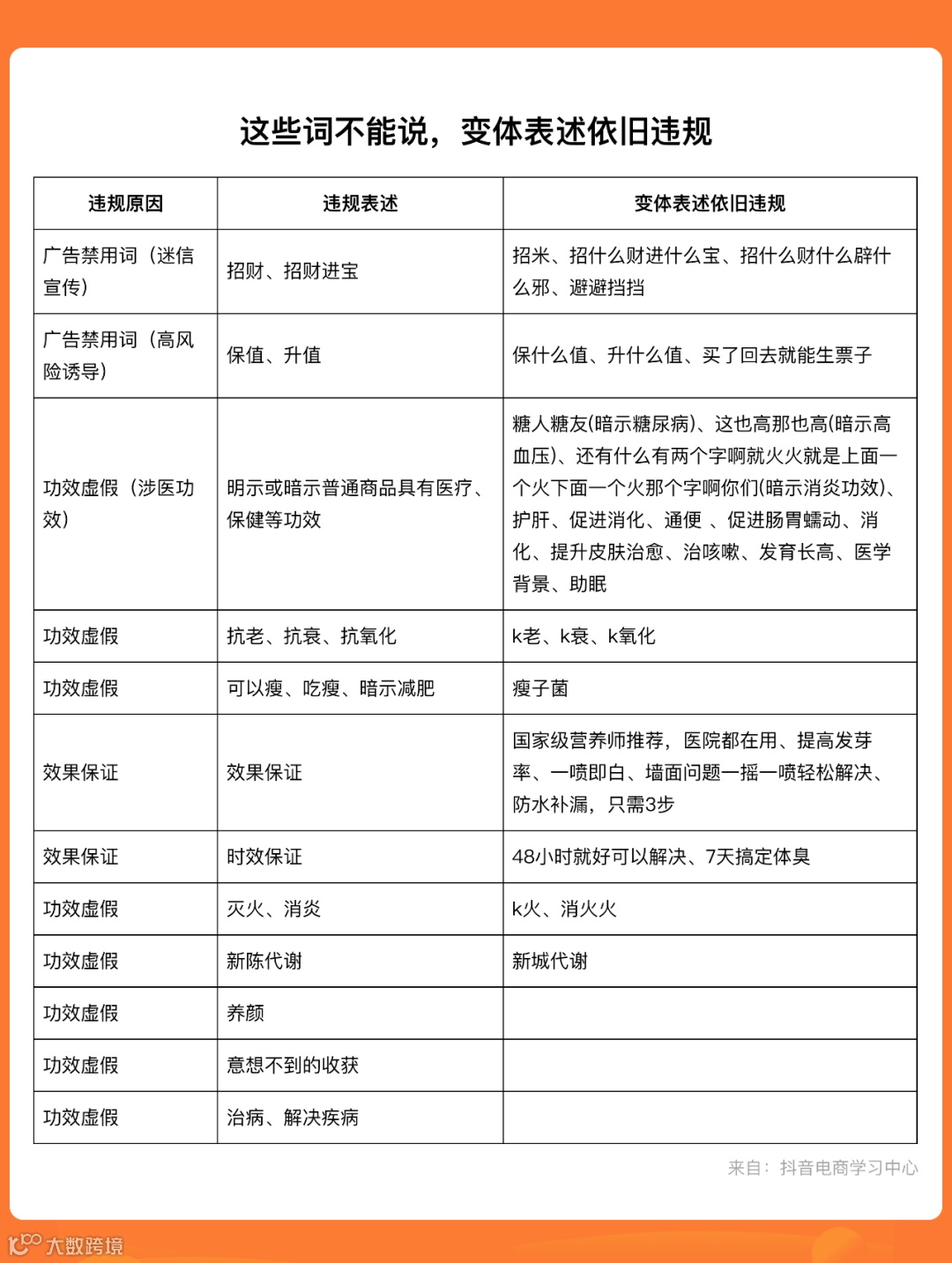
不规范用语指创作者通过直播或视频推广商品时,使用错字、变体字、不规范缩写、变异词、算数题等形式的语言文字行为。
以下是典型示例:
一旦发现此类用语,平台将依据规则采取警告等管理措施。
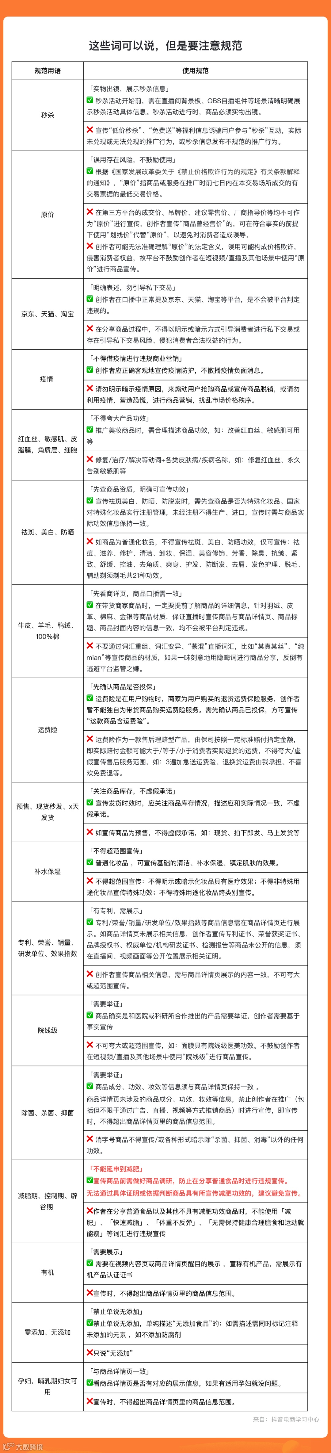
三、需注意规范的敏感词
部分敏感词在特定语境下虽无问题,但仍需谨慎使用。例如,“秒杀”需公示活动信息且商品必须实物出境。
以下是敏感词的具体语境示例:
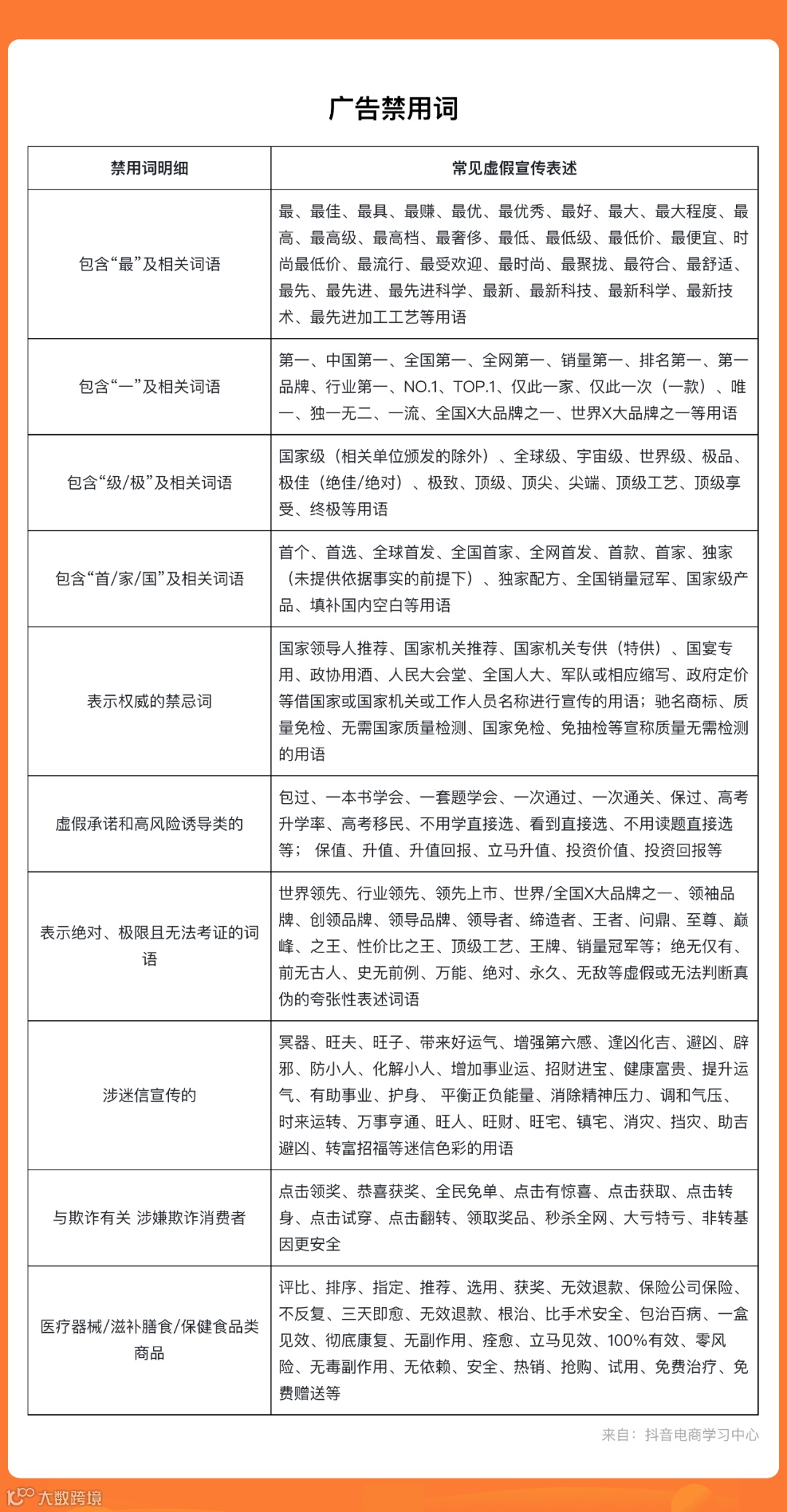
四、明令禁止的违规词
某些词汇坚决不可使用,包括其变体形式。违规者可能面临警告、限流甚至封号处理。
以下为禁用词汇表:
五、行业推广用语及其场景
美妆、食品饮料等行业在宣传中需特别注意规范用语。例如,针对敏感肌效果的描述,需有机构认证和实验报告支持。
以下是相关规范:
六、材质类规范表述用语
服装和家具行业常涉及材质类词汇,抖音对此有详细规范要求。推广时应严格遵守相关宣称规定。
以下是规范列表:
七、结语
本文内容转自易起播商学社,旨在传播交流与学习,对文中观点保持中立。

