LMCacheConnector (vLLM 集成) 代码分析
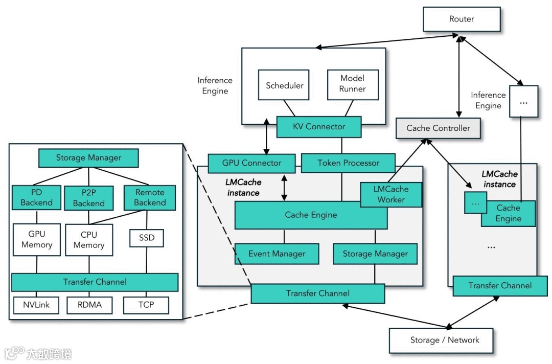
< 返回架构概览:LMCache 架构概览
LMCacheConnector 是 LMCache 架构中负责与 vLLM 计算引擎深度集成的核心适配层。它作为 vLLM 的 KVConnectorBase_V1 接口实现,驻留在 vLLM 的进程空间内,充当了 vLLM 基于 Block 的物理内存视图与 LMCache 基于 Token 的逻辑存储视图之间的智能转换器与调度器。
本文档深入剖析 LMCacheConnector 的设计原理与实现细节。作为连接计算与存储的枢纽,它不仅负责基础的数据转换,还通过层级流水线 (Layerwise Pipelining)、异步 I/O 编排和混合加载 (Blending) 等高级机制,实现了 KV Cache 的零开销存取,确保了推理性能不受存储延迟的影响。
文档将按照以下逻辑展开:
-
1. 架构与组件: 介绍连接器的核心类及其初始化流程。 -
2. 视图转换机制: 详述 PagedAttention 物理地址到 LMCache 逻辑 Key 的映射算法。 -
3. 加载流水线: 分析如何通过预取和掩码对齐实现高效的数据加载。 -
4. 存储流水线: 剖析非阻塞的层级存储机制及其与后端的交互。
1. 连接器架构与初始化
代码主要位于 lmcache/integration/vllm/vllm_v1_adapter.py。本章介绍连接器的核心组件构成及其初始化流程。
1.1 核心组件
连接器由以下几个核心类协同工作,共同完成 vLLM 与 LMCache 之间的数据桥接:
-
• LMCacheConnectorV1Impl: 核心实现类,实现了 vLLM 的 KVConnectorBase_V1接口,负责具体的加载与存储逻辑调度。 -
• RequestTracker: 负责跟踪每个请求的动态状态(如 Token ID 列表、分配的物理 Block ID、已持久化的 Token 数量等)。 -
• ReqMeta: 静态的请求元数据快照,包含核心的 slot_mapping,定义了逻辑 Token ID 与 vLLM 物理内存 Block 之间的映射关系。 -
• LMCBlender: 混合器组件,用于处理多源 KV Cache 的混合(Blending),目前主要用于特定的生成场景。
1.2 初始化与配置
初始化过程由 LMCacheConnectorV1Impl.__init__ 和辅助函数 _init_lmcache_engine 完成。
-
• 引擎初始化: _init_lmcache_engine负责创建LMCacheEngine单例。它会自动检测硬件环境(CUDA/XPU)并配置合适的 GPU 连接器。对于 MLA (Multi-Level Attention) 模型,它会强制开启save_unfull_chunk以确保数据的完整性。 -
• 插件加载: 如果配置了插件, RuntimePluginLauncher会在 Worker 0 上启动运行时插件。 -
• 可观测性: 初始化 LMCStatsMonitor和PrometheusLogger,用于采集连接器级别的指标(如connector_load_specs_count)。
# lmcache/integration/vllm/vllm_v1_adapter.py
def _init_lmcache_engine(lmcache_config, vllm_config, role):
# ...
# 自动检测 MLA 并调整配置
if use_mla and not lmcache_config.save_unfull_chunk:
lmcache_config.save_unfull_chunk = True
# 自动检测设备 (CUDA/XPU)
if current_platform.is_cuda_alike():
# ...
2. 核心机制:状态跟踪与视图转换
vLLM 的内存管理基于 PagedAttention 机制,将 KV Cache 存储在物理上不连续的内存块 (Block) 中,类似于操作系统的分页管理。然而,LMCache 的存储和检索接口是基于逻辑连续的 Token 序列 的。
为了弥合这种“内存视图”的差异,RequestTracker 和 ReqMeta 充当了关键的转换层:
-
1. RequestTracker: 维护请求层面的状态,记录了该请求分配到了哪些物理 Block ID ( allocated_block_ids)。它还负责处理请求抢占 (Preemption)、Decode 阶段 的状态更新,以及多模态 (Multimodal) 和存算分离 (Disaggregation) 的相关状态。 -
2. ReqMeta: 负责生成核心的 slot_mapping。这是一个从“逻辑 Token 索引”到“物理显存地址 (Slot ID)”的映射表。
2.1 核心转换原理
连接器的核心机制在于实现 vLLM 物理存储视图与 LMCache 逻辑索引视图之间的精确转换。这一过程主要包含以下两个关键步骤:
2.1.1 物理视图转换 (Block Address -> Physical Slot)
vLLM 使用 Block Table 记录逻辑块到物理块的映射。LMCache 需要直接访问物理显存。ReqMeta 通过以下公式计算全局物理 Slot 索引:
这通过 PyTorch 的广播操作高效实现,生成了 slot_mapping 张量,供底层的 CUDA Kernel 直接寻址。
2.1.2 逻辑键值生成 (Token Sequence -> Cache Key)
LMCache 根据 Token 序列定位 KV Cache 的机制依赖于底层组件 TokenDatabase (位于 lmcache.v1.token_database)。
该组件不直接存储数据,而是负责核心的索引生成工作:
-
1. 切分 (Chunking): 将 RequestTracker提供的连续 Token 序列切分为固定大小的 Chunk(默认 256 tokens)。 -
2. 哈希 (Hashing): 对每个 Chunk 计算 Hash 值。LMCache 使用前缀哈希 (Prefix Hash) 机制,即当前 Chunk 的 Hash 值不仅取决于自身的 Token 内容,还取决于前一个 Chunk 的 Hash。 -
3. 键生成 (Key Generation): 将计算出的 Hash 封装为 CacheEngineKey,这是 LMCache 在后端存储中查找 KV 数据的唯一凭证。
注意:
TokenDatabase本身不存储 KV 数据,其存储内容包括:hash 算法配置、LMCacheEngineMetadata引用、save_only_first_rank标识(MLA 场景使用)和NONE_HASH初始哈希值。KV 数据由StorageManager管理,而 Token 序列的状态由 vLLM 的Scheduler和连接器的RequestTracker维护。
2.1.3 转换案例图解
为了更直观地理解 vLLM 的 PagedAttention 与 LMCache 的 Token 视图如何交互,我们来看一个具体的例子。
假设场景:
-
• 当前请求共有 300 个 Token。 -
• vLLM 配置: block_size = 16。 -
• LMCache 配置: chunk_size = 256。
1. vLLM 的物理视图 (PagedAttention)
vLLM 将 300 个 Token 切分为
个逻辑块。这些逻辑块被映射到显存中不连续的物理块上。
|
|
|
|
|---|---|---|
|
|
|
Physical Block 100 |
|
|
|
Physical Block 200 |
|
|
|
|
|
|
|
Physical Block 50 |
2. LMCache 的逻辑视图 (Chunking)
LMCache 不关心物理块,它只关心连续的 Token 序列。
-
• Chunk 0: 包含 Tokens 0-255。生成唯一的 Cache Key。 -
• Chunk 1: 包含 Tokens 256-299。生成另一个 Cache Key。
3. 核心转换 (Slot Mapping)ReqMeta 生成的 slot_mapping 是一个长度为 300 的一维张量,它告诉 CUDA Kernel:“第 i 个 Token 的 KV 数据在显存的哪个位置”。
-
• slot_mapping[0](第 0 个 Token)Physical Block 10016 + 0 = 1600 -
• slot_mapping[16](第 16 个 Token)Physical Block 20016 + 0 = 3200
图示:
slot_mapping[0]
slot_mapping[15]
slot_mapping[16]
slot_mapping[299]
通过这种映射,LMCache 的存储引擎(store_layer)可以线性地遍历 Token 序列(0 到 299),同时利用 slot_mapping 快速“跳跃”到显存中正确的物理位置读取数据,将其拼接成连续的 Chunk 进行存储。
2.2 辅助控制结构
为了精细控制加载与存储行为,连接器引入了几个辅助 Spec 类:
-
• LoadSpec: 定义加载行为。包含 vLLM 已缓存的 Token 数、LMCache 中已缓存的 Token 数,以及是否允许加载。 -
• SaveSpec: 定义存储行为。指定跳过的起始 Token 数(避免重复存储)以及是否允许存储。 -
• DisaggSpec: 存算分离场景下的传输规格。记录接收端信息 (Host, Port) 和传输状态。
@dataclass
class LoadSpec:
vllm_cached_tokens: int
lmcache_cached_tokens: int
can_load: bool
@dataclass
class SaveSpec:
skip_leading_tokens: int
can_save: bool
@dataclass
class DisaggSpec:
req_id: str
receiver_id: str
receiver_host: str
receiver_init_port: int
receiver_alloc_port: int
is_last_prefill: bool = False
num_transferred_tokens: int = 0
2.3 RequestTracker 实现
RequestTracker 是连接器中状态管理的核心。
# lmcache/integration/vllm/vllm_v1_adapter.py
@dataclass
class RequestTracker:
req_id: str
prompt_len: int
token_ids: list[int]
allocated_block_ids: list[int] # vLLM 分配的物理块 ID
num_saved_tokens: int = 0 # 记录已持久化到 LMCache 的 Token 数
disagg_spec: Optional[DisaggSpec] = None
mm_hashes: Optional[list[str]] = None
mm_positions: Optional[list["PlaceholderRange"]] = None
request_configs: Optional[dict] = None
is_decode_phase = False
skip_save: bool = False
@staticmethod
def from_new_request(...):
# 初始化请求跟踪,提取 block_ids 和 token_ids
# 处理 DisaggSpec 和多模态特征 (mm_hashes)
pass
def update(self, new_token_ids, new_block_ids, preempted=False, ...):
# 处理请求更新
if preempted:
# 如果请求被抢占,重置 block_ids 和 num_saved_tokens
# 需要从 all_token_ids 恢复 token_ids 以确保一致性
self.allocated_block_ids = new_block_ids
self.num_saved_tokens = lmcache_cached_tokens
num_computed_tokens = max(lmcache_cached_tokens, vllm_cached_tokens)
num_tokens_needed = max(
num_computed_tokens + len(new_token_ids),
lmcache_cached_tokens,
)
self.token_ids = all_token_ids[:num_tokens_needed]
else:
# 正常 decode 步进,追加新的 block 和 token
self.allocated_block_ids.extend(new_block_ids)
self.token_ids.extend(new_token_ids)
if len(new_token_ids) == 1:
self.is_decode_phase = True
2.4 ReqMeta 实现
ReqMeta.from_request_tracker 不仅负责生成 slot_mapping,还包含决定是否跳过存储的逻辑 (skip_save) 以及多模态 Hash 的应用。
-
1. Slot Mapping 计算: 利用 PyTorch 的广播机制,通过 Block ID 和 Block Offset 计算全局物理 Slot ID。 -
2. 存储策略: 检查是否满足存储条件(如 Chunk 边界、Decode 阶段策略、配置覆盖等)。 -
3. 多模态处理: 如果存在多模态 Hash,将其应用到 Token ID 上。
# lmcache/integration/vllm/vllm_v1_adapter.py
def from_request_tracker(tracker, block_size, ...):
# 1. 存储策略判断 (skip_save)
# 不存储的情况:
# - 存算分离 (Disaggregation) 的接收端通常不存储 (除非显式配置)
# - 用户配置了 skip_save
# - 已存储过且新增 Token 未达到 Chunk 边界
# - Decode 阶段且未开启 save_decode_cache
skip_save = tracker.disagg_spec is None and (
tracker.skip_save
or (tracker.num_saved_tokens > 0 and input_token_len < chunk_boundary)
or (tracker.is_decode_phase and not save_decode_cache)
or request_skip
)
# ... (计算 num_tokens_to_save)
# 2. 多模态 Hash 应用
if tracker.mm_hashes:
# 将多模态 Hash 应用到 Token ID,以便 LMCache 能正确索引多模态内容
apply_mm_hashes_to_token_ids(
token_ids, tracker.mm_hashes, tracker.mm_positions
)
# 3. 计算 slot_mapping:将逻辑 Token 索引映射到物理显存偏移量
# 对应前文 2.1.1 的公式:Physical Slot ID = Block ID * Block Size + Offset
block_ids = torch.tensor(tracker.allocated_block_ids, dtype=torch.long)
block_offsets = torch.arange(0, block_size, dtype=torch.long)
# 广播计算每个 Token 的物理 Slot 索引
# block_ids: [num_blocks, 1]
# block_offsets: [1, block_size]
# result: [num_blocks, block_size] -> flatten -> [total_slots]
slot_mapping = (
block_offsets.reshape((1, block_size))
+ block_ids.reshape((num_blocks, 1)) * block_size
)
# 截取有效 Token 对应的 slot_mapping
return ReqMeta(..., slot_mapping=slot_mapping.flatten()[:len(token_ids)], ...)
3. 加载流程
start_load_kv 是 vLLM 调度器调用的标准接口,用于将 LMCache 中的 KV 数据预热到 GPU 显存。为了优化加载延迟和灵活性,该方法内置了对 层级流水线 (Layerwise Pipelining) 和 混合加载 (Blending) 的支持。
3.1 掩码对齐 (Mask Alignment)
vLLM 的内存管理是基于 Block 的(通常较小,如 16 Tokens),而 LMCache 的存储和索引粒度是基于 Chunk 的(通常较大,如 256 Tokens)。这就产生了一个粒度不匹配的问题:
-
• 场景: 假设一个 Chunk 包含 Token [0, 256)。vLLM 可能已经计算并缓存了前 100 个 Token ([0, 100)),只需要加载剩余的 [100, 256)。 -
• 冲突: LMCache 的存储引擎通常不支持“读取半个 Chunk”的操作,或者这样做效率极低。更重要的是,直接覆盖加载可能会导致数据一致性问题。
为了解决上述问题,连接器采用了向下对齐 (Down-alignment) 的策略:
-
1. 计算: 代码计算 token_mask时,会强制将加载范围对齐到 Chunk 边界 (// chunk_size * chunk_size)。 -
2. 决策: 只要 vLLM 已经缓存了某个 Chunk 内的任意一部分数据,LMCache 就选择跳过整个 Chunk 的加载。 -
3. 后果: 那些被跳过的、vLLM 尚未计算的剩余 Token(如上例中的 [100, 256)),将留给 vLLM 的推理引擎通过重算 (Recompute) 来填补。
这种策略虽然牺牲了少量的加载机会,但极大地简化了系统复杂度,保证了数据的一致性和加载的高效性。
3.2 层级流水线
层级流水线是 LMCache 的核心优化机制,专为 vLLM 等逐层推理引擎设计。其基本原理是计算与 I/O 重叠:在 GPU 计算第 层时,后台并行加载第 层的数据。这能显著降低 KV Cache 的访问延迟。
实现机制:预取 (Prefetching):
在连接器层面,lmcache_engine.retrieve_layer 返回一个生成器。连接器通过立即调用两次 next() 来启动流水线:
-
• 第一次 next(): 触发 第 0 层 的加载任务(将数据从 CPU/Disk/Remote 拉取到 GPU 缓冲区)。 -
• 第二次 next(): 触发 第 1 层 的加载任务。
这种 "Prefetch-2" 的策略确保了在 vLLM 开始计算第 0 层时,第 0 层的数据已经在传输中,且第 1 层的 I/O 请求也已发出,从而最大化 I/O 与计算的重叠。
3.3 混合加载 (Blending)
当 enable_blending 开启时,连接器使用混合模式。此模式是一种高级的缓存复用策略,旨在解决部分缓存命中或缓存内容需要更新的场景。
其核心思想是:检索旧的 KV Cache,同时计算新的 KV,通过对比两者差异,智能地选择保留旧值或更新为新值。
具体流程如下:
-
1. 并行执行: LMCache 启动层级检索的同时,vLLM 开始计算当前 Token 序列的 KV。 -
2. 差异检测: 在指定的“检查层” (Check Layers),计算新生成的 K (Key) 与检索到的 K 之间的差异 (L2 距离)。 -
3. 重要性采样: 选取差异最大的 Top-K 个 Token(即“重要”Token)。 -
4. 混合更新: 对于这些重要 Token,使用新计算的 KV 覆盖检索到的旧值;其余 Token 继续复用旧值。
这种机制能够在保证推理准确性的前提下,最大化利用已有的缓存,特别适用于长 Context 场景下的微调或内容修正。
注意: 目前 Blending 机制与 Prefix Caching 功能尚不兼容,开启时需权衡。
3.4 核心代码逻辑
以下是 start_load_kv 的核心实现,涵盖了上述三种机制的调度:
# lmcache/integration/vllm/vllm_v1_adapter.py
def start_load_kv(self, forward_context, **kwargs):
# 1. 准备:获取 KV Cache 指针
if len(self.kv_caches) == 0:
self._init_kv_caches_from_forward_context(forward_context)
# 2. 遍历所有请求
for request in metadata.requests:
tokens = request.token_ids
# 计算需要加载的 Token 掩码 (token_mask)
# 排除掉 vLLM 已经在内存中缓存的部分
token_mask = torch.ones(len(tokens), dtype=torch.bool)
masked_token_count = (
request.load_spec.vllm_cached_tokens
// self._lmcache_chunk_size
* self._lmcache_chunk_size
)
token_mask[:masked_token_count] = False
# 3. 调用 LMCacheEngine 进行检索
if self.use_layerwise:
# 混合模式 (Blending)
if self.enable_blending:
# 注意:目前 Blending 与 Prefix Caching 尚不兼容
self.blender.blend(
tokens[:lmcache_cached_tokens],
token_mask[:lmcache_cached_tokens],
kvcaches=kvcaches,
slot_mapping=slot_mapping[:lmcache_cached_tokens],
)
# 层级流水线模式 (Layerwise Pipelining)
else:
# 创建 retrieve_layer 生成器
layerwise_retriever = self.lmcache_engine.retrieve_layer(
tokens[:lmcache_cached_tokens],
token_mask[:lmcache_cached_tokens],
kvcaches=kvcaches,
slot_mapping=slot_mapping[:lmcache_cached_tokens],
sync=sync,
)
# 预取前两层,启动流水线
next(layerwise_retriever)
next(layerwise_retriever)
self.layerwise_retrievers.append(layerwise_retriever)
else:
# 普通模式:一次性检索
self.lmcache_engine.retrieve(...)
3.5 错误处理与重算
LMCache 的检索是尽力而为 (Best-Effort) 的。由于缓存驱逐、网络抖动或存储故障,某些请求的 Block 可能无法被成功加载。
retrieve 方法会返回实际加载成功的 Token 掩码 (ret_mask)。如果它与预期掩码 (expected_mask) 不符,连接器必须精确地识别出哪些 Block 加载失败。
record_failed_blocks 函数执行了一个关键的反向查找逻辑:
-
1. 计算缺失掩码: missing_mask = expected_mask & ~ret_mask,找出预期加载但未成功的 Token。 -
2. 定位物理 Block: 通过 slot_mapping将缺失的 Token 索引映射回 vLLM 的物理 Block ID。 -
3. 返回失败集合: 返回一个包含所有失败 Block ID 的集合。
后续处理: vLLM 调度器接收到这些失败的 Block ID 后,会将它们标记为未就绪,从而触发 vLLM 内置的推理引擎对这部分数据进行重算 (Recompute),确保推理结果的正确性。
# lmcache/integration/vllm/vllm_v1_adapter.py
def record_failed_blocks(self, request_id, expected_mask, ret_mask, slot_mapping):
# 计算缺失的 mask
missing_mask = expected_mask & ~ret_mask
# 获取缺失的 slot 索引
missing_indices = torch.nonzero(missing_mask, as_tuple=False).view(-1)
# 根据 slot_mapping 反推 Block ID
missing_blocks_tensor = torch.unique(
slot_mapping[missing_indices] // self._block_size
)
return {int(block.item()) for block in missing_blocks_tensor}
3.6 运行时同步 (Runtime Synchronization)
为了确保计算时数据已经就绪,vLLM 会在每一层计算前调用 wait_for_layer_load。此时,LMCache Connector 会推进所有 Retrieve 生成器,确保当前层的数据传输已完成,并预取下一层数据。
-
1. 生成器推进 (Generator Advancement): -
• 与存储流程类似,加载流程也使用 Python 生成器 ( yield) 来管理状态。 -
• 每次调用 next(layerwise_retriever),都会在底层触发 CUDA Stream 的同步或异步提交,确保计算流 (Compute Stream) 在访问当前层 KV Cache 时,数据传输流 (H2D Stream) 已经完成写入。 -
2. 流水线深度维持: -
• 结合 3.2 节提到的预取机制, wait_for_layer_load的调用维持了“计算一层,预取下一层”的流水线深度。 -
3. 流式协调 (Stream Coordination): -
• 通过 torch.cuda.stream分离计算流与传输流,并利用synchronize确保数据一致性。 -
• 这种机制避免了 Python 层的复杂锁竞争,允许 GPU 在执行当前层计算的同时,DMA 引擎并行传输下一层数据,最大化硬件利用率。
# lmcache/integration/vllm/vllm_v1_adapter.py
@_lmcache_nvtx_annotate
def wait_for_layer_load(self, layer_name: str) -> None:
"""Blocking until the KV for a specific layer is loaded into vLLM's
paged buffer.
"""
if self.layerwise_retrievers:
logger.debug(f"Waiting for layer {self.current_layer} to be loaded")
# 推进所有 retrieval 生成器
# 1. 确认当前层 (Layer N) 数据已就绪 (H2D 完成)
# 2. 触发下一层 (Layer N+1) 的预取或传输
for layerwise_retriever in self.layerwise_retrievers:
ret_token_mask = next(layerwise_retriever)
# 如果是最后一层,记录检索到的 Token 总数
if self.current_layer == self.num_layers - 1:
assert ret_token_mask is not None
num_retrieved_tokens = ret_token_mask.sum().item()
logger.info(f"Retrieved {num_retrieved_tokens} tokens")
return
4. 存储流程
save_kv_layer 是连接器中负责数据持久化的核心入口。它并不执行单一的阻塞操作,而是采用了生成器 (Generator) 模式,将存储任务拆解为细粒度的步骤,并嵌入到 vLLM 的模型层级计算循环中。
4.1 核心机制:层级交织 (Layerwise Interleaving)
LMCache 利用 Python 生成器的 yield 机制,实现了计算与 I/O 的精细交织。
-
1. 初始化阶段 (Layer 0):
当 vLLM 开始计算第 0 层时,save_kv_layer会为每个请求初始化一个store_layer生成器。 -
• Key 生成: 内部调用 TokenDatabase计算 Token 序列的哈希并生成CacheEngineKey。 -
• 内存分配: 通过 StorageManager在 CPU 端预分配用于接收数据的MemoryObj。 -
2. 推进阶段 (Per-Layer Step):
在每一层计算结束后,save_kv_layer会遍历所有活跃的生成器并调用next(),形成高效的流水线效应: -
• 等待上一层 D2H (Wait): 如果不是第一层,首先等待 上一层 (Layer N-1) 的 D2H 拷贝完成,确保资源安全。 -
• 启动当前层 D2H (Copy): 触发 gpu_connector将 当前层 (Layer N) 的 KV 数据从 GPU 异步拷贝到 CPU。 -
• 提交当前层 I/O (Submit): 将正在拷贝的 当前层 (Layer N) 数据提交给 StorageManager进行异步持久化。 -
• 非阻塞: 利用 CUDA Stream 和异步 I/O,整个过程尽可能减少对 vLLM 主计算流的阻塞。 -
3. 收尾阶段 (Finalization):
所有层计算完成后,vLLM 调用wait_for_save,再次推进生成器以完成 最后一层 的数据提交并释放资源。
# lmcache/integration/vllm/vllm_v1_adapter.py
def save_kv_layer(self, layer_name, kv_layer, ...):
# 1. 仅在第一层时初始化所有请求的存储生成器
if self.current_layer == 0:
self.layerwise_storers = []
is_first = True # 第一个请求用于同步流
for request in connector_metadata.requests:
# 计算并对齐跳过的 Token (按 Chunk 对齐)
skip_leading_tokens = request.save_spec.skip_leading_tokens
# ... (alignment logic) ...
# 创建 mask,跳过不需要保存的前缀
store_mask = torch.ones(len(token_ids), dtype=torch.bool)
store_mask[:skip_leading_tokens] = False
# 创建 store_layer 生成器
layerwise_storer = self.lmcache_engine.store_layer(
token_ids,
mask=store_mask,
kvcaches=kvcaches,
slot_mapping=slot_mapping,
发 sync=is_first, # 仅首个请求需同步
req_id=request.req_id,
...
)
self.layerwise_storers.append(layerwise_storer)
is_first = False
# 2. 推进所有存储生成器到下一层
# 这会触当前前层的 D2H 拷贝 (通过 gpu_connector.batched_from_gpu)
# 并提交上一层数据的存储任务
for layerwise_storer in self.layerwise_storers:
next(layerwise_storer)
self.current_layer += 1
4.2 后端交互与存储管理
虽然 save_kv_layer 负责编排层级流水线,但数据的实际路由与持久化由 StorageManager 统一管理。它是连接计算层 (Cache Engine) 与存储层 (Storage Backends) 的枢纽。
4.2.1 存储管理器的角色
StorageManager 屏蔽了底层存储的复杂性,向连接器提供统一的 batched_put 接口。
-
• 统一调度: 同时管理多个后端(如 LocalDiskBackend,S3Backend),支持数据的多级存储。 -
• 内存桥接: 维护 LocalCPUBackend作为分配器 (Allocator),管理从 GPU 传输下来的中间态内存对象 (MemoryObj),避免频繁的系统调用开销。
4.2.2 异步写入流程
当 store_layer 生成器调用 yield 时,StorageManager 会触发以下非阻塞流程:
-
1. 任务分发: StorageManager遍历所有配置的后端,识别出需要持久化的目标。 -
2. 任务提交: 调用各后端的 batched_submit_put_task方法。 -
• 以 LocalDiskBackend 为例,它会将 I/O 任务提交给内部的 LocalDiskWorker。 -
• LocalDiskWorker使用 基于优先级的线程池 (AsyncPQThreadPoolExecutor),确保关键路径操作(如读取/预取)的优先级高于写入操作 (Prefetch > Delete > Put)。 -
3. 引用管理与回收: -
• 任务提交时,后端会增加 MemoryObj的引用计数以保持数据有效。 -
• StorageManager随即释放其持有的引用。 -
• 当后台线程完成写入后,后端释放引用,触发内存块自动回收至内存池。
这种架构确保了即使后端存储(如磁盘或网络)速度较慢,也不会反压阻塞 vLLM 的 GPU 计算流水线。

