中国跨境电商软件服务行业深度解析
艾瑞研究院发布跨境SaaS三大细分市场发展趋势
本报告由艾瑞研究院出品,系统梳理中国跨境出口电商产业发展背景与现状,聚焦跨境电商ERP、合规及浏览器三类SaaS软件细分市场,深入剖析其发展现状、竞争格局与未来趋势,并结合头部企业案例进行综合分析。
新现状:中国跨境电商持续高速增长
近年来,在政策支持、消费升级及物流支付等基础设施完善的推动下,中国跨境电商快速发展。2021年进出口规模首破万亿美元,达1.2万亿美元;2023年市场规模升至1.4万亿美元,较2019年增长约两倍,年均复合增长率达18.5%,显著高于同期GDP增速。预计到2028年,市场规模将以11.3%的年均增速攀升至2.4万亿美元,行业仍处高速发展阶段。
新现状:渠道多元化加速演进
全球电商平台格局呈现“稳中有变”特征。亚马逊在全球跨境电商中保持龙头地位,而Temu、SHEIN、Wish、速卖通等平台凭借低价策略和社交裂变模式实现差异化突围。短视频与直播带货兴起带动社交电商爆发,半托管与全托管模式创新进一步释放增量空间,为中国卖家拓展海外市场提供新机遇。
新变量:技术驱动变革深化
以AI为代表的技术正全面渗透跨境电商各环节,从智能选品、广告投放到客户服务,自动化与智能化水平不断提升,成为提升运营效率的核心驱动力。
新课题:精细化运营成竞争关键
面对日益激烈的市场竞争,工厂型、贸易型与品牌型卖家普遍重视精细化运营。尽管该模式有助于提升管理效率与用户体验,但也带来更高成本压力。跨境电商SaaS工具通过流程自动化、数据智能化和运营精准化,有效平衡效率与成本,助力卖家实现可持续增长。
新服务生态:三大SaaS工具补齐“软实力”短板
跨境电商浏览器、ERP系统与合规软件共同构建起支撑品牌化、精细化、合规化运营的服务体系,覆盖多经营环节并持续横向扩展,已成为跨境卖家不可或缺的数字化基础设施。
2.1 跨境电商SaaS服务 — ERP系统
功能与价值:企业数字化运营中枢
ERP(企业资源计划)系统整合人、财、物、信息等内外部资源,优化资源配置与业务流程。电商ERP以“进销存”为核心,对接主流电商平台,实现全流程标准化与数字化管理,具备替代中台系统的潜力。
产业链图谱
跨境电商平台接入能力与生态资源整合能力构成ERP服务商的核心壁垒。
亚马逊平台需求分析
亚马逊卖家更关注前端运营功能,如刊登上架、广告推广与客户服务,强调精细化运营;其他渠道卖家则倾向覆盖从前端到履约的全链路功能。亚马逊对第三方服务商有严格管理体系,支持合规高效接入。
市场规模
跨境电商ERP市场实际规模与潜在服务规模均呈稳步上升趋势。
竞争格局
以服务亚马逊为主的ERP品牌头部效应显著,前四大厂商占据超半数市场份额。领星ERP在该细分领域市场占有率居首。
发展趋势
ERP系统正从单点技术应用向集成化、智能化融合演进。同时,大型卖家对外采SaaS系统的接受度提高,通过模块化组合满足个性化需求,降低自研成本。
2.2 跨境电商SaaS服务 — 合规服务
行业界定
跨境电商合规服务主要包括税务合规(如VAT)、产品合规(如EPR)和品牌合规(如商标注册),旨在帮助卖家满足目标市场法律法规与平台要求。
产业链图谱
合规服务涵盖服务商、认证机构、政府监管部门及电商平台,形成完整生态链条。
市场规模与竞争格局
2023年中国跨境电商合规SaaS市场规模约为33亿元,预计2028年将增长至62亿元。市场集中度较高,Top3企业市占率达41.7%。欧税通以28.2%的市场份额位居行业第一。
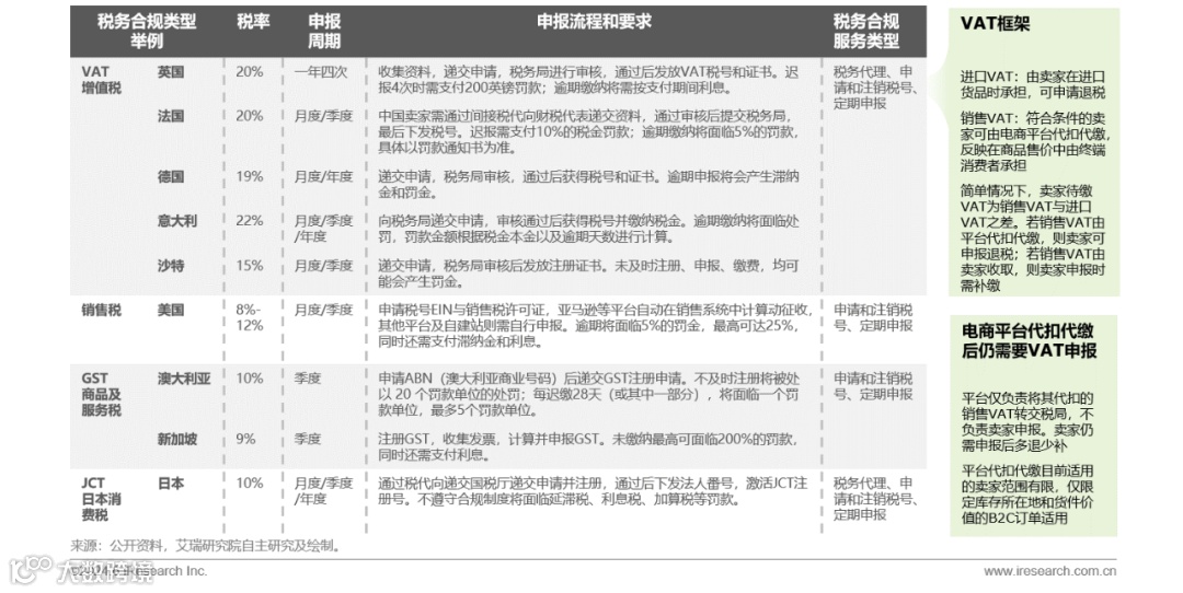
税务合规
欧洲VAT是当前主要服务品类,随着各国税务监管趋严,SaaS化申报服务渗透率持续提升,市场空间广阔。
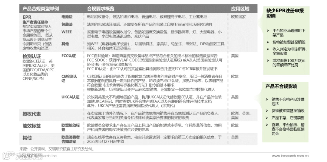
产品合规
EPR(生产者责任延伸)为主要合规类型,涉及包装、电子电器等品类。不合规可能导致罚款、禁售或产品召回,直接影响店铺运营稳定性。
品牌合规
商标侵权占所有品牌侵权案件的95%以上,已成为行业痛点。加强知识产权保护有助于规避法律风险、提升品牌价值与消费者信任。
发展趋势
合规服务正加速引入AI技术,提升自动化水平与处理效率。同时,服务商积极拓展新兴平台、区域与客户群体,寻找新增长点。
2.3 跨境电商SaaS服务 — 浏览器
发展背景
跨境电商浏览器起源于多账号安全管理需求,主要用于解决账号关联、数据加密与团队协作等问题。行业自2019年起快速发展,受益于远程办公普及与商业模式成熟。
重要性
跨境电商浏览器显著提升运营效率,实现验证码自动填充、多店铺集中管理、设备共享等功能。同时强化安全性,提供权限控制、操作日志追溯、信息加密与密码托管,防范账号封禁风险。
产业链图谱
浏览器服务商连接云服务提供商、跨境卖家与电商平台,构建安全高效的运营环境。
竞争格局
行业集中度高,紫鸟浏览器凭借先发优势与完善功能,累计服务超过半数使用浏览器的中国跨境卖家,市场占有率领先。
发展趋势
未来发展方向包括拓展新产品线(如社媒营销工具)、开发新技术应用(如智能化展示),并通过数据互通提升达人建联效率,打造更丰富的功能生态。
中国跨境电商软件服务未来发展展望
跨境电商SaaS服务将持续围绕精细化、合规化与智能化升级,深度融合AI等前沿技术,拓展多平台、多区域服务能力。结合市场需求与宏观趋势布局的企业,将在快速增长的数字化服务生态中获得更大发展空间。


