乘全球AI投资浪潮,25年A股市场光模块领域中新易盛和中际旭创两家公司的表现可谓牛气冲天,赚钱效应显著,在市场上俘获了无数粉丝,关注关心两家公司的朋友们非常多。最近三季报事期各种疑问的朋友特别多,今天Cyber秉持客观事实,尽可能不带任何个人观点来做出对比评估,一次性详解朋友们疑惑。
完全基于三季报后两家公司披露的两份投资者关系活动记录表:《中际旭创股份有限公司投资者关系活动记录表》(编号:2025-009),《成都新易盛通信技术股份有限公司投资者关系活动记录表》(编号:2025-007);Cyber对中际旭创(300308)和新易盛(300502)进行一次全面的梳理评估,供朋友们参考。
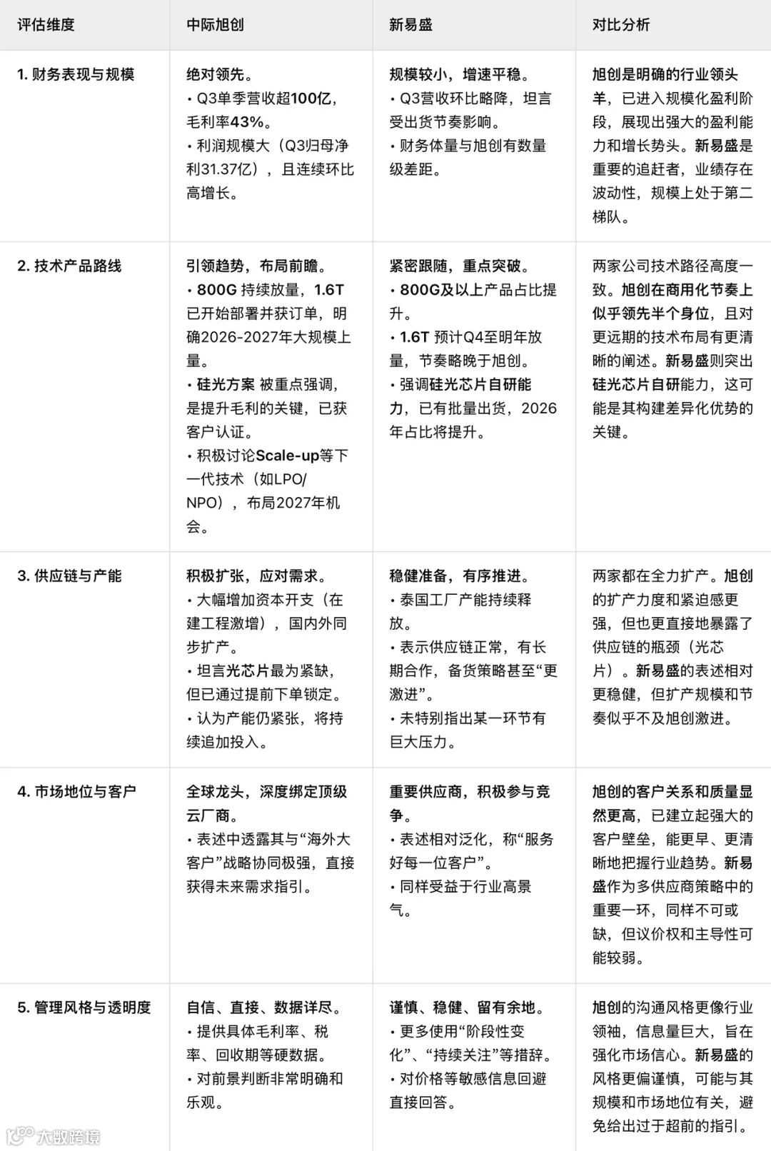
评估将围绕财务表现、技术产品、供应链与产能、市场地位与客户、管理风格与透明度以及投资亮点与风险六个核心维度展开。
一、 核心维度对比评估
二、 综合对比与投资视角分析
中际旭创:无可争议的领跑者
投资亮点:
规模与盈利双强:财务数据极其亮眼,规模效应和成本控制能力突出,是行业景气的最大受益者。
客户与战略卡位:与顶级云厂商深度绑定,能引领甚至共同定义技术方向,护城河深。
技术前瞻性:在1.6T及下一代技术布局上领先,持续增长动能清晰。
潜在关注点:
高预期:市场赋予其极高的估值预期,任何业绩或增速不及预期都可能带来股价波动。
供应链依赖:对上游高端光芯片的依赖是其主要风险点。
新易盛:强劲的挑战者与追赶者
投资亮点:
成长弹性:相对于旭创,其规模较小,在行业高景气下可能具备更大的业绩增长弹性。
技术自研能力:强调硅光芯片自研,这是其提升毛利率、构建长期竞争力的关键故事。
估值优势:相较于龙头,其估值水平可能更具吸引力,为投资者提供了另一种选择。
潜在关注点:
市场份额竞争:在激烈竞争中,需要持续证明其能维持或提升市场份额。
客户关系:与顶级客户的合作深度和稳定性有待时间检验,订单的可持续性相对旭创可能较弱。
小结:
Cyber核心结论:两家公司都是光模块领域的顶尖企业,共同受益于全球AI带来的历史性机遇。中际旭创是当下的王者,实力全面领先,表现更为强势;新易盛是强有力的挑战者,特点鲜明,具备很大的想象空间。 朋友们你是选择王者还是挑战者完全取决于风险偏好:选择确定性还是选择弹性核心竞争者?
彩蛋:
Cyber的选择是共同拥有,目前中/新配比≈9/1。注意近期中际旭创的低吸机会,四季度1.6T出货将更加集中,年报依然看好超高盛9月研报预期,各大券商投行将陆续确认三季报展望新估值。
美银证券Bofa:将目标价由 485 元上调至 580 元(基于 2026 年 30 倍市盈率,此前为 27 倍),维持“买入”评级。
花旗Citi :点评三季报,维持对中际旭创的乐观预期。
中金公司:基于32x 2026年P/E上修目标价72%至607元。
国金证券:预计公司2025-2027年营收分别为345.78/1121.87/1678.743元,同比增长45%/224%/50%;预计EPS分别为8.79/34.18/51.52元,PE分别为37/10/6倍,维持“买入”评级。(以上国内券商数据东方财富原文摘录)

