

住房和城乡建设部办公厅关于全面推行建筑工程施工许可证电子证照的通知

各省、自治区住房和城乡建设厅,直辖市住房和城乡建设(管)委,新疆生产建设兵团住房和城乡建设局:
为进一步贯彻落实《国务院关于加快推进全国一体化在线政务服务平台建设的指导意见》(国发﹝2018﹞27号),深化“放管服”改革,提升建筑业政务服务质量,按照国务院办公厅电子政务办公室要求,决定在全国范围内推广应用建筑工程施工许可证电子证照(以下简称施工许可电子证照)。现将有关事项通知如下:
一、全面推行施工许可电子证照。自2021年1月1日起,全国范围内的房屋建筑和市政基础设施工程项目全面实行施工许可电子证照。电子证照与纸质证照具有同等法律效力。
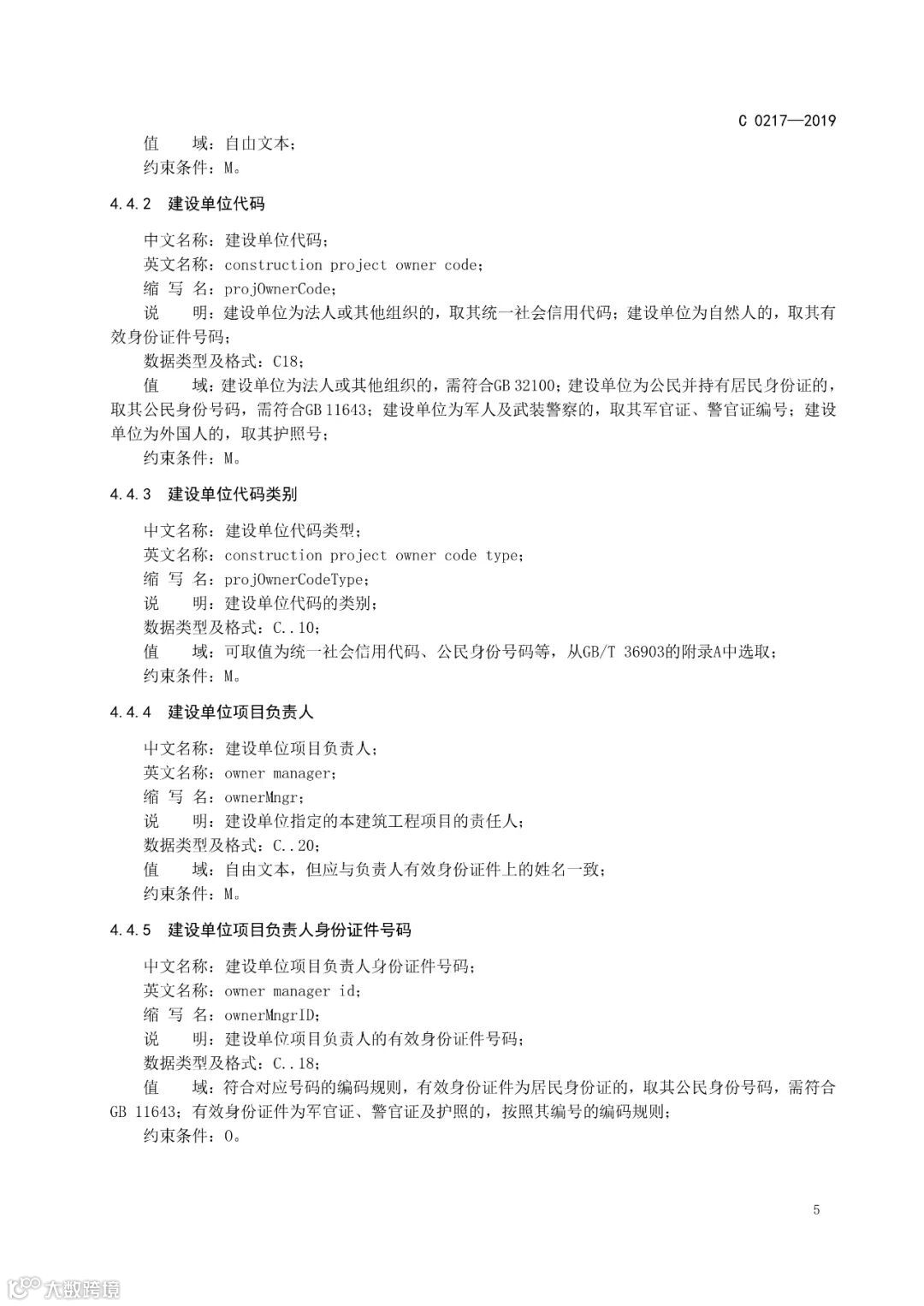
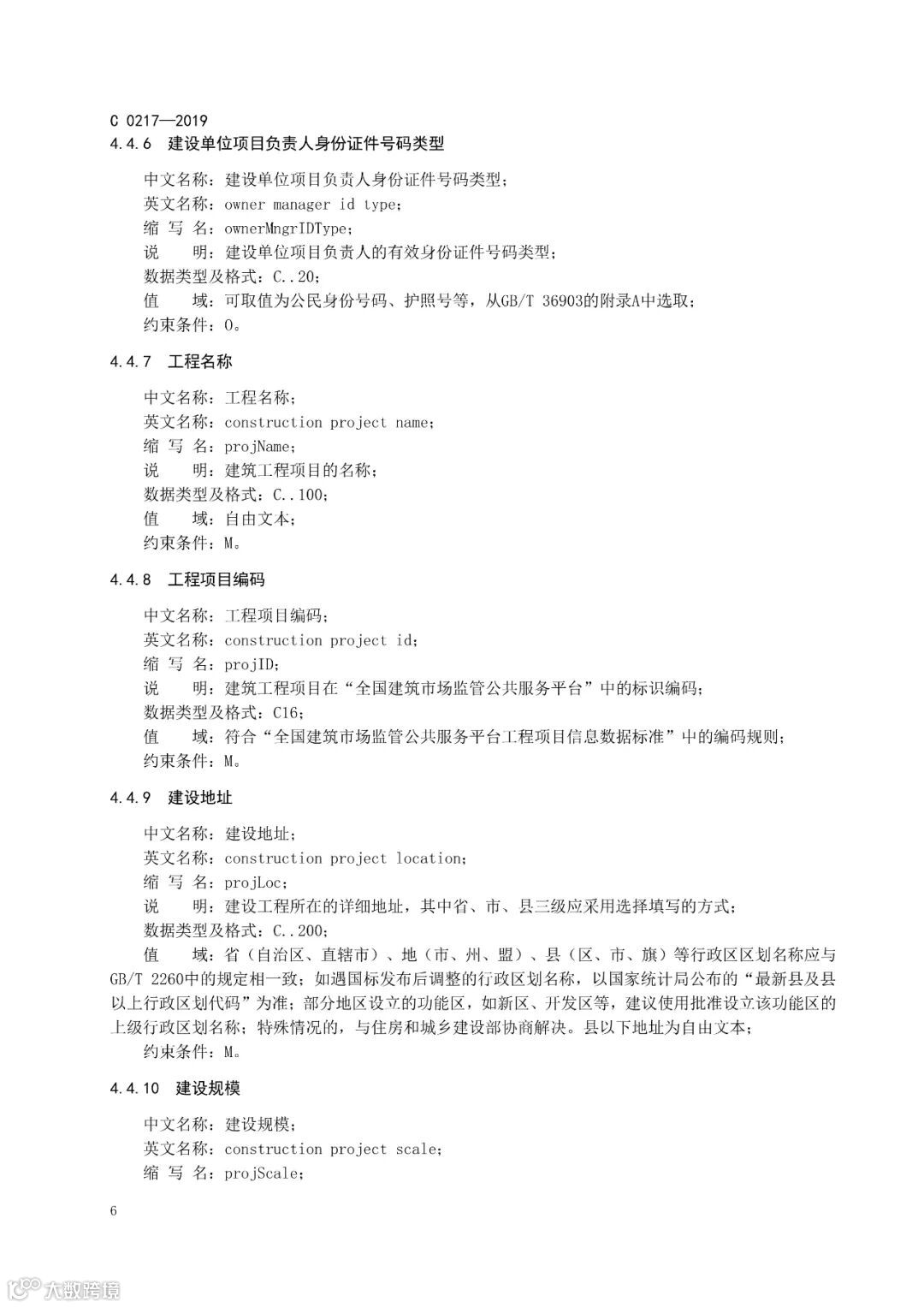
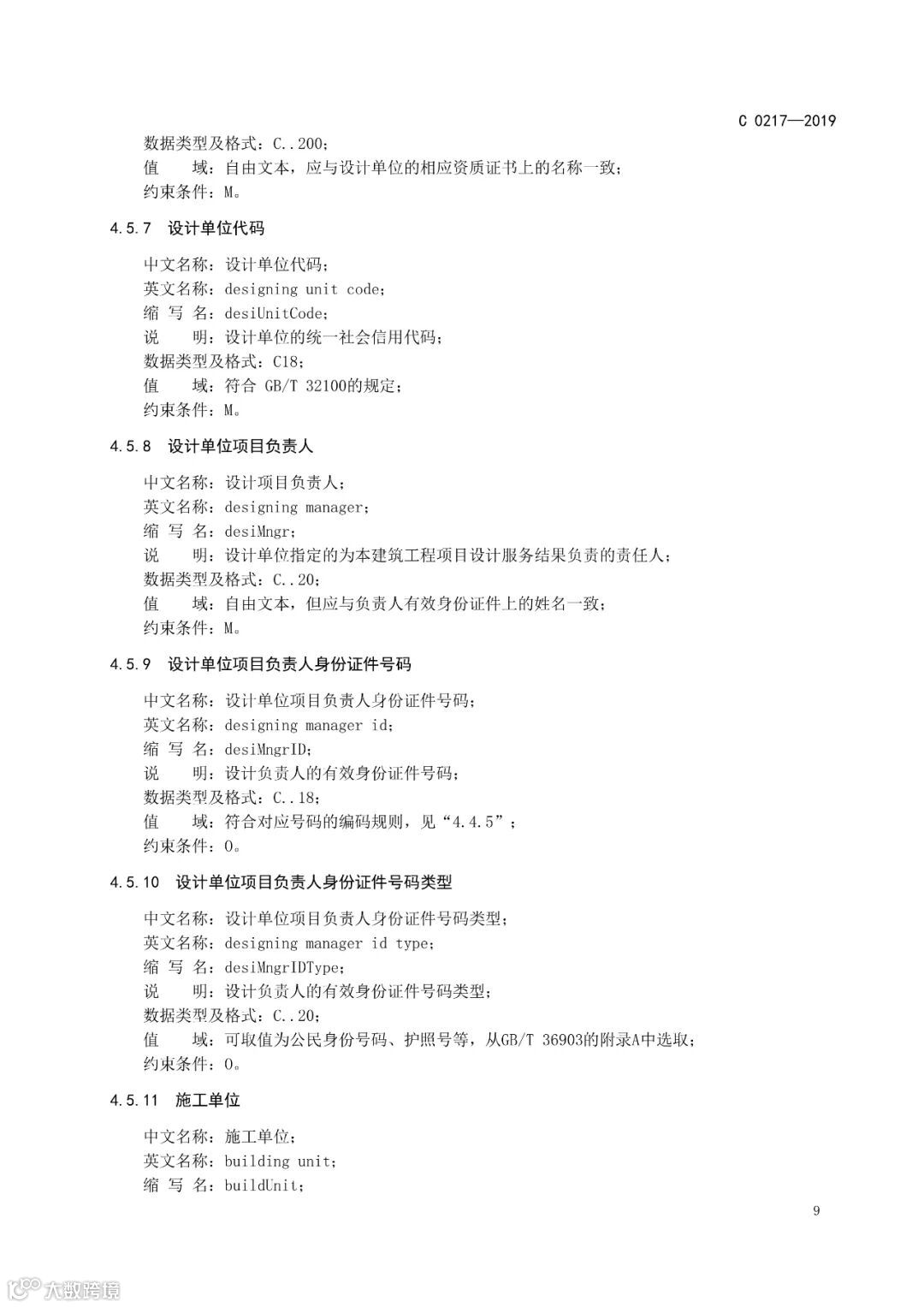
二、统一电子证照标准。地方施工许可发证机关要按照国务院办公厅电子政务办公室发布的《全国一体化在线政务服务平台电子证照-建筑工程施工许可证》标准(C0217-2019,附件1)和我部制定的《建筑工程施工许可证电子证照业务规程》(附件2)要求,依托地方政务服务平台、工程建设项目审批管理系统或施工许可审批系统,完善相关信息功能,建立施工许可电子证照的制作、签发和信息归集业务流程,规范数据信息内容和证书样式,完善证书编号、二维码等编码规则,形成全国统一的电子证照版式。
三、实现电子证照信息归集。地方施工许可发证机关应在发证后5个工作日内,将电子证照文件(含电子印章)及业务信息上传至省级建筑市场监管一体化工作平台。省级建筑市场监管一体化工作平台每个工作日应对本行政区域内的信息进行汇总,并通过部省数据对接机制上传至全国建筑市场监管公共服务平台(以下简称公共服务平台)。公共服务平台进行归集和存档,并按要求向国家政务服务平台报送。
四、加快推进电子证照应用。公共服务平台及微信小程序向社会公众提供施工许可电子证照信息公开查询以及二维码扫描验证服务,并向各省级住房和城乡建设主管部门实时共享施工许可电子证照信息,实现施工许可电子证照跨地区的互联互通。地方各级住房和城乡建设主管部门应在相关办事场景中持续推进电子证照应用,通过相关政务服务系统的数据共享和业务协调,推动实现政务服务事项“一网通办”。
地方各级住房和城乡建设主管部门要充分认识推行施工许可电子证照的重要意义,加强组织保障,细化职责分工,统筹协调相关信息系统的业务衔接,在国家政务服务平台建设和工程建设项目审批制度改革的整体框架下,制定工作计划,落实经费保障,于2020年9月底前完成相关信息系统的升级改造以及数据接口的技术开发、管理权限认证和数据联调测试,满足电子证照业务开展和信息互联互通的技术条件。
各省级住房和城乡建设主管部门要加强对本行政区域内施工许可电子证照业务的监督指导,建立和完善相关管理制度,明确实施主体,细化实施步骤,推动施工许可电子证照业务有序开展和规范化管理。请各省级住房和城乡建设主管部门明确1名工作联系人,于2020年7月15日前将《工作联系人登记表》(附件3)电子版发送至邮箱:yangguang@mohurd.gov.cn。各地在推行施工许可电子证照过程中遇到的问题,请及时与我部建筑市场监管司联系。
技术咨询电话:010-88018260转805/852
附件:
1.全国一体化在线政务服务平台电子证照-建筑工程施工许可证标准
2.建筑工程施工许可证电子证照业务规程
3.工作联系人登记表
中华人民共和国住房和城乡建设部办公厅
2020年6月11日
(此件主动公开)
全国一体化在线政务服务平台电子证照-建筑工程施工许可证标准



















































来源:网络
服务入口:
服务支持-智能客服
更多体验:
知识课程