
同为造价员,你也有这些烦恼吗?
只会软件,也没有师傅带,出错总被领导批
造价内容杂,学习抓不住重点,工作迟迟难上手
不能独立承接项目,长期处于打杂状态,涨薪困难
别担心!
0基础,8周土建造价特训营
从图纸识读、到软件建模
从算量实操、到计价组价
2个月,教你学会独立做造价
立即扫码,抢占免费试听名额!
新课上线,限时优惠
9月29日晚上7点开班!
基于广联达百万大数据,总结实用的课程体系
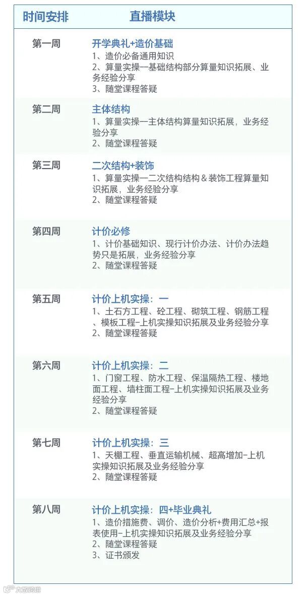
114节课程/量价全能/全周期系统学习/工地直播,一线真实案例,让学习真正学以致用
8次直播/每次1小时/陪伴式学习,案例巩固,方法强化,让知识真正融会贯通
讲解逻辑如下(剪力墙为例)
点我查看全图
学习计划
1
读图识图
新手入门必备识图技能,结合16G图集,深入解析构件节点构造,掌握识图能力
2
建模提量
软件建模及清单/定额计算规则详解,从建模到提量,逐步解析软件算量逻辑,手工算量技巧,掌握提量方式
3
计价取费
从送审与审计两方分析实际案例,解析软件计价实操,(套价、调价、取费)灵活应用计价软件掌握造价各类业务需求
深入工地一线还原真实案例
框架结构-别墅:地上三层、地下一层,独立基础(室外汽车坡道)坡屋面:总建筑面积月620㎡
框架-剪力墙结构:地下储物室(连接车库)+地上住宅,地下3层,地上19层;基础为筏板基础;总建筑面积约1.2万㎡
广联达专业教研团队,经验丰厚
田茂鑫
10余年造价经验,一线经验极其丰富;
广联达造价课特聘专家;
擅长结合软件进行完成造价体系教学,解决造价实际业务问题;
内容风格
内容全面、清晰、逻辑性强
授课风格
表达精炼不拖沓,幽默,通俗易懂
五大服务、让学习更高效
好的课程从来不只是说说
114节课程/量价全能/系统学习
8次直播/每次1小时/陪伴式学习
0基础,8周土建造价特训营
从图纸识读、到软件建模
从算量实操、到计价组价
2个月,独立上手做造价
立即扫码↓ 抢占试听名额
官方保证,先试听,后付款
新课上线
广联达建筑课堂,根据100+造价公司岗位需求和百万造价学员的学习反馈,推出了《安装造价2个月速成班》、《土建造价8周特训营》两门体系课程,为想要快速上手做造价的你量身定制。
新课上线
安装造价两个月速成班
☜试听名额限时申请!
涨薪必备
【近期最热活动】
↓↓↓


