7月3日,国际数据公司(IDC)正式发布《新型工控技术发展趋势分析》,报告深度剖析工业控制领域变革方向。作为中国工业AI综合解决方案领域的领导者,远舢智能基于工业AI基础软件领域的创新实力和强大的落地能力,成功入选IDC报告认定的“新型工控系统解决方案代表企业”。
围绕工控自动化新兴技术趋势开展布局的供应商
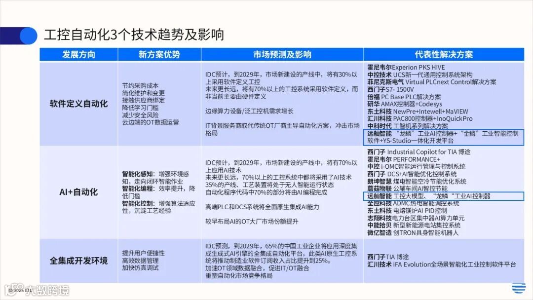
IDC报告明确指出,传统工控系统软硬强耦合的封闭生态及有限算力已难以满足智能化生产需求,以云、AI为代表的新兴技术正驱动未来工业控制系统加速向“软件定义自动化”“自动化+AI”“全集成开发环境”三大方向演进。其中软件定义自动化旨在打破软硬强耦合,实现灵活架构、降低成本、简化升级;自动化+ AI则强调 AI 深度赋能感知、编程与控制,驱动智能化跃升;全集成开发环境致力于提升开发效率并降低技术应用门槛。
工控自动化
3个技术趋势及影响
I 软件定义自动化(SDA)重构控制架构
在软件定义自动化领域,远舢智能直击IDC提到的传统工控软硬绑定、生态封闭的核心痛点,通过AI与数据赋能构建开放解耦的智能控制平台。其核心突破在于通过“云原生”技术打造分布式IO Server,兼容X86、ARM多架构硬件及统信UOS等14种操作系统,彻底摆脱对国外软硬件的依赖,同时集成OPC UA、Modbus、S7等200余种工业协议,兼容市面95%以上的设备,可无缝对接西门子、欧姆龙等国际品牌。远舢自研的“龙鳞”工业AI控制器、“金鳞”工业智能控制软件及YS-Studio一体化开发平台,形成完整的软件定义工控解决方案,被IDC列为该领域的代表性实践。此方案已在烟草、能源、军工等关键领域实现核心控制环节的国产化替代,有力保障国家基础设施安全。
I 自动化+AI驱动控制智能化升级
IDC报告指出,AI 技术深度渗透工控全链条,在智能化感知(增强环境认知,实现闭环作业)、智能化编程(提升效率,降低开发门槛)、智能化控制(沉淀工艺知识)等层面形成突破。其预计,2029年70%以上新建产线将应用AI技术,35%产线将实现无人智能运行,70%自动化代码由AI生成。高端PLC/DCS将原生集成AI能力,提前布局企业市场份额有望显著提升。
远舢智能面向大中型工业场景打造“4+N”智能工控架构,将AI能力嵌入控制核心。该架构中,远舢工控AI大模型采用混合联编控制模式,融合RAG、Agent、多模态技术,支撑APC先进控制、RTO实时优化等高级应用,已在工艺优化、故障诊断等场景落地。远舢PLC控制器基于自研RTOS实时操作系统突破传统PLC算力瓶颈,集成逻辑控制、边缘计算、AI等七大能力,实现AI指令直接参与控制过程;SCADA系统将IT架构下沉至OT层,构建实时数据中心与AI训练中心,基于多变量优化控制,推动生产向AI自适应控制转型。
IDC中国高级研究经理崔粲在报告中强调,随着新兴IT技术的持续融入,传统的工控市场正在迎来新的变化,受限于市场对可靠性的接受度,该技术趋势发展不会一蹴而就,但长期趋势不会改变。远舢智能的技术路径与产业演进方向高度契合,其自主可控的AI技术与智能工控产品,正为中国制造业数智化转型提供核心支撑。
此次入选IDC报告代表企业,标志着远舢智能在引领新型工控系统变革的道路上已走在世界前列。未来远舢将持续以AI为引擎,推动软件定义、智能升级的工控新时代加速到来。

