
再次重申:禁止60周岁以上人员进入施工现场从事施工作业
5月17日,上海市建设工程安全质量监督总站官方微信公众号发布《关于规范本市建筑工地用工年龄的工作提示》,再次重申:
建筑施工企业禁止以任何形式招录或使用60周岁以上人员进入施工现场从事施工作业;
发现有严重呼吸系统疾病、严重心脑血管疾病、肝肾疾病、恶性肿瘤以及药物无法有效控制的高血压和糖尿病等症状征兆,应积极劝导进一步入院检查治疗,严禁进入施工现场。
应结合实名制推进,将作业人员用工年龄管理纳入日常监督检查、巡查范围,一经发现违反规定,应当责令举一反三限期整改,拒不整改或预期未改正的,对相关责任企业予以通报,并将企业年度安全生生产标准化考评结论评定为不合格。
沪建质安联〔2019〕346号文件:三类人员不得进入施工现场从事建筑施工作业
《关于进一步规范建筑施工企业用工年龄管理的通知》(沪建质安联〔2019〕346号文件)要求:
禁止以任何形式招录或使用以下三类人员进入施工现场从事建筑施工作业:一是18周岁以下;二是60周岁以上男性;三是50周岁以上女性。
禁止55周岁以上男性、45周岁以上女性工人进入施工现场从事井下、高空、高温、特别繁重体力劳动或其他影响身体健康以及危险性、风险性高的特殊工作。
有建筑工地禁止60岁人员的法律条例吗?
第一条 全民所有制企业、事业单位和党政机关、群众团体的工人,符合下列条件之一的,应该退休。
(一)男年满六十周岁,女年满五十周岁,连续工龄满十年的。
(二)从事井下、高空、高温、特别繁重体力劳动或者其他有害身体健康的工作,男年满五十五周岁、女年满四十五周岁,连续工龄满十年的。
注:年满60岁已达到法定退休年龄,再参加工作属于劳务关系,不受《劳动法》调整。因工作发生事故不属于工伤而是人身损害,不适用《工伤保险条例》而是《最高人民法院关于审理人身损害赔偿案件适用法律若干问题的解释》的相关规定。纠纷不适用劳动仲裁,而是通过诉讼解决。
第十五条 禁止用人单位招用未满十六周岁的未成年人。文艺、体育和特种工艺单位招用未满十六周岁的未成年人,必须遵守国家有关规定,并保障其接受义务教育的权利。
第五十八条 国家对女职工和未成年工实行特殊劳动保护。未成年工是指年满十六周岁未满十八周岁的劳动者。
第八条 申请从事建筑施工特种作业的人员,应当具备下列基本条件:
(一)年满18周岁且符合相关工种规定的年龄要求;
(二)经医院体检合格且无妨碍从事相应特种作业的疾病和生理缺陷;
(三)初中及以上学历;
(四)符合相应特种作业需要的其他条件。
第三条 建筑施工特种作业包括:
(一)建筑电工;
(二)建筑架子工;
(三)建筑起重信号司索工;
(四)建筑起重机械司机;
(五)建筑起重机械安装拆卸工;
(六)高处作业吊篮安装拆卸工;
(七)经省级以上人民政府建设主管部门认定的其他特种作业。
第十五条
申请人有下列情形之一的,不予注册:
(一)不具有完全民事行为能力的;
(二)申请在两个或者两个以上单位注册的;
(三)未达到注册建造师继续教育要求的;
(四)受到刑事处罚,刑事处罚尚未执行完毕的;
(五)因执业活动受到刑事处罚,自刑事处罚执行完毕之日起至申请注册之日止不满5年的;
(六)因前项规定以外的原因受到刑事处罚,自处罚决定之日起至申请注册之日止不满3年的;
(七)被吊销注册证书,自处罚决定之日起至申请注册之日止不满2年的;
(八)在申请注册之日前3年内担任项目经理期间,所负责项目发生过重大质量和安全事故的;
(九)申请人的聘用单位不符合注册单位要求的;
(十)年龄超过65周岁的;
(十一)法律、法规规定不予注册的其他情形。
浙江、四川等地关于“八大员”的要求:
报名条件。凡年满18周岁,其中男性不超过60周岁、女性不超过55周岁。
附上海原文:
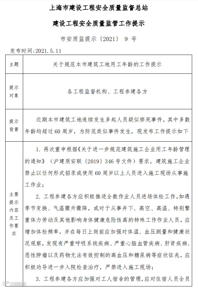
近期本市建筑工地连续发生多起人员疑似猝死事件,其中多数年龄均超过60周岁,为防范类似事件发生,现发布工作提示如下:
再次重申根据《关于进一步规范建筑施工企业用工年龄管理的通知》(沪建质安联〔2019〕346号文件)要求,建筑施工企业禁止以任何形式招录或使用60周岁以上人员进入施工现场从事施工作业。
工程参建各方应积极推进全数作业人员进场体检工作,如遇季节变换、气温骤升骤降,或对于从事井下、高空、高温、特别繁重体力劳动及其他影响身体健康危险性高的特殊工作作业人员,应增加体检频率,并在每日上岗前应加强对体温、血压测量和健康状况观察,发现有严重呼吸系统疾病、严重心脑血管疾病、肝肾疾病、恶性肿瘤以及药物无法有效控制的高血压和糖尿病等症状征兆,应积极劝导进一步入院检查治疗,严禁进入施工现场。
工程参建各方应加强对工人宿舍的管理,应对住宿人员全员登记造册,并定期检查对比,落实生活区定期巡检,加强对酗酒、室内抽烟以及使用非标大功率电器等问题隐患的排查整治。
各工程监督机构应结合实名制推进,将作业人员用工年龄管理纳入日常监督检查、巡查范围,一经发现违反规定,应当责令举一反三限期整改,拒不整改或预期未改正的,对相关责任企业予以通报,并将企业年度安全生生产标准化考评结论评定为不合格。


沪建质安联〔2019〕346号文件

【近期最热活动】
↓↓↓


