
不知道你看了这张图片后有什么感想。
往往一套结算资料中有很多份签证资料,但是真正能进入结算的签证有多少?
不知大家是否琢磨过这个问题?
问题究竟出在谁那儿?
资料员?施工员?还是项目经理?
今天粽子老师就和大家一起来探讨:
从施工单位的角度出发,如何做好一份有效的签证资料?
在这之前,我们先来了解一下签证的含义:
所谓签证,从形式上看,工程签证是施工过程中发包人及其代理人回复承包人提出有关价款、工期和质量的报告、函件、要求所形成的签字盖章文件;
从内容上看,施工签证主要是指施工企业就施工图纸、设计变更所确定的工程内容以外,施工图预算或预算定额取费中未含有而施工中又实际发生费用的施工内容所办理的签证,如由于施工条件的变化或无法遇见的情况所引起工程量的变化。
更加通俗点表达,签证就像你去财务部报账的凭证记录,只是工程签证报账的主体是甲方。
签证就是直接签费用吗?
NO!NO!NO!
签证可以分为:工期签证、费用签证和工期+费用签证。
平时工作中,施工单位往往只知道费用签证,不知道工期签证,导致结算时费用签证算到的钱还不够被工期索赔的损失。
所以,下面将重点分析如何做好一份合理的费用签证。
01
清晰签证的格式
签证的格式各地有些不一样,比如政府投资的项目有严格的格式要求,开发商的项目会有企业内部的格式,但起到的作用是一样的。
如下图是四川地区的格式:
如果确实不知道用什么格式,可以直接问甲方具体要求。
02
填写一份有效的签证资料
签证资料不被审核人员认可的案例太多了,经常遇到工程内容确实是做了,签证也有(就是不规范,逻辑严重有问题),最终结果就是拿不到该拿的签证价款。
签证资料完整与否,是否有说服力,是决定签证价款能否最终计入结算的重要因素。
所以很有必要清晰签证的优先原则:
(1)能够附图(如施工图、草图、示意图)说明的尽量避免单纯的文字叙述;对于一些重大的工程现场变化,应及时拍照或录像,以保存第一手原始资料;
(2)能够签事实的尽量避免直接签结果,包括直接签工程量(签证结果尽量在审批表中体现);
(3)能够签工程量的尽量避免直接签单价(签证单只能签定工程量,价格在审批表中体现);
(4)能够签单价的尽量避免直接签总价,能够直接签总价的最好不要签单价。
粽子老师把签证资料分为3个区
※分区一:表头区
a.每份签证单仅限填写一项签证事实(不要把所有的签证事实都放到一张签证里边);
b.工程名称:书写内容应与合同名称相同(记住用全称);
c.发包单位、施工单位:要求填写单位的全称(粽子老师曾经遇到过写简称的公司);
d. 签证单的编号:按顺序编号,以001开始(便于收集和整理);
e. 准确填写分部分项工程名称、图纸编号、核定内容等信息。
总的来说表头区的基础信息务必填写并核对准确
※分区二:内容区
这是本文的核心重点部分,所有的计算依据就看你如何在这部分表达。
签证单一定要详细而简洁,不能说的云里雾里,要让看的人明白签证的内容是什么。
粽子老师把签证的核心内容分为5大要素:
1、签证理由及描述
2、签证工程量
3、工程起止时间及完成验收情况
4、附件资料
5、工程报价书等相关资料
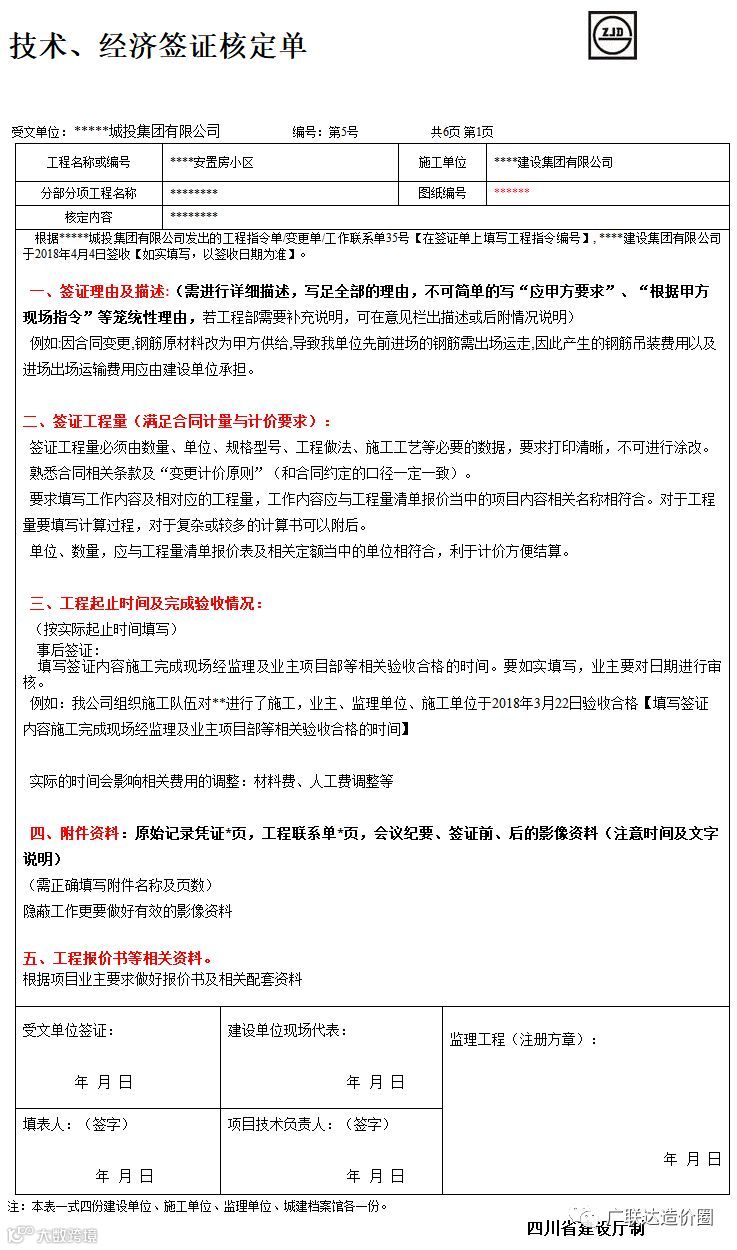
通过一张签证的表格,展示内容区的填写要求,如下图:
如果合同没约定,建议在内容区注明是税前造价还是税后造价,如果有下浮还要注明是否参与下浮,避免结算时候扯皮。
※分区三:签章意见区
很多审核人员以为只要是签字盖章了的签证就可以被认可,实际上不是这样的。
粽子老师不建议用的签字格式:
·只签名字
·签名+“同意”
·签名+“情况属实”
·签名+“以上情况属实,同意结算
粽子老师力推的签字格式:
·签名+复核后的描述性签证意见
·签名要由合同规定有权之人签署,签证内容要有描述性,是认可乙方报送的量还是认可价,如经复核认为乙方填列的内容不实,签批上要描述清楚实际的情况,有无甲供材料;有无可以回收的材料;该签证是否涉及减项内容。
但是目前我们遇到的签字格式能做到符合要求的太少了,有人就会问,是不是我们这样的签证就不认可呢?粽子老师的意思并不是说不认可,只要签证是事实并且有足够的证据或资料证明,也是认可的,因为整个签证的起草到结算不是造价人员一手完成的资料,做到完美真的太不容易,我们一定从解决问题的角度来对待这个事情。
前边写了这么多,假如你作为一名造价审核人员,你拿到一份签证,首先自己要审核看看有没有问题或不合理的地方,如果自己这一关都过不了,你说审核人员怎么给你算这笔签证价款?
签证必须要有依据,呈现的资料一定要有据可依,造价同行们一定铭记于心,这是一名造价员应该具备的能力。
有造价同行问我,之前办理的虚假签证总是会被审核下来,怎么做才能不被发现呢?
实际上这类问题,大家看完了这篇文章也受些许启发,在内心应该已经有结果了。
编辑:晓璇
审核:一凡
【广联达造价圈】视频号直播间根据百万造价公司岗位要求和从业者需求,携手广联达金牌讲师一粽子老师,精心打磨了一场干货满满的直播《材料价格调整实操及涨价应对策略》。
锁定视频号【广联达造价圈】直播间
干货满满,豪礼送不停
立即预约直播
👇👇👇



