大数跨境
0
0

@所有人 | 2025南通船舶海工产业展参观指南, 一篇get√ 参展商名单+同期活动+交通路线等~

@所有人 | 2025南通船舶海工产业展参观指南, 一篇get√ 参展商名单+同期活动+交通路线等~ 浮庭海洋社
2025-09-14
1
导读:时间:9月16-18日地点:南通国际会展中心2025南通船舶海工产业展参观指南


南通市人民政府、中国船舶工业行业协会、中国造船工程学会主办的2025南通船舶海工产业展,将于9月16-18日,在南通国际会展中心召开。
展会汇集近 20 个国家和地区的 500 多家企业联合参展,展出面积近3万平方米;设立船舶总装建造及修理展区、海工装备展区、船舶配套展区、船海服务展区、数智化展区、绿色制造展区、产业生态体系服务展区、海洋新技术和装备展区等,突出高端化、品牌化、国际化和专业化,展示船海产业链最新产品、技术和服务。
左右滑动查看更多展商名单



☜ 滑 动 查 看 完 整 名 单


展位图


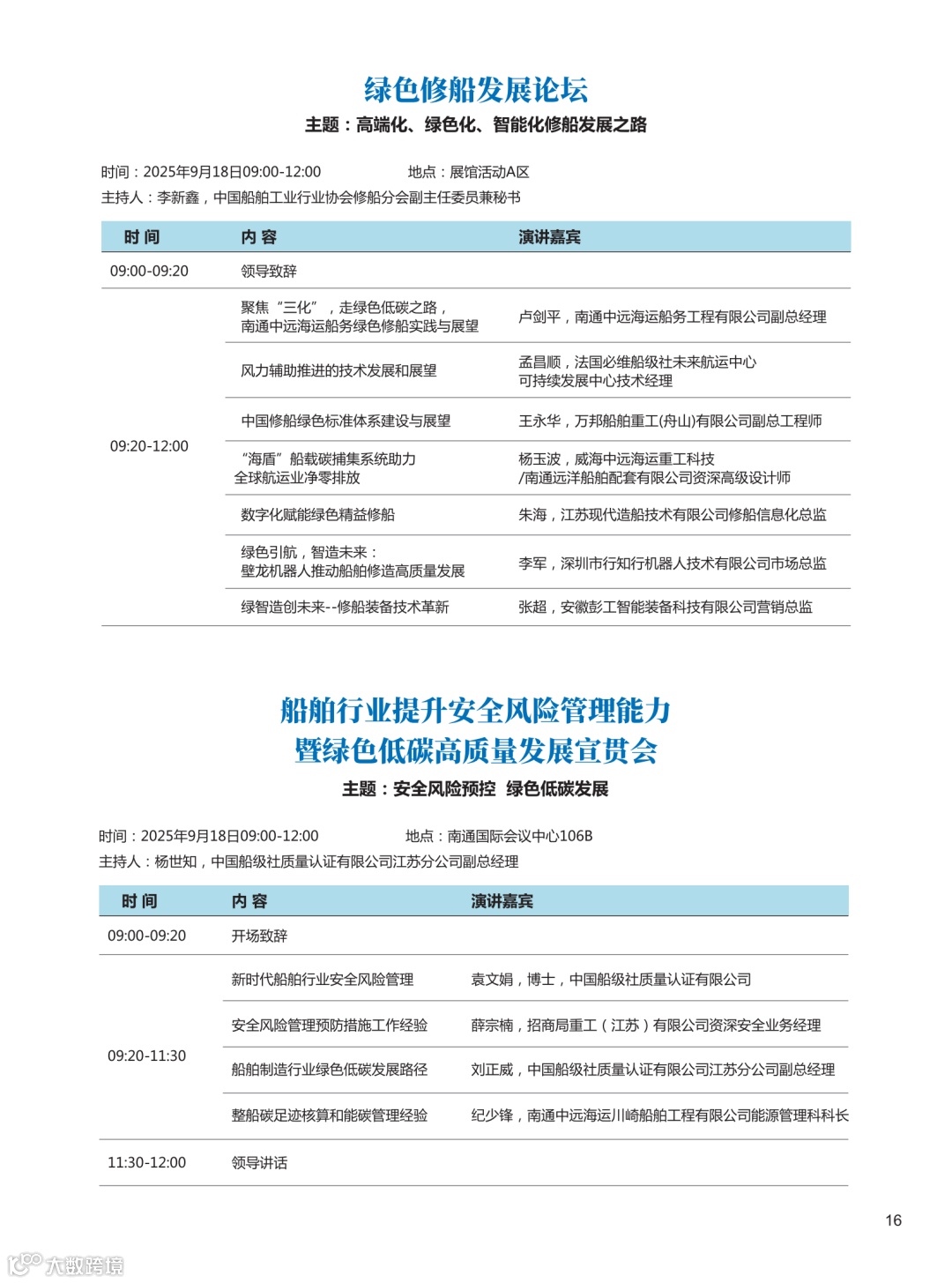
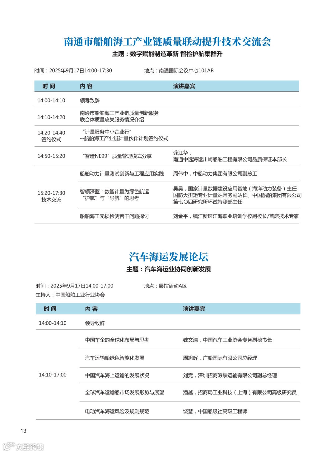
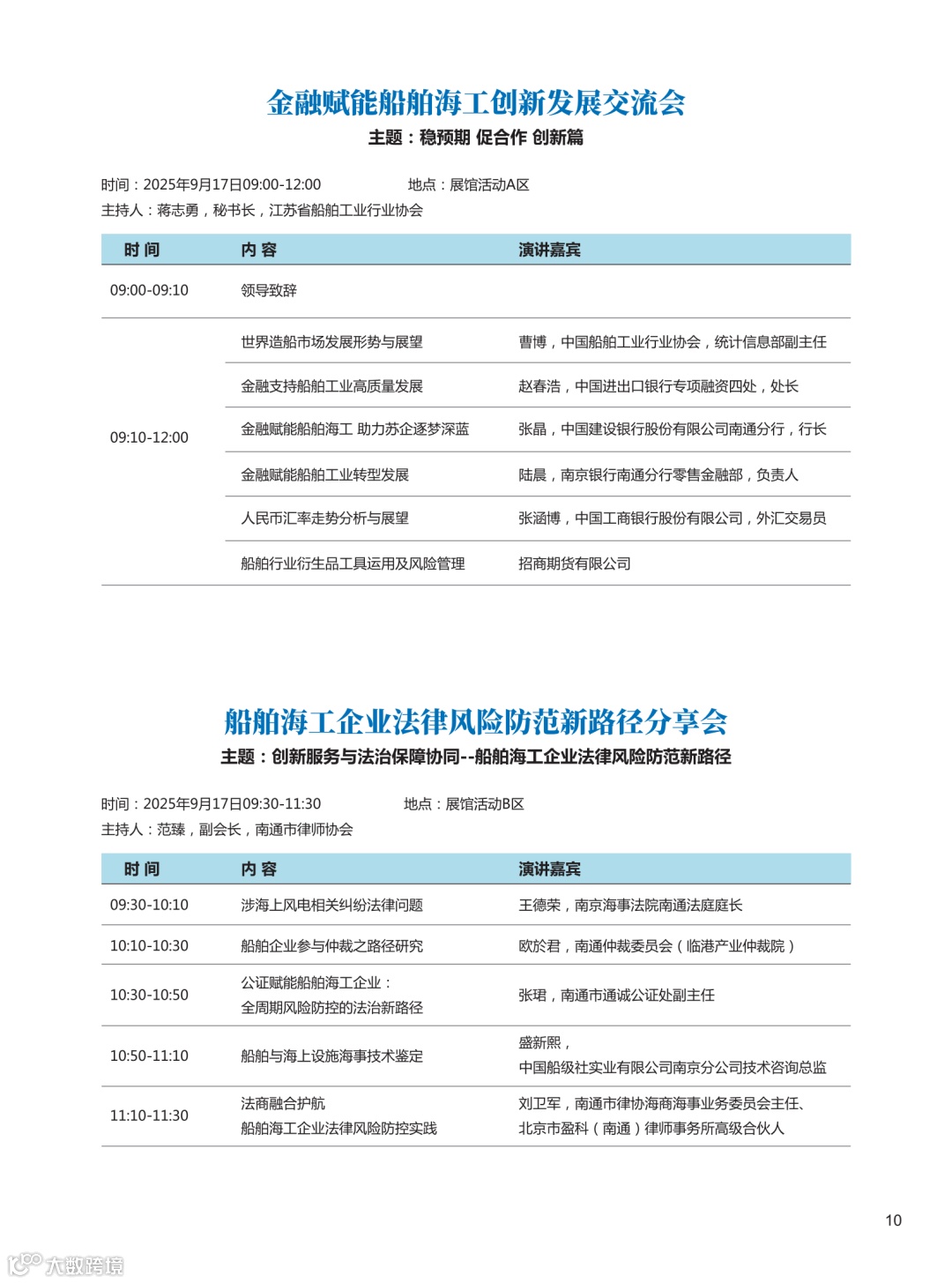
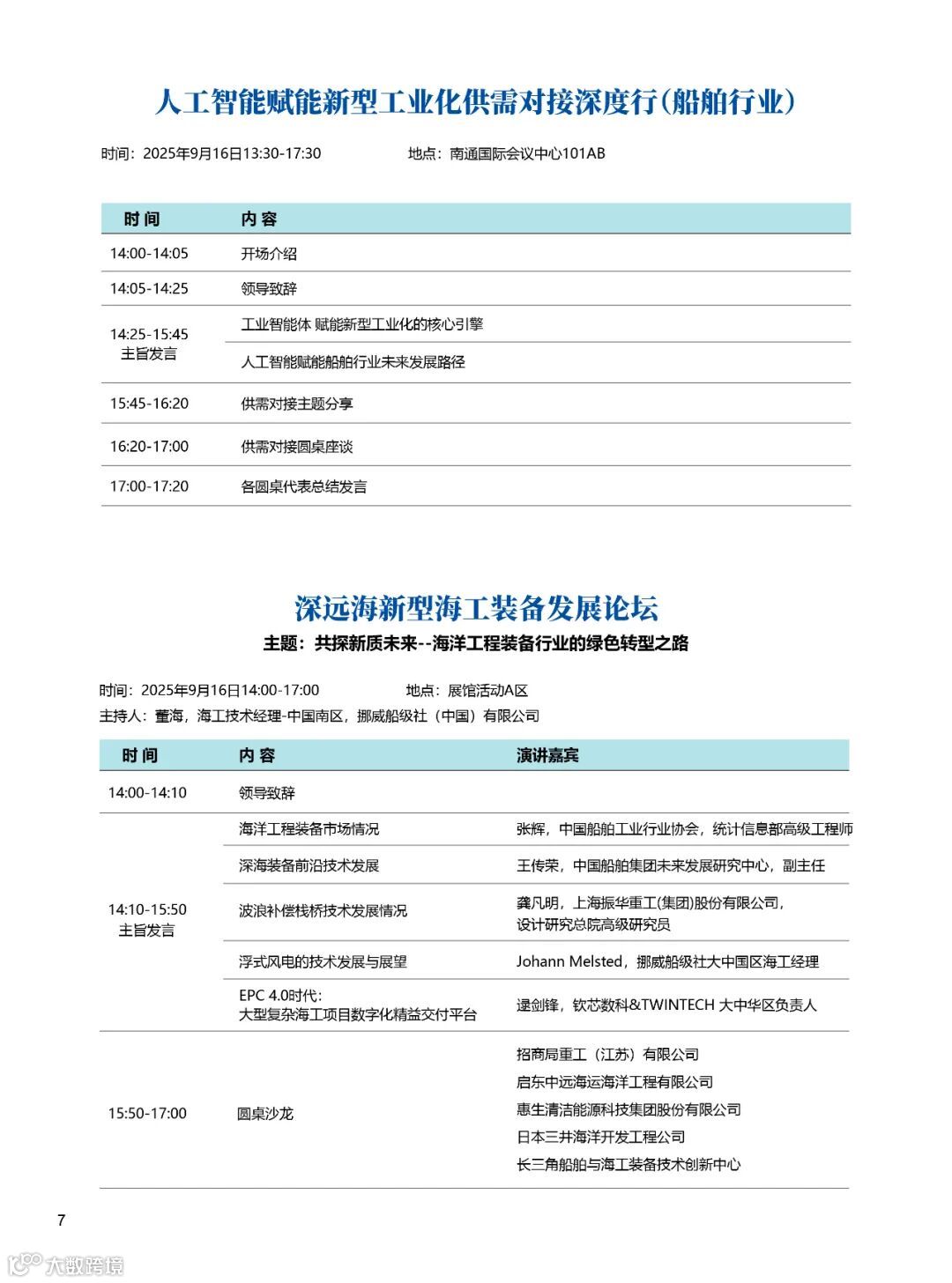
展会同期将组织多场活动,包括研讨会、技术交流、新产品发布、技能竞赛项目对接、科普教学等,助力产业链合作与升级。


☜ 滑 动 查 看 更 多 活动


此外,2025年南通市绿色低碳装备智能制造产业技能竞赛、“船海优采·供需链通”--船舶海工企业集中采购活动、2025南通船舶海工产业展专业观众进园区进企业活动、创新产品和技术集中发布、帆船体验活动、参观知名船企及产业园区活动等,也将在展会同期召开。


参观日期
入场时间
备注
9月16日
09:00-17:00
(周二)
9月17日
09:00-17:00
(周三)
9月16日
09:00-16:30
(周四)
 展会地点:南通国际会展中心(江苏省南通市开发区兴通路98-99号)
2025南通船舶海工产业展诚邀国内外船东、航运、造修船、海洋工程、邮轮、游艇、海洋石油、水上客运、港航服务、海上风电、深海养殖、船舶配套、海事监管、打捞救助、科研机构、海洋环保等领域专业人士,9月16-18日,相聚南通国际会展中心,共筑产业新生态。

活动手册 | 2025南通船舶海工产业展同期系列活动

Meet In 2025 NANTONG MARINE ENGINEERING INDUSTRY EXHIBITION



或点击阅读原文,报名参观参会

【声明】内容源于网络
0
0
浮庭海洋社
海洋经济、科技与人文;船舶与海洋工程与装备;新能源海上漂浮式风电/光伏/氢氨醇/核电、波浪、氢能、绿色低碳CCUS;石油天然气、储运、海工平台FPSOFLNGFSRU、海底管道缆、单点系泊、水下/机器人;海洋感知、岩土、牧场、经济、生态文明
内容 553
粉丝 0
浮庭海洋社 海洋经济、科技与人文;船舶与海洋工程与装备;新能源海上漂浮式风电/光伏/氢氨醇/核电、波浪、氢能、绿色低碳CCUS;石油天然气、储运、海工平台FPSOFLNGFSRU、海底管道缆、单点系泊、水下/机器人;海洋感知、岩土、牧场、经济、生态文明
总阅读401
粉丝0
内容553