
5月14日,2024第十二届阿拉丁神灯奖—数智奖评审会顺利召开。据统计,本届数智奖共有151家单位参与申报,申报总数共341项。所有项目经由评审团专家海选投票后,由数智奖终审委员结合海选结果、项目申报资料以及终审路演情况,根据评选相关细则进行全方位且严格的评估,最终评选出数智奖80个。其中,数智产品奖20强,数智品牌奖20强,数智应用奖30强,十大数智人物奖。

本届阿拉丁神灯奖数智奖的终审委员共有9位,分别是(以下排序按姓氏首字母顺序排列):

陈众励 上海建筑设计研究院有限公司 电气总工程师
贺海斌 SILA-PLC工作组/深圳市电力线载波互联技术协会 发起人/秘书长
黄 峰 DALI联盟 CFG主席
廖鸣镝 深圳市建筑设计研究总院有限公司 教授级高工
熊 江 中南建筑设计院股份有限公司 公司副总工程师
宿为民 CSA连接标准联盟/昕诺飞 中国成员组主席/亚太区标准与法规总监
姚志鹏 保利(广东)公寓管理有限公司 总经理
叶敏莉 西门子(中国)有限公司智能基础设施集团楼宇产品事业部 KNX产品应用与拓展经理
庄孙毅 广东省建筑设计研究院有限公司 电气总工程师
2024年阿拉丁神灯奖-数智奖获奖结果如下
数智产品奖20强


数智品牌奖20强


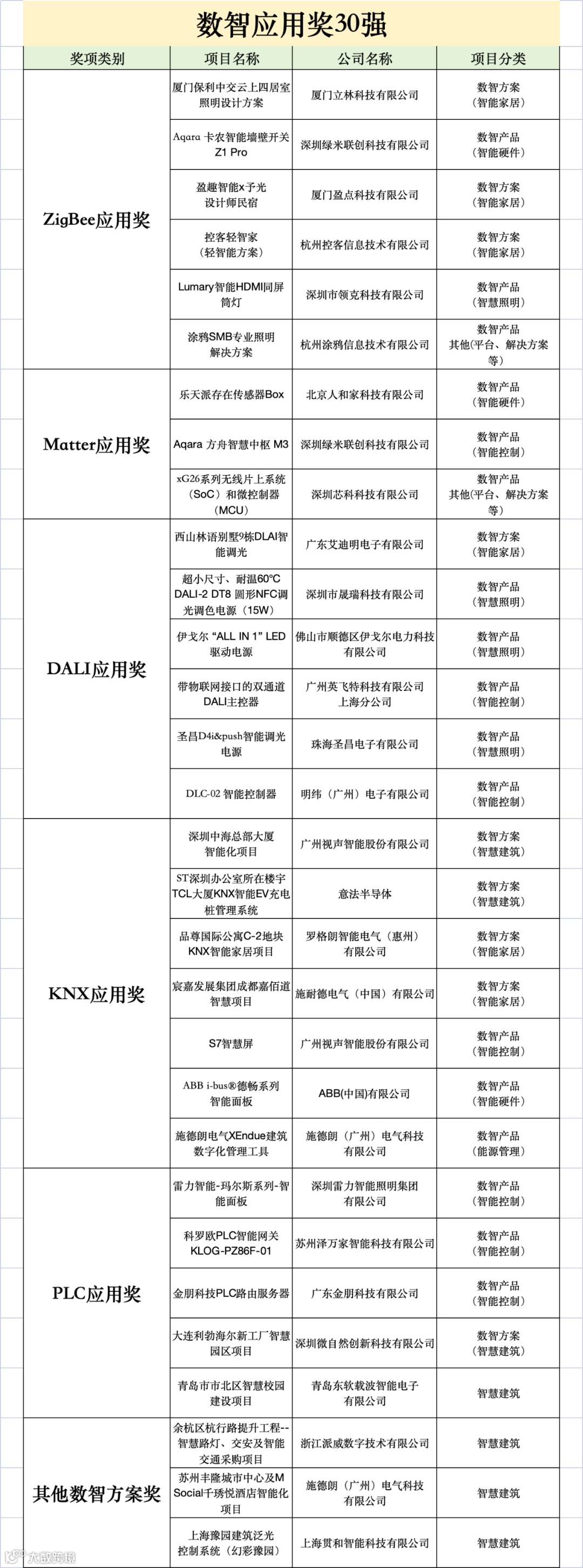
数智应用奖30强


十大数智人物奖


2024第十二届阿拉丁神灯奖-数智奖名单将在阿拉丁神灯奖官网上进行公示,公示期限为7个工作日。如有异议,可在公示期内通过邮件方式向主办方提出书面意见。组委会官方邮箱:award@alighting.cn。
此外,组委会将于第29届广州国际照明展览会(光亚展)及第21届广州国际建筑电气技术展览会同期举办隆重的颁奖盛典,诚邀业界同仁共同见证这一高光时刻,敬请期待!
组织单位
主办单位:
承办单位:
合作单位
阿拉丁神灯奖走进系列单位:
阿拉丁神灯奖健康照明分类单位:
关于广州国际建筑电气技术展览会
第21届广州国际建筑电气技术展览会(GEBT)将于2024年6月9至12日于广州中国进出口商品交易会展馆举行,展示各种创新智能建筑技术及产品,一如以往搭建高效的商贸交流平台。
在数智化的推动下,绿色建筑、全屋智能、智慧社区、智慧酒店等发展为大势所趋。其中,绿色建筑的发展趋势以低碳、韧性建筑设计、空气质量、净零能耗碳积分计划为主,全方位创建更环保、舒适的生活环境。为支持行业发展,中国商务部等13个部门在2023年颁布若干措施的通知,支持完善绿色供应链,大力发展绿色家装及装配式装修;亦鼓励创新培育智能消费,支持企业积极运用物联网、云计算和人工智能技术。
本届展会将继续涵盖全屋智能系统集成、网络及无线控制系统、云平台技术及解决方案、楼宇自控系统及产品、智能小区管理系统及产品等热门领域,并配合全球绿色建筑趋势,带来节能及能源管理系统及产品。全屋智能及绿色建筑的需求将日益增加,展会将助力参展各方紧抓机遇,共同探讨绿色智能建筑新未来。
关于阿拉丁神灯奖
阿拉丁神灯奖,是在广州市经济贸易委员会特别支持下,由广州光亚法兰克福展览有限公司于2013年正式发起,具有国际影响力的奖项,今年是第十二届。阿拉丁神灯奖作为一项公益性评选,坚持“引领、高度、权威、公正”的评选精神,致力于鼓励更多企业积极参与产品创新研发,推动企业由“制造型”向“智造型”转变, 促进产业转型升级;同时,不断挖掘优秀工程、优质产品、创新技术和创新设计,树立行业标杆和典范,为行业定义未来的产品和技术方向,为全球行业贡献中国智慧和中国方案,被誉为业界的“奥斯卡奖”。
END
来源:阿拉丁神灯奖组委会
戳原文,进入2024光亚展预登记了解更多详情







