导读
极端低温是有害的,但适度降低体温却对机体有益。事实上,降低体温已被证实可以延长两种变温动物(秀丽隐杆线虫、黑腹果蝇)和恒温动物(啮齿动物)的寿命。例如,秀丽隐杆线虫从标准温度转移到较温暖的温度时,寿命较短,而暴露在低温(15°C)时,寿命则显著延长。
体温和寿命之间的相关性在人类中也有报道。更加有趣的是,自工业革命以来,人体体温每十年下降约 0.03°C,这与过去 160 年来人类寿命的逐渐延长存在潜在联系。尽管低温对寿命的影响早在一个多世纪前就有报道,但人们对低温如何影响寿命和健康知之甚少。
2023 年 4 月 3 日,来自德国科隆大学的研究人员在 Nature Aging 上发表了题为 Cold temperature extends longevity and prevents disease-related protein aggregation through PA28γ-induced proteasomes 的文章。在这项研究中,报道了一种机制,或能解释适度低温为何能延长寿命,并减少年龄相关性蛋白质功能失调。
研究显示,在秀丽隐杆线虫(Caenorhabditis elegans)中,低温(15℃)能促进激活因子 PSME-3 介导的蛋白酶活性,而且 PSME-3 的表达能延长寿命。研究还表明,将体外培养的人类细胞暴露在适度偏低的体温(36℃)下,能激活人类版本的 PSME-3,并有望减少疾病相关的蛋白质改变。

图片来源:Nature Aging
主要研究内容
寒冷诱导的 PA28γ/PSME3 触发蛋白酶体活性
蛋白酶体(一类蛋白质复合物)可以通过降解不需要的、损坏的和错误折叠的易于聚集的蛋白质,包括与疾病相关的突变蛋白,来预防衰老和病理状况的发生。但低温与蛋白酶体以及寿命延长三者之间的关系却知之甚少。
鉴于秀丽隐杆线虫发育后暴露于低温足以诱导寿命延长,研究人员试图探索低温是否会影响成年期蛋白酶体的活性。结果发现,与对照组相比,在低温下,秀丽隐杆线虫的胰蛋白酶样蛋白酶体活性显著增加。
为了评估低温是否会改变蛋白酶体亚基的水平,他们使用了现有的定量蛋白质组学数据,但并没有发现在低温和标准温度下秀丽隐杆线虫 20S 亚基的显著差异。此外,蛋白质组学分析也未检测到 19S 亚基的显著变化。
在 PA28 亚基中,线虫表达与人类 PA28γ/PSME3 同源的 PSME3。值得注意的是,定量蛋白质组学显示在低温下 PSME-3 水平增加,PSME-3 蛋白水平的增加与低温下 mRNA 数量的上调相关。
那么低温下胰蛋白酶样活性升高是否需要 PSME-3 实验结果表明,在低温下,发育后敲除 PSME-3 会降低胰蛋白酶样活性,但在标准温度下则不会。

图片来源:Nature Aging
TRPA-1 是寒冷诱导的胰蛋白酶样活性所必需的
在秀丽隐杆线虫中,低温激活了冷敏感通道 TRPA-1,促进寿命延长。研究人员观察到,与野生型相比,缺乏 TRPA-1 的秀丽隐杆线虫即使在低温下,依然具有较低的胰蛋白酶样活性。但是缺乏 TRPA-1 会降低低温下 PSME-3 蛋白水平的上调,同时也减弱了 PSME-3 的 mRNA 诱导量,表明 TRPA-1 在转录水平上调节 PSME-3 的生成。进一步的研究发现,TRPA-1 通过 NHR-49 转录因子在低温下诱导 PSME-3 水平的升高。

图片来源:Nature Aging
PA28γ/PSME3 促进低温诱导的长寿
值得注意的是,发育后敲除 PA28γ/PSME3 减少了低温(15°C)诱导的长寿命表型,但在 20°C 或 25°C 下都没有缩短寿命。相反,敲低 26S 蛋白酶体的特定激活剂,则可在所有测试温度下都缩短了寿命。这些数据表明,蛋白酶体对不同温度下的生存能力至关重要,而 PA28γ/PSME-3 则对寒冷诱导的寿命延长尤其重要。
接下来,他们发现,在种系中敲除 PSME3 会导致 15℃ 时寿命严重下降。此外,在神经元、肠道或肌肉中组织特异性敲除 PSME3 也显著降低了 15℃ 下的寿命。因此,PSME-3 在所有已知影响寒冷诱导的寿命延长的组织中都有促进长寿的作用(即生殖细胞、神经元、肠道和肌肉)。

图片来源:Nature Aging
低温可以防止与疾病相关的蛋白质聚集
在体外,PA28γ 优先促进非结构蛋白的降解,而不是它们的原生折叠。此外,PA28γ 还促进含有多聚谷氨酰胺(polyQ)重复序列的多肽的降解,这些多肽与多种人类疾病有关。因此,研究人员探讨了寒冷诱导的 PA28γ/PSME-3 是否调节疾病相关突变蛋白的水平。
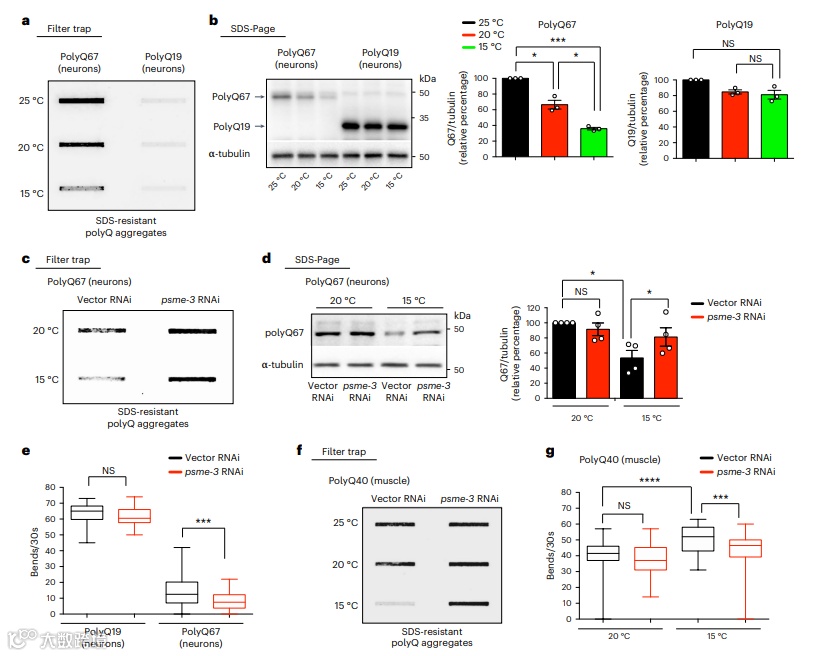
相比之下,在标准温度下的蠕虫表达 polyQ67 有很强的聚集表型,在轻度热应激下进一步增加,而在低温下则减弱了 polyQ67 的聚集。此外,敲除 PA28γ/PSME3 也减少了冷诱导的 polyQ67 降解,增加了其在低温时的聚集。鉴于 polyQ67 在神经元中的聚集会引起神经毒性,随后损害运动性,研究人员观察了蠕虫的运动能力。随后发现,PA28γ/PSME3 的缺失降低了表达 polyQ67 的蠕虫在低温下的运动能力。
除了神经元,低温还降低了肌肉中特异性表达 polyQ 肽的水平和聚集。相反,PSME3 的缺失则抑制了低温对肌肉中 polyQ 聚集的抑制作用,这些聚集的 polyQ 降低了肌肉功能和机体运动。综上,低温抑制了 polyQ 的聚集,改善了协调运动的缺陷,这一作用依赖于 PSME3。

图片来源:Nature Aging
PA28γ-蛋白酶体可降解人类疾病相关蛋白
鉴于低温对秀丽隐杆线虫的有益影响,他们随后研究了低温是否也能防止人类细胞中与疾病相关的蛋白质聚集。
为此,他们使用了表达 control(Q23)或 polyQ-expanded(Q100)亨廷顿蛋白(HTT)的 HEK293 细胞模型。在这些细胞中,突变 Q100-HTT 的表达导致 polyQ 聚集物的积累,而对照 Q23-HTT 则没有形成聚集物。他们的实验结果表明,适度偏低的温度(36℃)能激活人类细胞的 PSME-3,可显著降低突变体 Q100-HTT 蛋白及其聚集量,但不影响对照 Q23-HTT 水平。
此外,敲除或抑制 TRPA1 通道,都足以阻断 Q100-HTT 的冷诱导降解,导致其在 36℃ 时聚集。同样地,敲除 PSME3 的 HEK293 细胞也失去了冷诱导的促进突变体 HTT 降解的能力,导致在低温和标准温度下产生相似水平的 polyQ 聚集。

图片来源:Nature Aging
结语
综上所述,在该研究中,他们发现 TRPA-1 在低温(15°C)下诱导秀丽隐杆线虫蛋白酶体激活因子 PA28γ/PSME-3 的表达,最终有助于延长寿命。更加重要的是,寒冷诱导的 PSME3 减少蛋白质聚集的作用在人类细胞中也是保守的,将体外培养的人类细胞暴露在适度偏低的体温(36℃)下,能激活人类细胞的 PSME-3,并有望减少疾病相关的蛋白质聚集。
该研究的结果证明了低温在蛋白酶体调节中的进化保守效应,表明适度的低温可能是一种防止衰老相关的人类疾病发生的机制。由于 PSME3 过表达足以增加胰蛋白酶样蛋白酶体活性,即使在 37°C 也能防止人类细胞中与疾病相关的聚集,因此这些发现也赋予了 PSME3 作为治疗靶点的可能性。
总的来说,本研究的发现证明了低温在维持蛋白质平衡方面跨越进化边界的有益作用,对多种疾病,尤其是老年退行性疾病的预防具有潜在应用价值。作者表示,仍需开展进一步研究搞清楚 PSME-3 的作用以及它的潜在治疗效应。
参考文献:
1. Hyun Ju Lee. et al. Cold temperature extends longevity and prevents disease-related protein aggregation through PA28γ-induced proteasomes. Nature Aging (2022).
2. Zhao, Z. J. et al. Body temperature is a more important modulator of lifespan than metabolic rate in two small mammals. Nat. Metab.4, 320–326 (2022).
3. Koyuncu, S. et al. Rewiring of the ubiquitinated proteome determines ageing in C. elegans. Nature 596, 285–290 (2021).
|点击关注我 👇 记得标星|

