搜索
首页
大数快讯
大数活动
服务超市
文章专题
出海平台
流量密码
出海蓝图
产业赛道
物流仓储
跨境支付
选品策略
实操手册
报告
跨企查
百科
导航
知识体系
工具箱
更多
找货源
跨境招聘
DeepSeek
首页
>
2022年度吴文俊人工智能科学技术奖获奖名单出炉
>
0
0
2022年度吴文俊人工智能科学技术奖获奖名单出炉
学术头条
2023-05-06
0
导读:刚刚!我国智能科学技术最高奖出炉
内容来自《中国科学报》
作者:计红梅
5月6日,我国智能科学技术最高奖“吴文俊人工智能科学技术奖”颁奖典礼在
北京
举行,60个获奖项目及个人受到表彰奖励。
其中,
西安
交通大学原校长、中国工程院院士郑
南宁
荣获2022年度“吴文俊人工智能最高成就奖”,并获颁荣誉奖牌和奖金。
英国皇家工程院院士、
欧洲
科学院院士、
香港
科技大学首席副校长郭毅可,北京智源人工智能研究院院长、北京大学计算机学院教授黄铁军和
京东
集团副总裁、京东探索研究院院长何晓冬获颁“吴文俊人工智能杰出贡献奖”。
清华大学教授陶建华团队和百度首席技术官王海峰团队分别摘得首个吴文俊人工智能技术发明奖特等奖和吴文俊人工智能科技进步奖特等奖。
据介绍,郑南宁长期从事计算机视觉与模式识别、人工智能系统及其先进计算架构等研究,是我国人工智能发展的先行者和奠基者。他提出的视觉场景理解立体对应计算的Markov网络模型和视觉注意力计算理论成为计算机视觉领域具有代表性的工作。
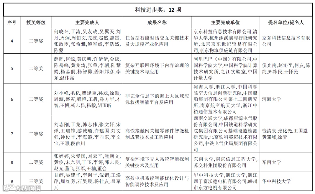
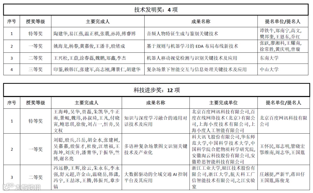
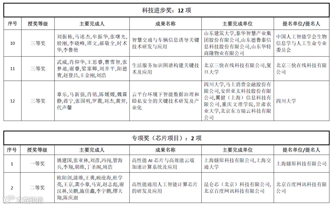
据悉,2022年度“吴文俊人工智能科学技术奖”共评出60个获奖项目成果,包括吴文俊人工智能最高成就奖1项、吴文俊人工智能杰出贡献奖3项、吴文俊人工智能自然科学奖4项、吴文俊人工智能技术发明奖4项、吴文俊人工智能科技进步奖12项、吴文俊人工智能科技进步奖企业技术创新工程项目3项、吴文俊人工智能科技进步奖科普项目2项、吴文俊人工智能优秀青年奖15项、吴文俊人工智能专项奖芯片项目2项、吴文俊人工智能优秀博士学位论文获奖论文9项、吴文俊人工智能优秀博士学位论文提名论文5项。
“吴文俊人工智能科学技术奖”由中国人工智能学会发起主办,得到我国智能科学研究的开拓者和领军人、首届国家最高科学技术奖获得者、中国科学院院士吴文俊的支持,于2011年1月6日正式设立,被誉为“中国智能科学技术最高奖”。
获奖名单:
|点击关注我 👇 记得标星|
【声明】内容源于网络
0
0
学术头条
致力于学术传播和科学普及,重点关注大模型、AI4Science 等前沿科学进展。
内容
1019
粉丝
0
关注
在线咨询
学术头条
致力于学术传播和科学普及,重点关注大模型、AI4Science 等前沿科学进展。
总阅读
0
粉丝
0
内容
1.0k
在线咨询
关注