表于
外泌体在肌肤组织修复与再生领域拥有十分广阔的前景和可能。
干细胞技术的日益成熟,衍生了外泌体新一代技术的研究,外泌体是细胞培育过程中分泌的营养物质也是一切细胞因子的营养液,其因调节细胞生长和免疫应答等功能而被科学家应用于皮肤修复领域。
外泌体作为皮肤修复的利器,将在组织损伤修复中发挥越来越关键的作用。

外泌体的结构模式

外泌体的分泌过程
细胞通过内吞作用产生小囊泡→小囊泡融合形成早期胞内体→早期胞内体出芽→
形成含多个腔内小囊泡的多泡体→释放到细胞外

与干细胞相比,干细胞来源外泌体作为无细胞治疗剂具有若干优点:
安全性好:外泌体不表达MHCⅠ或Ⅱ类抗原;非自我复制,降低了医源性肿瘤形成的风险;利用外泌体来进行组织修复,可以避免产生免疫排斥反应、血管阻塞、突变成瘤的风险,安全性大大提高。
易保存运输:分离得到的外泌体可以在 -80℃长期保存并保持生物活性,外泌体的外膜可以保护其内容物,避免了外部RNA酶对内容物的降解作用。
作用快效率高:外泌体体积很小,可以直接被细胞摄入,影响靶细胞的功能,提高了作用效率。
无伦理限制:外泌体作为细胞分泌的一种亚细胞结构,其在应用时没有相关的伦理限制。
来源广泛:外泌体可以从多种细胞的培养上清、多种体液、血液中提取,来源广泛,便于利用。
皮肤约占人体表面积的70%,是具有保护身体、排汗、感觉温度变化的最大器官,同时还参与机体免疫反应。
常见的皮肤损伤包括创伤、烫伤、烧伤等,其中难愈性皮肤损伤和损伤后引起的严重瘢痕甚至会导致畸形,给患者带来极大的肉体和精神上的折磨。同时,外部环境刺激也会导致皮肤衰老损伤。
近年来,研究人员将外泌体与皮肤疾病联系起来,发现外泌体不仅参与皮肤生理、病理过程,如调节皮肤微环境中促炎细胞因子分泌,促进皮肤缺损处血管新生及胶原沉积,以及调节皮肤成纤维细胞增殖分化,同时还在皮肤微环境发生病变时发挥特异性信息传递作用。

外泌体可以影响多层皮肤,包括表皮(角质细胞)、真皮(成纤维细胞, 炎症细胞和毛囊),以及潜在的皮下组织(皮下脂肪)
研究表明,间充质干细胞真正到达损伤部位并增殖分化为特定组织类型细胞仅是其修复损伤组织的冰山一角。间充质干细胞进行损伤修复的主要机制是旁分泌作用,即通过干细胞分泌外泌体进行损伤修复。
间充质干细胞外泌体具有促进血管新生、抑制瘢痕形成的功能。这其中的调控机理又是什么呢?
第一,间充质干细胞的外泌体能够显著促进创面的愈合。
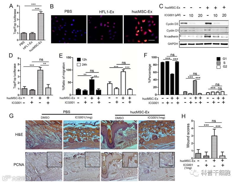
2015年发表的研究发现,间充质干细胞外泌体中含有有丰富的Wnt蛋白,它能活化β-catenin信号通路,同时通过激活Erk1/2信号通路正调控VEGFA、Cox-2、FGF2等(成血管基因)的表达,进而促进了二度烧伤大鼠模型深部创伤后血管的重生、胶原蛋白合成和皮肤损伤修复。

2015年,Zhang等人发现间充质干细胞的外泌体通过促进血管新生修复皮肤

2016年,Fang等人发现间充质干细胞的外泌体抑制瘢痕形成
外泌体在肌肤组织修复与再生领域拥有十分广阔的前景和可能。
通过外泌体在皮肤组织修复与再生方面作用的相关文献,可以明确证明某些干细胞、体细胞的外泌体在加速皮肤的创伤愈合、促进皮肤组织再生具有显著成果。
E
免
责
申
明
本公众号一切内容来源于网络,都是为了访问者更好的了解生物科技前沿技术,科学普及医学常识、提升保健预防意识,版权属于原作者,仅用于分享、交流和学习,供访问者参考。
如有侵权请联系本公众号管理人员即时刪除;如涉及有关疾病、药品或治疗方案等专业问题,请咨询具备专业资质的医疗机构和医疗人员。
华启细胞生物科技
长按二维码关注

