多发性硬化症(MS)是一种以中枢神经系统炎症和神经退化为特征的自身免疫性疾病,其中进展型多发性硬化症(progressive multiple sclerosis, P-MS)尤其令人担忧,因为它常伴随持续加重的神经功能衰退。近年来,科学家们逐渐认识到,氧化应激可能在P-MS的神经退化过程中扮演关键角色。而氧化应激的产物之一——氧化磷脂酰胆碱(OxPCs),正成为研究的新焦点。近期发表于《Nature Neuroscience》的一项研究首次揭示:OxPCs不仅会在小鼠中枢神经系统中沉积并引发类似人类P-MS的慢性活动性病变,还会与炎症因子IL-1β形成“恶性循环”,共同推动神经退化进程。研究还发现,衰老和小胶质细胞功能失调会显著加剧这一过程。
OxPC沉积:模拟人类P-MS中的慢性活动性病变
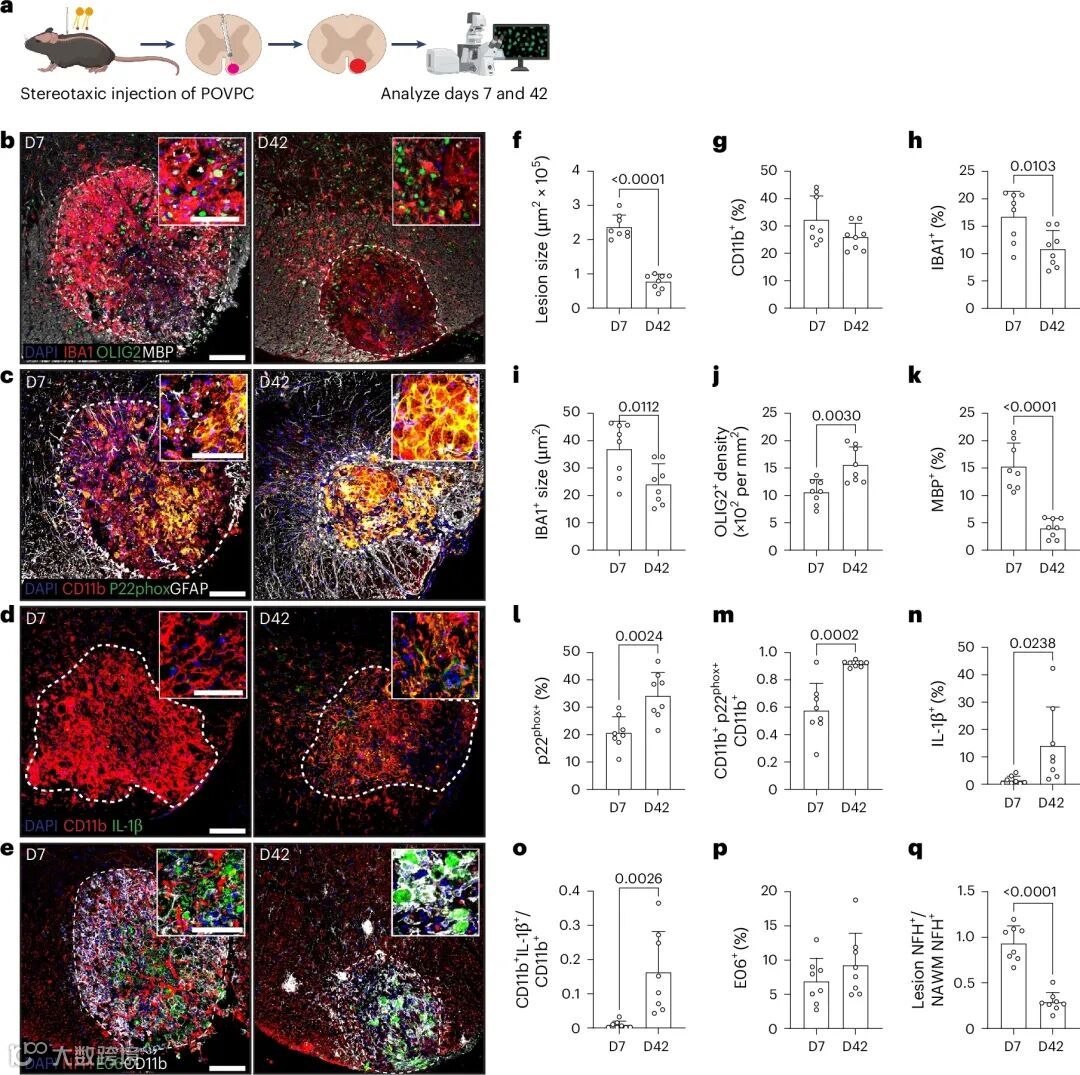
研究人员在小鼠脊髓白质中一次性注射了一种在MS病变中常见的OxPC——POVPC。结果发现,这种注射引发了持续至少100天的慢性炎症、脱髓鞘和轴突损伤。与常见的多发性硬化动物模型(如EAE或LPC模型)不同,OxPC诱导的病变不随时间愈合,反而形成类似人类P-MS中“慢性活动性病变”的结构——中心区相对静止,边缘区持续扩展,伴有活跃的小胶质细胞和巨噬细胞浸润。更关键的是,这种病变中OxPC会持续内源性生成,并与炎症标志物p22phox、IL-1β等显著共存,提示OxPC不仅是损伤的产物,也可能是推动慢性炎症的“燃料”。
慢性OxPC病变的分子特征与人类P-MS高度重合
通过空间转录组测序,研究团队发现小鼠慢性OxPC病变与人类P-MS慢性活动性病变在基因表达上高度相似。尤其是补体通路相关基因、小胶质细胞活化标志物(如TREM2、APOE)、脂质代谢相关基因等,在这两类病变中均显著上调。这说明OxPC模型能很好模拟人类P-MS的分子病理环境。
慢性氧化磷脂介导的损伤会诱导产生空间定位的转录组特征,这些特征与进行性多发性硬化中的慢性活动性病变所共有
衰老:加剧OxPC介导的神经退化
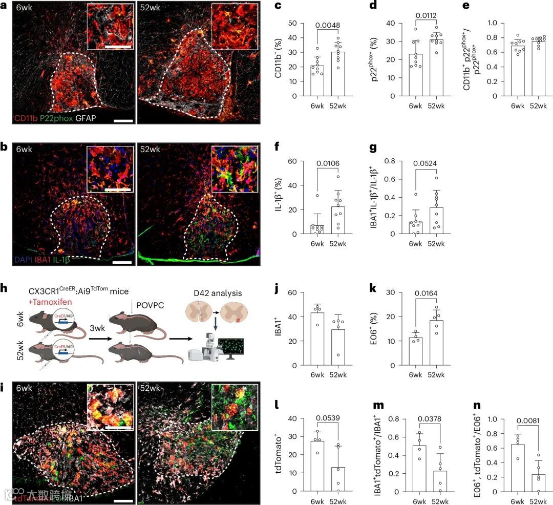
年龄是P-MS发病的主要风险因素。研究比较了年轻(6周龄)和中年(52周龄)小鼠的OxPC病变,发现中年小鼠的病变范围更广、OxPC积累更多、轴突损伤更严重。此外,中年小鼠病变中IL-1β和p22phox表达更高,提示炎症反应更强烈。
衰老加剧了由氧化磷脂介导的慢性神经退行性病变
衰老导致小胶质细胞和单核吞噬细胞对慢性神经退行性疾病的反应失调
小胶质细胞 vs. 单核来源巨噬细胞:角色复杂
在急性期,病变中90%以上的免疫细胞是常驻小胶质细胞;而到了慢性期,约一半被单核来源的巨噬细胞取代。在中年小鼠中,这种取代更为明显,且小胶质细胞对OxPC的清除能力下降,导致OxPC更易积累。
比较并绘制慢性OxPC和LPC病变中小胶质细胞的命运图谱
令人意外的是,如果在慢性期人为清除小胶质细胞,病变中的OxPC积累和轴突损伤反而加剧。这说明在慢性阶段,小胶质细胞仍具有一定的保护作用,尤其是在清除毒性脂质方面。
在疾病慢性期,小胶质细胞的缺失会加剧慢性神经退行性病变
IL-1β信号:连接OxPC与神经退化的关键桥梁
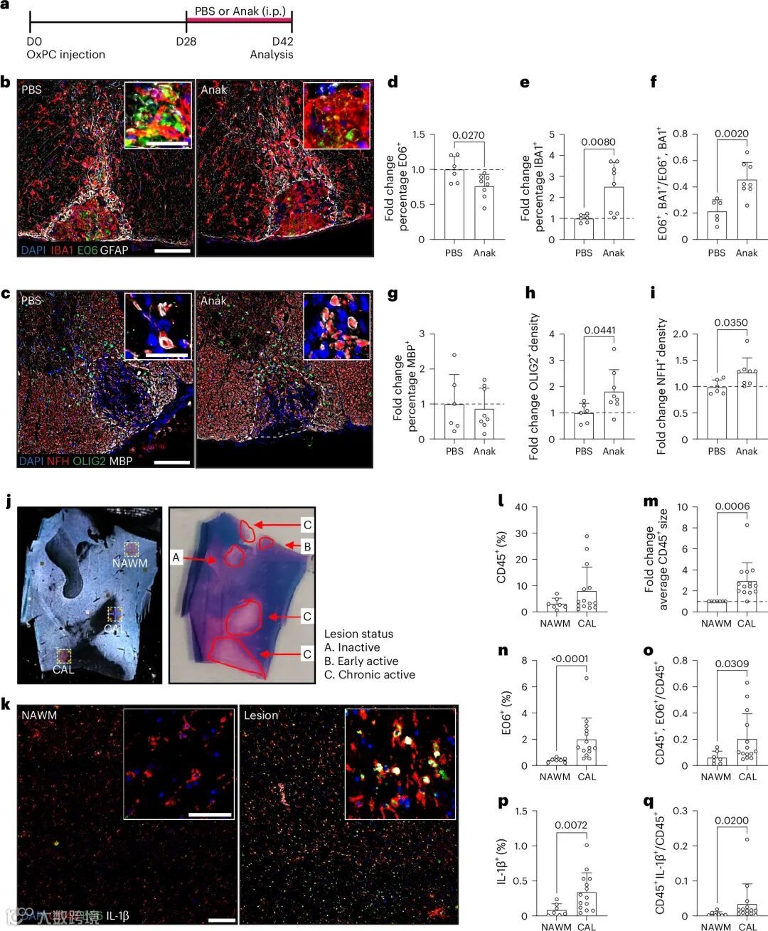
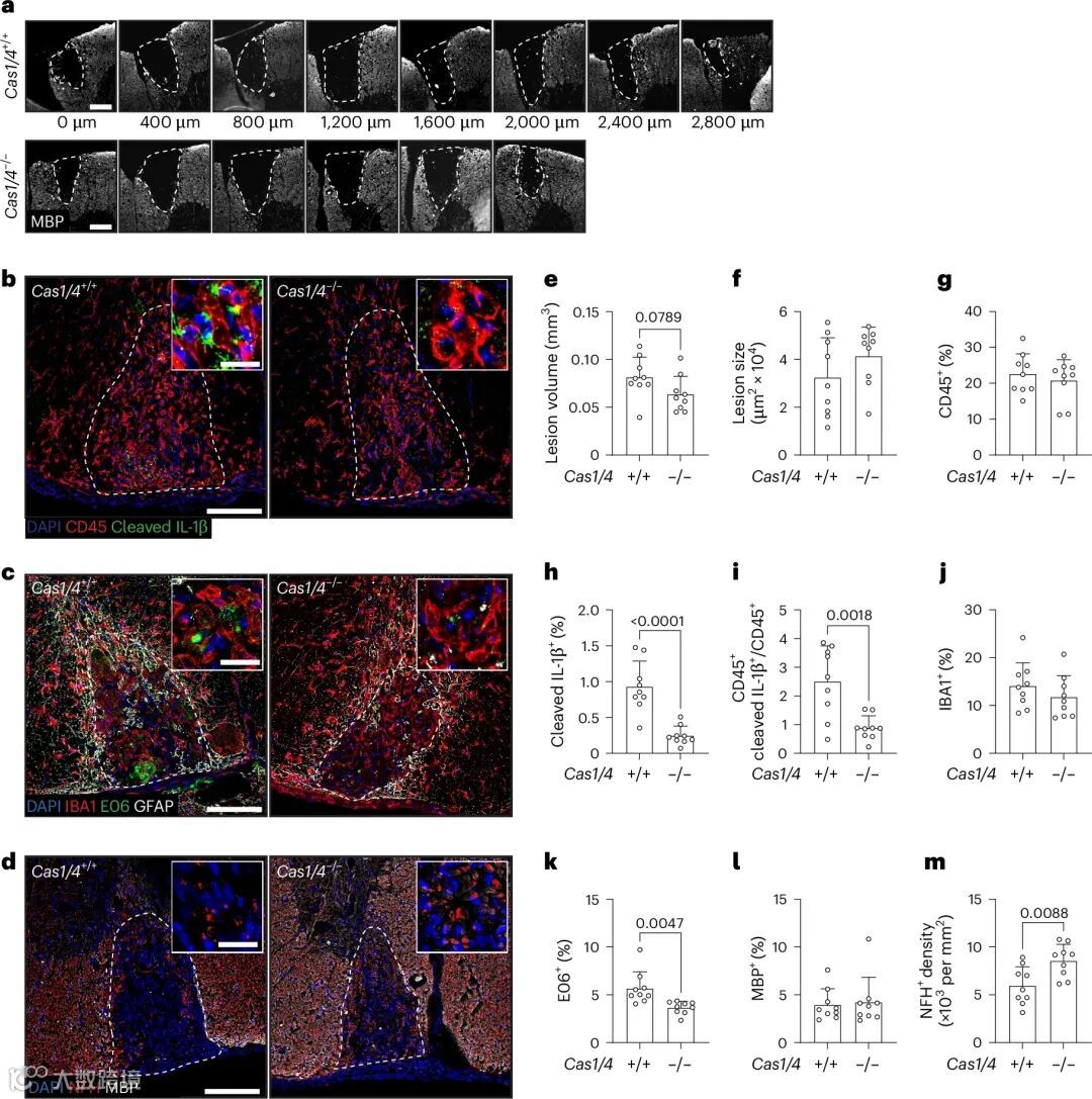
研究进一步揭示了OxPC与IL-1β之间存在着正反馈循环:OxPC能促进IL-1β分泌,而IL-1β又能诱导更多OxPC生成。在缺失Casp1/4(IL-1β成熟所需蛋白酶)的小鼠中,慢性OxPC病变明显减轻。而使用IL-1受体拮抗剂anakinra治疗,能显著减少OxPC积累并保护轴突。
CAS1/4缺失可减少慢性氧化磷脂的生成,从而缓解神经退行性病变
动物模型干预效果及P-MS患者证据
使用IL-1受体拮抗剂anakinra治疗,能显著减少OxPC积累并保护轴突。在P-MS患者的脑组织样本中,研究团队验证了上述发现:慢性活动性病变的边缘区域,OxPC和IL-1β水平显著高于正常白质区,且与活化的免疫细胞共定位。这进一步支持了OxPC/IL-1β轴在人类P-MS中的病理意义。
IL-1R1阻断可缓解OxPC介导的慢性神经退行性病变,并且IL-1β与进行性多发性硬化症患者小脑白质中OxPC的积累存在相关性
结论与展望
这项研究系统阐明了OxPC通过IL-1β信号通路驱动慢性神经退化的机制,并指出衰老和小胶质细胞功能失调是加重病情的关键因素。这不仅为理解P-MS的发病机制提供了新视角,也为治疗提供了潜在靶点——中和OxPC或阻断IL-1β信号,可能成为延缓或阻止P-MS进展的新策略。目前,一项关于anakinra治疗MS慢性炎症病变的临床试验(NCT04025554)正在进行中,未来或许能为患者带来新的希望。
参考文献:
Yu R, Lozinski BM, Seifert A, Ta K, Zandee S, Kaushik DK, Park J, Klement W, Larouche S, Tsimikas S, Witztum JL, McGavern DB, Prat A, Dong Y. Oxidized phosphatidylcholines deposition drives chronic neurodegeneration in a mouse model of progressive multiple sclerosis via IL-1β signaling. Nat Neurosci. 2025 Dec 1.

