蓝色字关注“光伏研习社”

8月17日,华民股份发布公告称湖南华民控股集团股份有限公司控股子公司鸿晖新能源(安徽)有限公司于近日与安徽华晟新能源科技有限公司签署了《单晶硅片购销框架合同》。

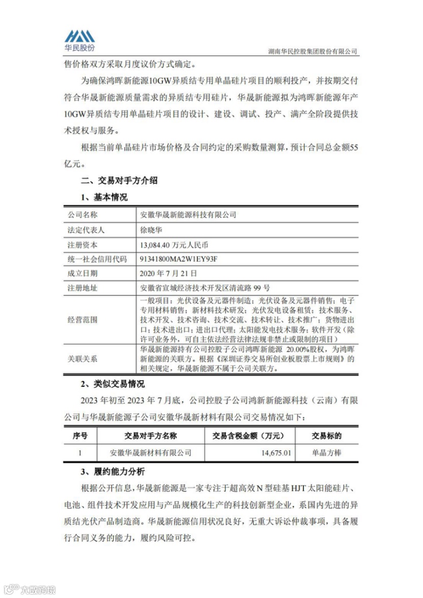
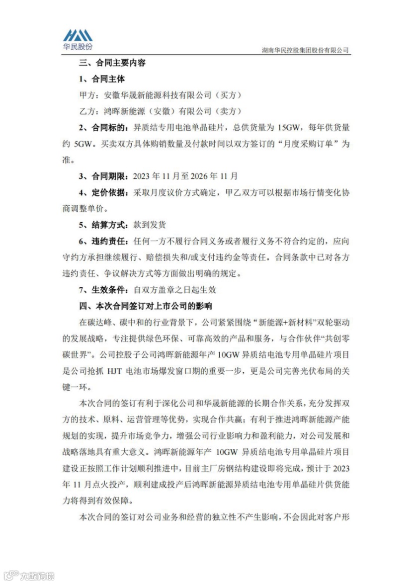
《合同》中约定自2023年11月起至2026年11月止,华晟新能源及其关联方计划向鸿晖新能源采购异质结专用电池单晶硅片合计15GW,每年采购量约5GW。实际销售价格双方采取月度议价方式确定。根据当前单晶硅片市场价格及合同约定的采购数量测算,预计合同总金额55亿元。
为确保鸿晖新能源10GW异质结专用单晶硅片项目的顺利投产,并按期交付符合华晟新能源质量需求的异质结专用硅片,华晟新能源拟为鸿晖新能源年产10GW异质结专用单晶硅片项目的设计、建设、调试、投产、满产全阶段提供技术授权与服务。
《合同》中华民股份表示本次合同的签订有利于深化公司和华晟新能源的长期合作关系,充分发挥双方的技术、原料、运营管理等优势,实现合作共赢;有利于推进鸿晖新能源产能 规划的实现,提升市场竞争力,增强公司行业影响力和盈利能力,对公司发展和战略落地具有重大意义。
安徽华晟新能源成立于2020年7月是一家是一家专注于超高效N型硅基异质结(HJT)太阳能硅片、电池、组件技术开发应用与产品规模化生产的科技创新型企业,还同时布局了单面微晶、双面微晶,HBC、铜电镀与异质结-钙钛矿叠层电池等技术的研发,并汇聚了业界HJT研发及量产经验丰富的人才。目前华晟投产异质结电池和组件产能8.1GW,是目前全球产能最大的异质结制造商。规划“十四五”期间实现总产能40GW,通过大规模量产带动产业链整合和技术升级,推动异质结技术的成功实现产业化和市场化应用。
公告原文如下:






