搜索
首页
大数快讯
大数活动
服务超市
文章专题
出海平台
流量密码
出海蓝图
产业赛道
物流仓储
跨境支付
选品策略
实操手册
报告
跨企查
百科
导航
知识体系
工具箱
更多
找货源
跨境招聘
DeepSeek
首页
>
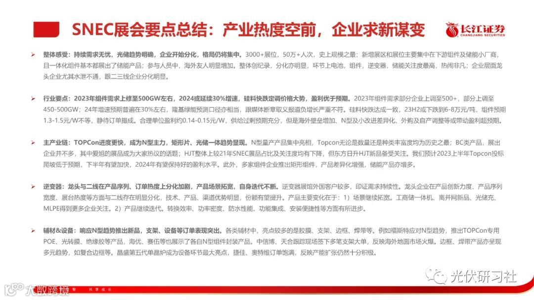
SNEC回顾:N型主导,矩形分化,光储布局
>
0
0
SNEC回顾:N型主导,矩形分化,光储布局
光伏研习社
2023-05-31
2
导读:点蓝色字关注“光伏研习社”
点
蓝色字关注
“
光伏研习社”
来源:长江证券
【声明】内容源于网络
0
0
光伏研习社
光伏研习社是一个光伏互联网服务平台,立足互联网,依托大数据,致力于光伏产业的资源融合、产业互连和行业服务。
内容
1434
粉丝
0
关注
在线咨询
光伏研习社
光伏研习社是一个光伏互联网服务平台,立足互联网,依托大数据,致力于光伏产业的资源融合、产业互连和行业服务。
总阅读
396
粉丝
0
内容
1.4k
在线咨询
关注