


会议推荐
由成都方大炭炭复合材料股份有限公司联合材能时代主办的2025年第二届第三代半导体晶体生长技术研讨会定于7月9-11日在四川成都召开。本次研讨会旨在汇聚产学研多方力量,围绕晶体生长技术难题、设备研发、检测工艺等展开交流,促进技术创新成果转化,提升晶体生长良率、降低成本,推动第三代半导体产业协同发展 。欢迎大家报名参会参展!
扫描二维码立即报名
会议亮点:
1、面向半导体衬底、外延企业、光伏单晶多晶企业免费参加!同企业限两个免费参会名额!
2、报名交二送一,4000元享三人参会!
3、缴纳三人参会费送C区展位一个!2、3活动二选一,不可同时享受
4、11日下午参观成都炭材,限一百人大家抓紧报名!
光伏新能源作为我国战略性新兴产业的核心赛道,凭借度电成本十年下降 88% 的经济性优势,成为全球能源转型与碳中和目标的核心支柱。中国光伏产业历经 “三头在外” 困境(2006 年前原料、设备、市场依赖海外),通过政策扶持与技术创新,实现从技术 “跟跑” 到全产业链 “领跑” 的跨越,构建了硅料、硅片、电池、组件、系统集成等环节全球市占率超 80% 的完整产业链。2023 年,中国贡献全球 49% 的新增装机(216.88GW),推动光伏超越水电成为我国第二大电源。
A. 全球市场规模
2023 年全球光伏新增装机量达 444GW,同比增长 76%,创历史新高。其中,中国以 216.88GW(占比 49%)居首,欧盟、美国、印度分别以 56GW、32GW、13GW 位列其后。2024 年全球装机量突破 585GW,中东、非洲等新兴市场增速超 100%,成为新增长极。
中国主导全球光伏供应链,2023 年硅片、电池、组件出口量分别达 70.3GW、39.4GW、211.4GW,同比增长 93.6%、65.5%、37.9%,出口总额 484.8 亿美元。其中,欧洲进口中国组件占比超 60%,美国通过东南亚转口规避关税的组件占比达 80%。
B. 中国市场规模
2023 年,中国光伏产业总产值突破 1.75 万亿元,多晶硅、硅片、电池、组件产量分别达 143 万吨、622GW、545GW、499GW,同比增幅均超 64%。国内新增装机 216.88GW,同比增长 148.1%,其中集中式光伏新增超 110GW(占比 51%),首次反超分布式光伏;工商业和户用分布式分别贡献 53.5GW、32GW,增速达 105% 和 140%。出口呈现 “量增价减” 特征,硅片、电池、组件出口量激增,但受价格下跌影响,总额增速低于销量增速。
|
|
|
|
|---|---|---|
|
|
|
|
|
|
|
|
|
|
|
|
|
|
|
|
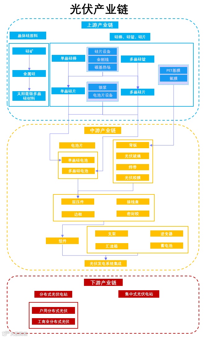
光伏产业链上游以硅基材料制造为核心,涵盖硅料提纯、硅片切割及关键辅材生产,具体包括:
A、核心原材料:硅料与硅片
1. 硅料
- 技术路线
-
多晶硅:主流工艺为改良西门子法(占全球产能 90%),纯度达太阳能级(99.9999% 以上);协鑫科技颗粒硅技术(硅烷流化床法)成本下降 30%,2025 年压至 45 元 /kg 以下。
-
单晶硅:通过直拉法(CZ 法)制备,光电转换效率较多晶硅高 1-2 个百分点,用于高效太阳能电池。 - 产能与竞争格局
2. 硅片
- 技术路线
- 竞争格局
B、关键生产设备
- 单晶炉
占硅片设备投资 70%,晶盛机电垄断 80% 市场,单台设备年产值达 2 亿元。
- 切片机与金刚线
高测股份主导 40% 切片机市场,切割速度达 2400 米 / 分钟;金刚线是硅片薄片化关键工具,降低切割损耗。
C、核心辅材
|
|
|
|
|
|---|---|---|---|
|
|
|
|
|
|
|
|
|
|
|
|
|
|
|
D、总结
上游环节多晶硅产能高度集中(中国占全球 85%),颗粒硅技术降低能耗,薄片化与大尺寸硅片普及推动成本下降;银浆、胶膜等辅材国产化率超 85%,但硅料环节面临产能过剩与库存压力,技术突破与供需失衡并存。
中游是技术与资金密集度最高的环节,核心任务是将硅片转化为光伏组件并完成系统集成,分为四大模块:
1. 核心模块概述
A. 电池片制造
-
中国占据全球 84% 产能,通威、爱旭等头部五家企业市占率超 60%。 -
技术迭代:传统 PERC 电池加速淘汰,N 型电池渗透率突破 40%,其中 TOPCon 电池量产效率达 26%,成主流;HJT 电池实验室效率超 26%,但设备成本高(约 4 亿元 / GW)限制普及。 -
矛盾点:全行业产能过剩,但高效 N 型电池供不应求,老旧产线面临 30% 淘汰率。
B. 组件封装
-
中国贡献全球 88% 产能,隆基、晶科等头部五家企业市占率超 60%。 -
核心趋势:210mm 大尺寸组件占比超 80%,双面双玻组件发电效率提升 15%;2025 年 3 月组件价格回升至 0.74 元 / 瓦,仍比 2023 年峰值低 30%,全球库存可满足 1.2 个月装机需求。
C. 辅材供应链
辅材基本完成国产替代,毛利率较高,如胶膜、玻璃国产化率超 98%。
D. 系统集成配套
-
逆变器:组串式逆变器市占率超 70%(阳光电源、固德威主导),微型逆变器年增速 40%(主打欧美户用市场)。 -
支架系统:跟踪支架渗透率提升至 35%,发电量增加 25%,中信博、Nextracker 占全球 60% 份额。
2. 核心矛盾
- 供需错配
主链环节产能利用率不足 50%,上游原材料价格腰斩,企业陷入 “生产即亏损” 困境,行业洗牌加速。 - 价格波动
N 型电池片价格阶段性反弹,但组件库存压力未消,分布式与集中式项目价格分化,政策窗口期后或面临需求断崖风险。
3. 总结
中游以电池片制造与组件封装为核心,N 型技术与大尺寸化驱动效率提升,辅材国产化率超 98%,系统集成向智能化升级,技术迭代与产能集中推动行业成本优化。
下游以发电系统应用为核心,覆盖集中式电站、分布式电站及多元化融合场景:
1. 应用场景
- 集中式电站
布局于高辐照地区(如沙漠、戈壁),适配大尺寸与双面组件,发电效率增益显著。 - 分布式电站
包括工商业屋顶(自发自用比例提升)和户用光伏(欧美配储需求带动增长)。 - BIPV(光伏建筑一体化)
薄膜电池与建材结合,应用于幕墙、采光顶,政策补贴驱动试点项目落地。 - 多元化融合场景
如 “光伏 + 交通”“光伏 + 农业”,需平衡发电效率与土地利用矛盾。
2. 商业模式
- 市场化消纳
隔墙售电(分布式直供企业)、绿电交易(欧盟碳关税驱动出口企业采购)。 - 政策驱动
“风光大基地” 等政策刺激集中式电站抢装;欧盟《电池与废电池法规》要求组件碳足迹低于 18kgCO₂/W。
3. 总结
下游以电站建设与多元化场景为核心,通过绿电交易、光储协同和智能运维实现能源高效消纳,政策与市场需求共同驱动应用拓展。
- 产能过剩与价格战
主链环节产能利用率不足 50%,2025 年 N 型组件价格跌破成本价至 0.9 元 / W,中小企业被迫退出,质量纠纷上升。 - 国际贸易壁垒
欧美加征关税、碳足迹限制(如欧盟 18kgCO₂/W 标准),中国企业海外建厂但配套成本上升,挤压利润。 - 技术迭代风险
N 型 TOPCon 市占率超 65%,PERC 产线面临 30% 淘汰率,千亿级资产需减值;钙钛矿衰减率超 5%、HJT 设备成本高,技术路线不确定性强。 - 政策与电价波动
国内分布式取消全额上网,西北电价低至 0.2 元 / 度;欧盟碳关税与电力现货市场加剧收益波动,2024 年项目亏损面扩大。
光伏产业的演进是政策与产业周期共振的结果。当政策从 “输血式扶持” 转向 “造血式引导”,企业竞争核心已从 “拼规模” 转向 “拼技术渗透率与政策解读力”。未来产业霸主,必是能预判政策风向、将技术路线与国家能源战略深度绑定的企业 —— 在能源革命中,政策不仅是背景板,更是改写游戏规则的核心变量。
扫码进入群聊 获取更多信息
SHOPPING

