
《国务院关于印发2030年前碳达峰行动方案的通知》明确,加快氢能技术研发和示范应用,探索在工业、交通运输、建筑等领域规模化应用。“十四五”规划《纲要》提出,在氢能与储能等前沿科技和产业变革领域,组织实施未来产业孵化与加速计划,谋划布局一批未来产业。
为促进氢能产业规范有序高质量发展,经国务院同意,2022年3月23日,国家发展改革委、国家能源局联合印发《氢能产业发展中长期规划(2021-2035年)》(以下简称《规划》)。
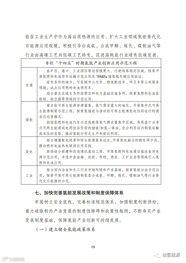
《规划》细则详见如下:













创氢能源
《国务院关于印发2030年前碳达峰行动方案的通知》明确,加快氢能技术研发和示范应用,探索在工业、交通运输、建筑等领域规模化应用。“十四五”规划《纲要》提出,在氢能与储能等前沿科技和产业变革领域,组织实施未来产业孵化与加速计划,谋划布局一批未来产业。
为促进氢能产业规范有序高质量发展,经国务院同意,2022年3月23日,国家发展改革委、国家能源局联合印发《氢能产业发展中长期规划(2021-2035年)》(以下简称《规划》)。
《规划》细则详见如下:












