
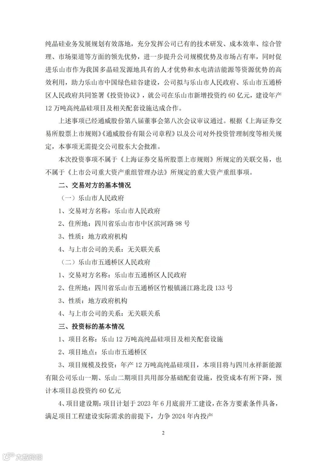
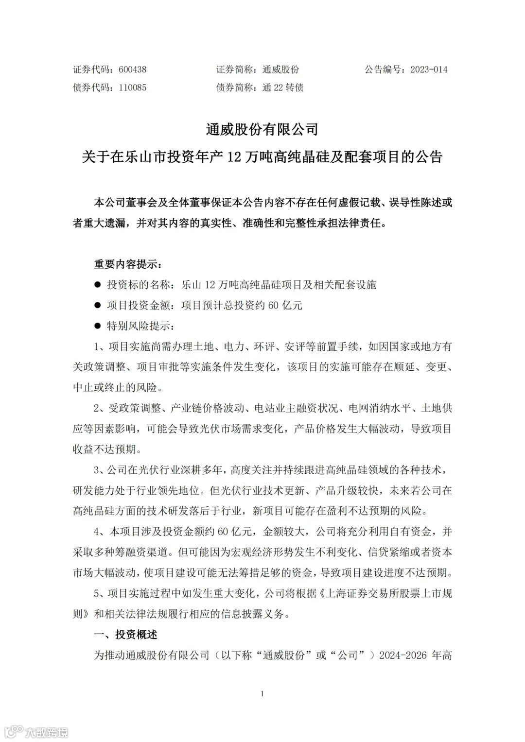
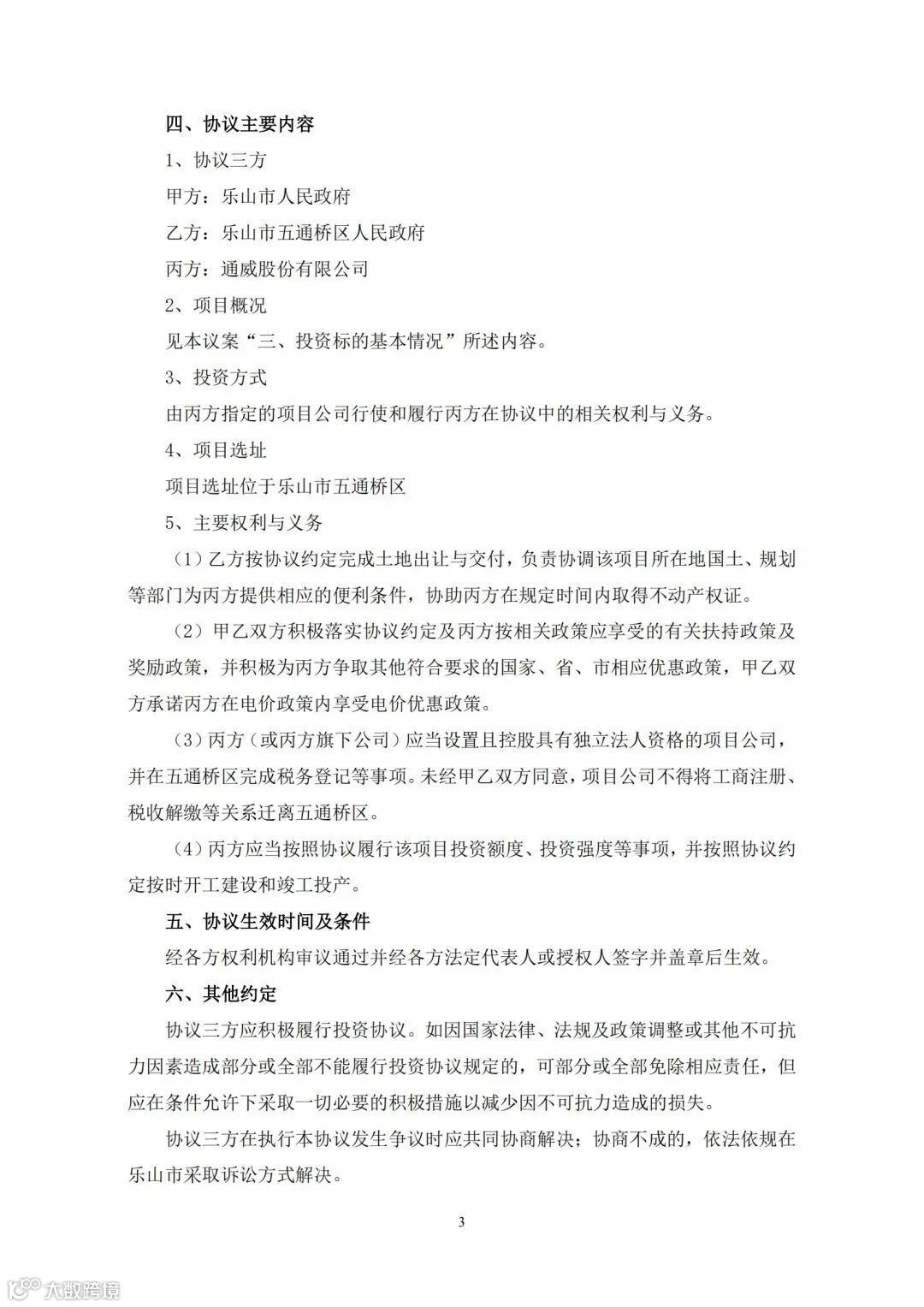
2月7日,通威发布公告,公司拟与乐山市人民政府、乐山市五通桥区人民政府共同签署《投资协议》,拟在乐山市投资建设建设年产12万吨高纯晶硅项目及相关配套设施,总投资额约为60亿元。按照规划,项目计划将于2023年6月底前开工,力争于2024年内投产。
数据显示,截至2022年三季度末,通威股份为全球第一大多晶硅厂商,全球市场份额近30%。去年8月,通威股份发布公告称,公司拟在包头市和保山市各建设年产 20 万吨高纯晶硅及配套项目,单项目投资预计140亿元,预计将于2024年内竣工投产。
根据该公司此前产能规划,2023年年末其硅料产能将达35万吨。若上述两个项目建成投产,通威股份硅料产能将达到75万吨,确保其继续稳坐全球硅料产能头把交椅。
亲,点击下方的“阅读原文”,报名第四届半导体用炭材料技术研讨会!

