蓝色字关注“光伏研习社”
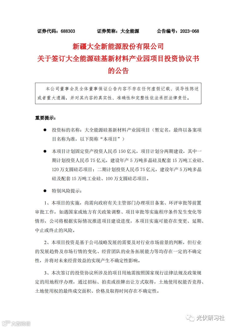
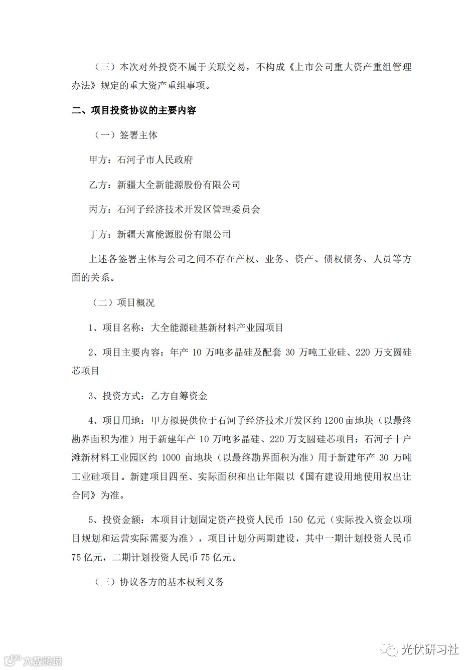
12月13日晚间,大全能源(688303)公告称,近日公司与石河子市政府、石河子经开区管委会及天富能源(600509)签订了《大全能源硅基新材料产业园项目投资协议书》(下称《项目投资协议》),约定公司在新疆石河子市投资建设“大全能源硅基新材料产业园项目”。
该项目按照“整体规划、分期实施”的方式建设,其中一期项目计划投资75亿元,建设年产5万吨多晶硅及配套15万吨工业硅、120万支圆硅芯项目;二期计划投资75亿元,建设年产5万吨多晶硅及配套15万吨工业硅、100万支圆硅芯项目。
为此,石河子市政府拟提供位于石河子经开区约1200亩地块(以最终勘界面积为准)用于新建年产10万吨多晶硅、220万支圆硅芯项目;石河子十户滩新材料工业园区约1000亩地块(以最终勘界面积为准)用于新建年产30万吨工业硅项目。







黄金广告位招商,等你来投!
有兴趣的可以扫企微私信
也可关注公众号,回复产能地图
(纸质版地图:长120cm 宽80cm)
转发以上文字+图片至朋友圈
即可免费获得2023产能地图一张
在线登记后,请扫企业微信联系管理员

