


报告摘要
近年来,多晶硅行业快速发展。截止 2023 年底,全球多晶硅有效产能达到约 225.6 万吨,同比增长 71.6%,其中中国多晶硅产能从 2022 年底的 116.3 万吨增加至 210 万吨,占比全球产能约 93%,是全球最大的多晶硅生产国,未来产能占比或进一步提升。而海外多晶硅产地则以德国、美国、马来西亚为主,但受欧美地区限电政策及高电力成本影响,海外多晶硅产能增速相对缓慢。
本文作为多晶硅白皮书系列,将主要从全球及中国供应格局、贸易情况、主要生产企业等方面对多晶硅进行介绍,帮助投资者们进一步了解多晶硅供应情况。


全球供应格局
中国是最大生产国 海外以德国、美国、马来西亚为主
近年来,多晶硅行业快速发展。截止 2023 年底,全球多晶硅有效产能达到约 225.6 万吨,同比增长 71.6%,其中中国多晶硅产能从 2022 年底的 116.3 万吨增加至 210 万吨,占比全球产能约 93%,是全球最大的多晶硅生产国。海外多晶硅产地则以德国、美国、马来西亚为主,其中美国、韩国、德国的年产能分别维持在 3.4 万吨、0.5 万吨和 6.5 万吨,马来西亚产能 Tokuyama 较 2022 年增加 0.4 万吨至 3.4 万吨。在产量方面,2023 年全球多晶硅产量约 160 万吨,其中中国产量占比超过 80%,连续十四年位居全球首位,连续八年全球占比超过 50%以上。
由此可见,我国占据全球多晶硅供给端的主导地位,主因一方面我国多晶硅生产企业在原材料、电力及人工成本方面具备显著优势,且我国多晶硅产品质量不断提升,另一方面我国下游硅片制造环节产生大量多晶硅需求。
而海外多晶硅的供给则由德国、马来西亚、美国、日本与韩国贡献。2020 年韩国 OCI由于电价过高于关闭韩国本土太阳能级多晶硅的产能,仅保留电子级多晶硅产能,导致韩国产能占比急剧下降。至 2023 年,海外产能以德国、美国以及马来西亚为主,三者合计占海外总产能的 85%。德国多晶硅产能主要来自于化工巨头 Waker,产品包括太阳能级与电子级多晶硅,而马来西亚产能则主要来自于韩国硅片企业 OCI 的海外工厂,主要产品是太阳能级多晶硅。美国多晶硅产能主要包括 Waker 海外工厂、Hemlock与 REC,主要产品覆盖太阳能级与电子级多晶硅。但是受欧美地区限电政策及高电力成本影响,海外多晶硅产能增速相对缓慢。

全球多晶硅产业逐渐向我国转移
通过对比 2010 年、2021 年及 2022 年全球多晶硅产能前十名的企业,可以发现中国企业数量由 4 家上升到了 8 家,产能占比也得到了进一步提升。截止 2023 年底,全球在产多晶硅生产企业增加至 25 家,其中中国 16 家,海外约 9 家。从 2023 年各企业产能来看,超过万吨级的企业从 2022 年的 16 家增加至 20 家,按产能排序,全球前五大多晶硅生产企业全部集中在中国,分别为永祥股份、协鑫科技、新特能源、大全能源和亚洲硅业。
当然随着全球太阳能产业和半导体产业的快速发展,其他国家和地区的多晶硅生产商也在不断增加产能,未来竞争格局可能会发生变化。


未来新增产能仍集中在中国
从目前可获得的产能规划来看,未来多晶硅产能新投产能仍主要集中在中国。此外,德国、美国及马来西亚也有部分新增产能规划。下表所示为 2023-2025 年全球多晶硅新增产能情况:




贸易流向
多晶硅主要从德国、美国等欧美地区流向东亚地区的中国、日本和韩国等地区,其中中国多晶硅进口来源国主要是德国、马来西亚与美国,日本进口来源国主要是德国与美国,而韩国主要从美国进口多晶硅。
中国多晶硅生产概况
国内企业多集中在新疆、内蒙及四川
中国多晶硅企业多集中在新疆、内蒙及四川等地区,据 SMM 数据统计,2022 年三省产能占比 73%左右。
其中新疆区域的多晶硅产能占比约 44%,是国内多晶硅产能最大的区域,主要由于当地多晶硅生产成本优势较大,尤其是电力能耗成本在全国范围内处于较低水平。而随着内蒙地区政策鼓励光伏全产业链发展,加之区域内上游工业硅和下游硅片产能聚集,且电力价格较低,众多企业也前去内蒙地区投资建厂,2022 年内蒙区域多晶硅产能占比达到 14%,考虑到当地产能扩张规模较大,增速较快,预计未来产能占比将进一步提升。而四川区域产能占比约 15%,由于当地多晶硅新增产能指标管控趋严,叠加当地水电为主,枯水期电价成本较高,电力成本稳定性不及新疆内蒙,预计未来产能增速不及新疆、内蒙区域。

进出口情况
由于多晶硅主要下游光伏电池和组件生产集中在我国,对多晶硅的需求量较大,因此我国多晶硅以进口为主。据海关数据统计,2022 年我国进口多晶硅 8.8 万吨,2023 年进口多晶硅 6.29 万吨,同比减少 28.46%,主要来自德国、马来西亚、日本和中国台湾等地区。随着我国多晶硅新产能的陆续投产和释放,多晶硅自给率提升,进口量有所下滑。

产业政策
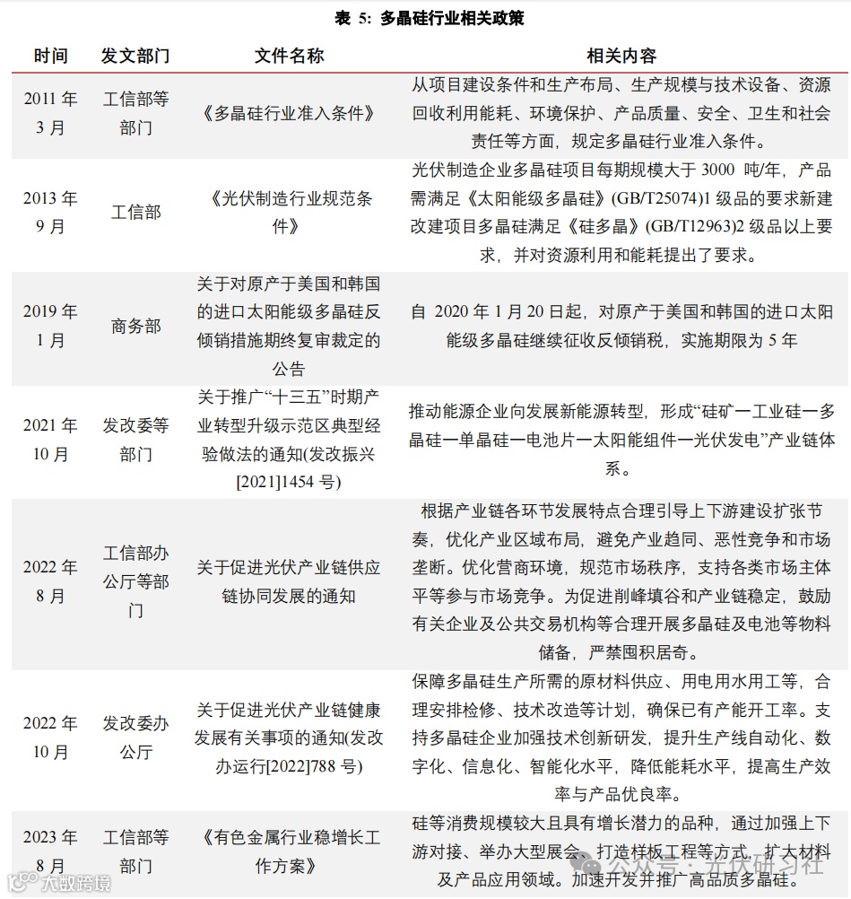
作为晶硅光伏的原材料端,多晶硅是光伏产业链上关键的一部分,近些年,我国各部门纷纷出台了一系列政策支持制多晶硅行业发展,如 2022 年 10 月发展改革委办公厅发布的《关于促进光伏产业链健康发展有关事项的通知》中提及,支持多晶硅企业加强技术创新研发,提升生产线自动化、数字化、信息化、智能化水平,降低能耗水平,提高生产效率与产品优良率。


主要生产厂家简介
协鑫科技
协鑫集团多晶硅业务主要通过控股公司协鑫科技控股有限公司下设的江苏中能硅业科技发展有限公司运营。协鑫科技的多晶硅生产基地主要在新疆、徐州、乐山、呼和浩特、包头。截止 2023 年 6 月,协鑫科技多晶硅产能 40 万吨,在建产能 54 万吨。从产品上看,徐州、乐山、呼和浩特、包头生产基地以颗粒硅为主,新疆生产基地为棒状硅。
通威股份
通威股份有限公司成立于 1995 年,是全球最大的集研发、生产、销售、服务于一体的光伏产品制造企业。2008 年 2 月 1 日收购了四川永祥股份有限公司 50%的股权。同年7 月,四川永祥一期多晶硅项目 200 吨多晶硅生产线试产,标志着通威股份生产出了第一批多晶硅产品。截止 2023 年 6 月,公司拥有高纯晶硅年产 30 万吨产能,在建产能52 万吨。
新特能源
新特能源股份有限公司是特变电工控股子公司,是专业从事光伏新能源产品研制,硅基新材、先进陶瓷、锆基新材、粉体新材等产品研发,风、光资源的开发及运营以及节能环保技术应用的高新技术企业集团。截止 2023 年 6 月,新特能源公司具备 20 万吨高纯多晶体产能,分别有新特能源和内蒙古新特硅材料有限公司为实施主体。
大全能源
新疆大全新能源股份有限公司成立于 2011 年,自成立以来一直专注多晶硅的研发、生产与销售。大全能源有新疆和包头两个生产基地。其中新疆基地产能 10.5 万吨,包头基地一期 10 万吨于 2023 年 6 月投产。
东方希望
东方希望集团有限公司于 2013 年进入光伏行业。截止 2023 年 6 月,东方希望多晶硅产能 25 万吨,分别位于昌吉州和宁夏石嘴山。
Waker(瓦克)
德国瓦克是化学领域的技术领导者,为全球所有关键工业领域提供产品并积极活跃于有机硅、聚合物、生物科技和硅料市场。作为硅料的早期先行者,瓦克目前已成为硅料生产领域的全球领导者。瓦克硅料因具有极高的纯度以及专为满足市场要求和客户需求而定制的产品组合而享誉全球。
瓦克化学设立了四大业务部门,即:有机硅、聚合物、生物科技、多晶硅。瓦克自1959 年开始工业化生产超纯多晶硅,并于 2000 年初加大了面向光伏产业的生产力度。目前有三个生产基地,位于德国博格豪森,美国田纳西州查尔斯顿,德国农特里茨。从 2023 年全年财报来看,瓦克多晶硅业务部门 2023 年实现销售额 16 亿欧元,比上年(22.9 亿欧元)减少 30%。
OCI
韩国 OCI 是一家主要从事基础化工产品生产和销售业务的韩国企业,主要产品包括太阳能产业材料以及用于实验分析的化学产品等。太阳能产业材料包括硅料和过氧化氢等。
Hemlock
美国 Hemlock 半导体公司(HSC)创立于 1961 年,是一家领先的超纯多晶硅和其他硅基产品的供应商,用于半导体器件、太阳能电池和组件的制造,HSC 的多晶硅使客户能够生产高科技的电子产品和太阳能设备。


