




多晶硅全球供应概况
(一)产能产量
近些年,随着国际能源结构的优化以及绿色发展战略的深入推进,全球各国积极应对可持续发展挑战,并致力于履行关于碳排放的国际承诺。在此背景下,光伏应用市场在全球范围内展现出强劲增长势头,直接推动了光伏原材料多晶硅供应的大幅增加,其中中国在多晶硅产业规模发展中起到了主导作用。
根据 CPIA 统计数据:
2015 年全球多晶硅的产能和产量分别为 40.2 万吨和 35.4 万吨。2023 年,全球多晶硅的产能产量分别增长至 245.8 万吨和 160.8 万吨,年均复合增长率实现了25.4%和21.2%的增长。2023年,全球多晶硅供应中,中国的产能和产量的比例约达92.9%和 91.5%,占据了绝对的主导地位。


2.产业分布
近年来,我国多晶硅产业规模实现了迅猛扩张,与此同时,海外市场所占份额持续缩减。这一趋势主要归因于我国在多晶硅生产中电力及原料成本方面的显著优势。正如上份报告指出,这两项成本合计约占多晶硅总生产成本的 70%。2020 年,韩国 OCI 公司关闭其本土的两家多晶硅工厂,主要是由于中国低成本多晶硅新建产能的增加,使得其生产成本几乎倒挂了平均价格的 2 倍。具体分析我国多晶硅产业的优势如下:
(1)在工业硅原料成本方面,我国作为工业硅的最大的生产国,具有较为明显的价格优势,以 2023 年 12 月价格为例,根据 SMM 数据进行汇率换算,美国 553 硅均价约为 21860.5元/吨,而华东通氧 553 均价仅为美国 553 均价的 71%,再按照国内工业硅块与硅粉之间 150元/吨左右的价差进行计算,在美国生产每吨多晶硅的成本较中国高出约 6761.4 元。
(2)在电力成本方面,我国企业的平均电价相对较低。据 GlobalPetrolPrices 数据显示,我国企业的平均电价仅为美国的 65%。此外,我国多晶硅的主要产区位于电力资源丰富的西北及西南地区,这些地区的平均电价大约为 0.045 美元/kwh(以 2023 年 12 月的人民币汇率进行换算),相当于美国企业电价的 32.8%,以及多晶硅生产国中电价最低的韩国的39%。根据 2023 年国内多晶硅生产平均电耗 57kWh/kg 估算,韩国多晶硅的电力成本每千克比中国高出约 4 美元,而美国多晶硅的电力成本每千克比中国高出约 5.2 美元。


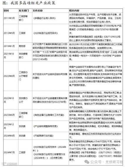
另一方面,我国多晶硅产业的迅猛发展得益于政策的支持与引导:2011 年至 2013 年,
政策出台确立了多晶硅的产品指标标准,规范了行业准入门槛;2019 年,对原产美、韩太
阳能级多晶硅的反倾销税率政策得以实施;2020 年,政策鼓励推动光伏产业链的一体化建
设,营造良好的商业环境;2022 年,进一步鼓励多晶硅企业向自动化、数字化、信息化、
智能化方向发展;2023 年至今,政策指明了多晶硅产业高质量发展的方向,并对新建及扩
产产能进行严格的高水平控制。

由于生产成本的限制,海外多晶硅产能的扩张速度较为缓慢。截至 2023 年,德国、美国和马来西亚成为多晶硅的主要供应国,这三国的产能总和占海外总产能的 86.8%。然而,在我国显著的生产优势下,这三国的产能在全球总产能中的比重仅为约 7.1%。具体来看,德国在海外产能中占据领先地位,年产能大约为 6 万吨;美国的年产能约为 5.8 万吨;马来西亚的年产能则为 3.5 万吨。

3.主要厂商
2010 年至 2023 年期间,多晶硅行业的集中度显著提升,前 10 名企业的市场份额从 57.7%增长至 91.7%,产能几乎完全集中在几家规模较大的生产商手中。对比来看,在 2010 年,全球多晶硅产能前 7 位的企业,除中国协鑫集团外,依次为美国的 Hemlock 半导体公司、德国瓦克化学公司(Wacker Chemie AG)、韩国的 OCI 公司、新加坡 REC 集团的美国工厂、日本的 Tokuyama 化工生产商和美国的 Sunedison(原名 MEMC)多晶硅大厂。在 2023 年的全球多晶硅产能排名中,中国企业数量显著增长,从先前的 4 家增至 9 家。在排名前 6 的多晶硅生产企业中,中国企业占据了全部席位,依次为:永祥股份、协鑫科技、新特能源、大全能源、新疆大全、东方希望以及亚洲硅业。先前位列榜单的几家海外公司已不再出现,德国瓦克(Waker)公司现居第 7 位;美国 Hemlock 公司由于美国对中国征收进口多晶硅的关税,其出口竞争力受到削弱;新加坡 REC 公司的两家位于挪威的多晶硅生产工厂因电力成本过高而被迫关闭,目前在美国拥有约 2 万吨的产能;韩国 OCI 公司为了降低成本,已将主要产地迁移到马来西亚,目前年产能为 3.5 万吨,并计划到 2027 年增至 5.66万吨以满足美国市场需求,同时计划与日本 Tokuyama 公司合作建设 1 万吨的多晶硅产能。总体而言,海外多晶硅产能规模增长幅度较小,除了生产成本的考量外,新建项目也更多地受到政治因素的影响。


【主办单位】
成都方大炭炭复合材料股份有限公司
材能时代
【联合主办单位】
山西烁科晶体有限公司
【晚宴冠名单位】
成都方大炭炭复合材料股份有限公司
【会议时间】
2024年9月25-27日 (25日报到)
【会议地点】
成都武侯渝江皇冠假日酒店

扫描二维码,报名参会
半导体企业、光伏单晶企业等用户免会议注册费,免费报名需经过组委会审核方有效(含会议用餐)。用户免费参会报名时间截止2024年9月9日。
亲临现场 了解更多
更多惊喜 亲自体验
活动咨询


