


近日,广州发展陆续公示了佛山市、广州市、揭阳市、天津市区域,河北省、云南省、贵州省、湖南省、海南省等部分市区小微分布式光伏设备集成及开发移交一体化服务中标结果或候选人。
根据公示信息来看,共涉及约44个县市区,总规模上限约为480MW,单个区域规模上限为12MW、6MW、5MW不等,实际规模需根据广州发展需求而定。

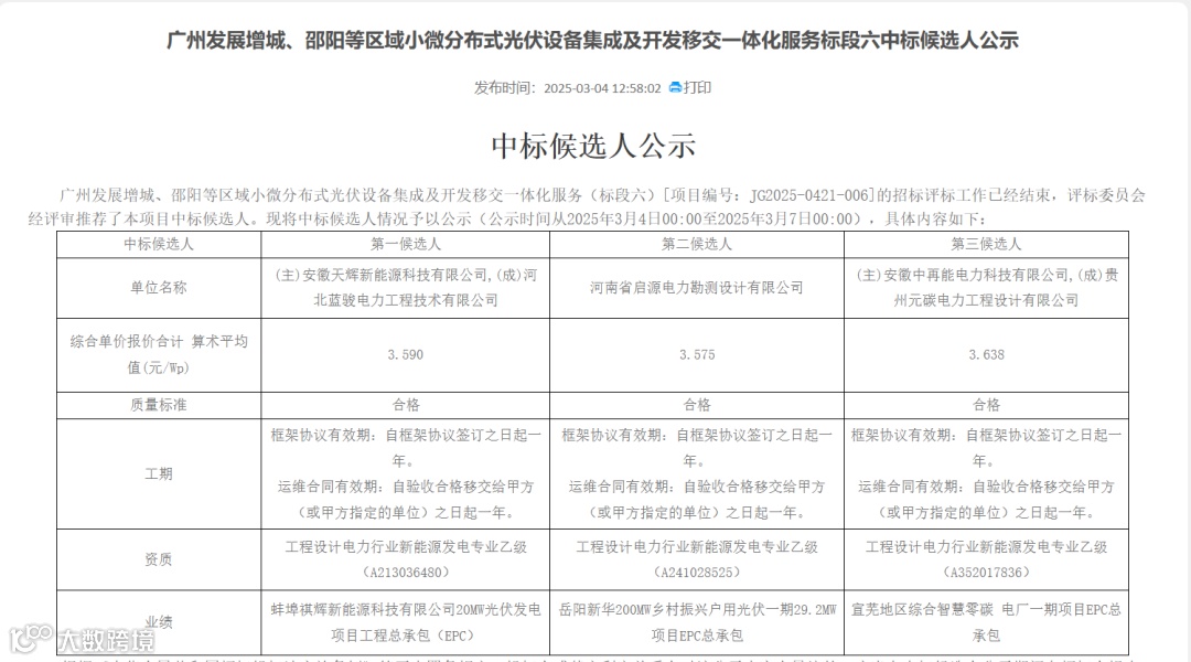
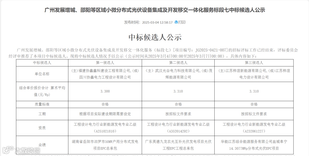
从中标结果来看,中国能建及其联合体中标项目一,涉及18个区域,报价约3.6元/瓦。
项目二则共划分了9个标段,主要中标企业包括创维、美的、固德威、协鑫、珈伟新能等民营企业,报价从3.231~3.645元/瓦不等。
根据招标公告来看,本次项目划分了阵列式与阳光棚的区别,部分单个区域的项目差价与分布式安装方式的上限规模有一定关联。
在具体的招标范围方面,包括光伏组件、逆变器、支架、电缆、配电设备采购、设备安装、调试及试运行及相关服务(相关服务包含但不限于:中标人负责收集项目信息并报招标人审核确定、协助招标人与农户、公共建筑物及闲置公共场地产权人签订租赁协议、项目落地后设备的生产、运输、保管、装卸、安装调试、验收及为保证具体项目能正常投运发电所必须的其他相关的一切服务等)等以及首年运维工作。
在具体的项目交付进度方面,要求自合同生效之日起三个月内,乙方应按甲方要求保质保量建成且单个县(区或市)移交规模合计不低于2MWp容量的光伏设备集成;合同生效之日起六个月内,乙方应按甲方要求保质保量建成且单个县区移交规模合计不低于6MWp容量的光伏设备集成。
这意味着绝大部分光伏项目交付进度或将错过“4·30”、“5·31”两个抢装的时间节点,但相关项目仍在公示或推进情况也表明广州发展对分布式光伏项目的信心。
需要指出的是,去年11月,由广州发展新能源集团主导运营的广发小微分布式光伏系统平台在1935产业园正式展业,广州产投集团、广州发展新能源集团、高景太阳能、深圳创维、安徽美的、上海能辉、江苏鑫迈德、特变电工、中瓴等合作单位领导及相关人员参加展业仪式。
据了解,该系统平台专注于解决零散型中小型分布式光伏开发、建设、运维、业财于一体的数字化智慧能源管理平台,该系统能够有效解决小微项目多方合作协同、信息交互、线上诊断分析与线下运维协同等问题,实现小微电站线上集约化管理。
从本次的中标情况来看,中标企业几乎均来自于小微分布式光伏系统的合作单位。
另外,去年7月,广州发展集团股份公司及属下全资子公司企业运营管理公司分别向新能源集团增资15.28亿元和10.18亿元,主要用于新能源业务发展,优化资本结构。
可以看到的是,即便分布式光伏在下半年可能面对电价下调、并网模式变化等一系列困境,但新的投资方以及新的商业模式一直在不断涌现,如何适应行业的变化才是新能源企业的当务之急。
具体中标情况见下:












