食药监械监便函〔2015〕37号
各省、自治区、直辖市食品药品监督管理局:
为全面了解体外诊断试剂质量安全状况,切实加强相关产品监管,保障产品质量安全,根据《食品药品监管总局办公厅关于印发体外诊断试剂质量评估和综合治理工作方案的通知》(食药监办械监〔2015〕55号)要求,我司组织制定了《体外诊断试剂抽验工作方案》。现印发给你们,请认真组织实施。
食品药品监管总局器械监管司
2015年4月8日
--------体外诊断试剂抽验工作方案--------
一、抽验方式和品种
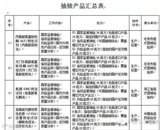
本次抽验工作包括监督抽验和风险监测,共涉及16种体外诊断试剂产品和2种原材料(见附件)。
(一)监督抽验
1.对丙氨酸氨基转移酶测定试剂等10种产品(附件中1—10)同时开展国家级监督抽验(以下简称国抽)和省级监督抽验(以下简称省抽)。其中,总局选取上述品种的部分生产企业和进口产品国内代理商开展国抽,各省对本行政区域内上述各品种的其他生产企业开展省抽。
2.对总蛋白测定试剂等6种产品(附件中11—16)开展省抽。各省对本行政区域内上述品种生产企业开展监督抽验。
(二)风险监测
对体外诊断试剂生产环节、使用环节以及国内外同类产品和近效期产品开展质量风险监测。
1.生产环节质量风险监测:对部分省(市)体外诊断试剂生产用水和还原型辅酶I两种原材料(附件中17—18)进行风险监测。其中,北京市局在本行政区域内体外诊断试剂生产企业抽取生产用纯化水和还原型辅酶I各20批次,浙江省局在本行政区域内体外诊断试剂生产企业抽取生产用纯化水20批次。北京市医疗器械检验所和浙江省医疗器械检验院承担样品的检验工作。抽样同时,上述两省(市)局还应开展相关调研工作。
2.使用环节质量风险监测:对部分省(市)的总蛋白测定试剂等6种产品(附件中11—16)在使用环节的质量进行风险监测。其中,天津、河北、黑龙江、辽宁、江西、福建、云南、重庆、广西、海南等省(区、市)局负责上述产品在使用环节的抽样工作。
3.国内外同类产品质量风险监测:对丙氨酸氨基转移酶测定试剂等5种产品(附件中1—5)的国内外同类产品质量进行对比研究。此项风险监测产品已在国抽中完成抽样,无需另外抽样。
4.近效期产品质量风险监测:对丙氨酸氨基转移酶测定试剂等5种产品(附件中1—5)的效期内和近效期产品质量状况进行对比研究。其中,效期内产品已在国抽中完成抽样,近效期产品应与其同时抽取。
二、时间安排
(一)6月30日前,抽样单位应当完成国抽抽样、样品寄送、抽样信息录入系统和抽样工作总结报送等工作。
(二)8月31日前,承检单位应当完成国抽检验、检验报告寄送、风险监测检验、检验结果录入系统和检验工作总结报送等工作。
(三)9月30日前,各相关省(区、市)食品药品监管部门应当完成检验报告送达工作。
(四)10月31日前,承检单位应当完成复验、数据上报和质量评估报告撰写等工作。
(五)11月中旬,完成抽验数据汇总,发布质量公告。




来源:中国医疗器械网

