西安市人民政府办公厅
关于印发西安市装备制造业产业发展规划(2019—2021年)的通知
各区、县人民政府,市人民政府各工作部门、各直属机构:
《西安市装备制造业产业发展规划(2019—2021年)》已经市政府同意,现印发你们,请认真抓好落实。
西安市人民政府办公厅
2019年3月23日
西安市装备制造业产业发展规划(2019—2021年)
为深入贯彻党的十九大精神,落实市十三次党代会部署,围绕“聚焦‘三六九’,振兴大西安”奋斗目标,大力发展装备制造业,加快培育“拳头”产业,全面推进装备制造业转型升级,现结合全市实际,特制定本规划。
一、发展现状
(一)基本情况。
1.产业地位持续增强。近年来,西安大力实施“工业强市”战略,积极推进自主创新、精益制造,梳理产业链、部署创新链,调整优化产业结构,扎实推进产业经济持续健康高质量发展,各项指标稳步增长,综合实力显著增强,产业规模凸显。2018年全市规模以上装备制造业产值3378.5亿元,是2014年的1.4倍,占全市规模以上工业总产值的58.9%,呈现逐年上升趋势;已形成以汽车、航空航天、电力装备、轨道交通装备、专用通用装备、节能环保装备等为主的装备制造业体系,涌现出陕汽、西电、比亚迪、西飞等产值超过百亿元企业,成为支撑西安经济社会发展的重要引擎。
2.产业结构不断优化。我市凭借较好的装备制造业基础,重点招商和引进了一批高端装备项目,高端装备制造业所占比重明显提升,产业结构进一步优化和升级。航空航天产业以西飞、航天六院、四院为代表,在飞机研制和制造、航空发动机零部件生产、航天技术应用等领域优势显著,西飞是全国最大的飞机制造企业,航天六院是全国航天液体动力领域研究最具影响力的专业研究院,航天四院是全国唯一导弹武器和宇航工程型号全应用领域航天固体动力专业研究院。汽车产业以陕汽、比亚迪、法士特为代表,2018年总产值超过千亿元,陕汽重卡年产突破18万辆,位居全国前列,比亚迪新能源汽车技术研发和市场销量世界领先,法士特重型汽车变速器年产销量连续多年稳居世界第一,国内市场占有率超过70%。电力装备产业以西电、隆基绿能为代表,总体布局完整,技术全国领先,西电是以科研院和骨干企业群为核心,集科研、开发、制造、贸易、金融为一体的世界一流水平大型企业集团,隆基绿能是全球市值最大的光伏生产企业、全球最大的单晶硅光伏产品制造商,单晶硅出货量位居全世界首位。
3.产业创新体系建设显著。创新能力增强,创新主体日益增多,创新载体成效显著,高新区被国务院批复为国家自主创新示范区,经开区获批国家新型工业化(军民结合)产业示范基地,西咸新区成为国务院首批双创区域示范基地。全市拥有国家级装备制造业企业技术中心11个,市级以上技术创新示范企业74家,军民融合创新型企业300多家,实施各类技术创新计划项目2000多项。2015年西咸新区沣西新城成功获批,成为全国唯一以大数据产业为主导的国家新型工业化产业示范基地。2016年西安国家增材制造创新中心成功组建,成为全国第二个国家级制造业创新中心,形成对产业发展的共性技术支撑,为行业发展提供竞争力。
4.智能化水平加快提升。目前,全市智能化改造企业达到90余家,西电、法士特、618所等20余家企业承担了多项国家智能制造试点示范项目,通过实施智能化改造升级,装备制造企业的数字化、网络化和智能化水平进一步提升,产品设计周期、劳动生产率、生产成本和产品质量等方面都有了明显提升和改善。特别是西电的高压开关智能制造数字化车间、超(特)高压变压器智能制造数字化车间、中低压输配电装备智能制造新模式等项目,全面实现产品从设计、加工、装配、检测、质控、物流、服务全数字化贯通,推动企业从自动化生产向数字化、智能化、网络化生产转变。法士特建立的基于仿真、互联网和信息化技术的智能化数字车间,是行业首条智能化生产线,实现研发、工艺、制造、物流、销售服务全过程的智能化,产品合格率由96%提高至99.5%。

(二)存在不足。
虽然我市装备制造业产业取得了长足的发展,但是,与国内先进的兄弟城市相比,仍然存在较大差距。一是产业总体规模不大。全市装备制造业过百亿的企业仅有7家,东南沿海先进城市装备制造业过百亿企业是我市的2—3倍;行业龙头企业数量较少,对带动产业链发展、实现工业规模聚集效应支撑力度不足。二是产业配套率较低。目前,全市装备制造业尚未形成区域一体化发展的高效产业链配套体系,与沿海发达城市60%以上的配套率相比还存在明显差距,部分关键零部件仍依赖进口,存在配套周期长、费用高等问题。三是产业转型人才不足。人才管理制度不完善,领军人才和高端人才的培育、引进较少,实用型高技能人才培养力度不够,影响企业的战略转型升级进程。
二、思路和目标
(一)总体思路。
贯彻落实“五新”战略,紧抓“一带一路”和“中国制造2025”国家战略机遇,深入推进“工业强市”战略,以做大主导产业为基础,以做强优势产业为重点,以培育新兴产业为核心,大力实施“12510”工程,推进装备制造业向高端化、智能化、服务化发展,不断优化产业布局,扩大产业规模,努力打造万亿级装备制造产业集群,把西安建设成国家先进装备制造业基地和国家战略性新兴产业基地。
(二)基本原则。
市场导向。深度融入“一带一路”建设,面向全球配置资源,积极参与全球产业链、价值链和创新链重构。坚持市场导向“引资、引技、引智”,创新装备制造业发展新模式。
创新驱动。以创新驱动作为促进产业发展第一动力,统筹科技资源,大力提高原始创新、集成创新和引进消化再吸收创新能力,用改革创新推动工业转型升级,使创新驱动成为产业发展新引擎。
融合共进。大力支持先进制造业和现代服务业融合发展,积极引导企业参与军工建设,大力推动重点领域“军转民”步伐,营造和谐军民共享环境,推广“军转民”特色技术成果,支持无所有制限制的“民参军”装备制造,夯实军品开发基础,拓宽“民参军”渠道。
绿色发展。强化节能减排目标责任,加强生态保护和环境治理,不断提升装备制造业废水气油、冷却液体、固体废弃物的环保处理能力,积极营造低碳制造环境,推动装备制造业绿色低碳循环发展。
(三)发展目标。
以重点项目为依托,通过大力实施“12510”工程,到2021年,全市装备制造业总产值力争达到8000亿元。
构建“一个产业生态”:对接《中国制造2025》重点发展领域,以创新化、生态化、智能化、绿色化为发展方向,创建结构完善、布局合理、创新能力强、质量效益高、能耗排放低的装备制造业产业生态环境。
实施“两个打造”:打造汽车、航空航天、电力装备3个千亿级产业集群;培育打造陕鼓、中石油测井、吉利、开沃、宝能等5个成为百亿级企业,实现全市装备制造业跨越式发展。
紧抓“五个促进”:促进产业结构不断优化,加速淘汰落后产能,全面推进以数字化、智能化为目标的技术改造;促进产业链不断完善,加快上游原材料补链,中游装备制造强链,配套零部件谋链,下游应用扩链;促进产业规模不断扩大,扎实推进中小企业发展,着力推进小微企业向大中型企业跃升;促进自主创新能力不断提升,加快先进技术引进消化吸收再创新,加速科研成果转化;促进绿色发展不断提升,先进清洁、低碳技术和高效节能设备广泛应用,重点行业污染特排放明显下降,装备制造业绿色改造升级取得显著成效。
聚焦“十大产业”:按照“做大主导产业、做强优势产业、培育新兴产业”的思路,优先做大汽车、航空航天、电力装备主导产业,做强通用专用装备、轨道交通装备、金属制品、仪器仪表优势产业,培育机器人与高档数控机床、节能环保装备、增材制造(3D打印)新兴产业,加快我市装备制造业突破发展。

三、重点任务
以重点项目为抓手,以“两带多中心”产业布局为支撑,围绕装备制造产业链不断谋链、强链、补链、扩链,构建创新能力强、效益好、质量高、可持续发展的装备制造产业链生态,加快推动我市装备制造产业发展迈向“双高端”,创建国家先进装备制造业基地。
(一)做大主导产业。
1.汽车产业
以整车制造为重点,大力发展百亿级汽车制造企业,形成传统汽车产业领域轿车、客车、重卡与新兴领域新能源汽车、智能网联汽车和专用车相结合的梯次产业格局。扎实做好后市场服务,加快整车制造、零部件及配套企业聚集,培育千亿级汽车制造集群,把西安建设成全国乃至全球著名的汽车制造基地。到2021年,产值力争3300亿元。
汽车整车制造。牢牢把握绿色、智能、轻量化汽车产业发展方向,依托陕汽、比亚迪、西安吉利、宝能汽车等骨干企业,重点发展重卡、轿车、客车等商用、乘用、专用车制造,发展插电式混合动力、纯电动、液化天然气、甲醇、氢动力等节能与新能源汽车整车制造。积极引进世界著名汽车企业,切实抓好西安吉利汽车项目建设,推进西安比亚迪新能源汽车基地、宝能新能源汽车和汽车创新研究院项目建设,提升全市汽车企业整车制造工艺水平和技术能力。调整优化产业结构,依托龙头企业增品种、创品牌、促转型,增强产业竞争力。
核心零部件。围绕整车制造,加快关键零部件项目引进力度。依托法士特、西安康明斯、汉德车桥等汽车零部件制造企业,以汽车发动机、变速箱、底盘为重点,坚持引进技术消化吸收与自主创新并举,攻克关键核心零部件技术,形成核心零部件研发制造服务生产体系;以蓄电池、燃料电池、混合动力为主要研发应用方向,攻克动力总成系统等核心技术,推进节能与新能源汽车产业发展。
汽车产业配套。依托法士特、德仕、万方、三星等零部件配套企业,重点促进中轻卡等领域率先形成核心部件配套能力。加快培育零部件企业,鼓励支持法士特传动、三星动力等零部件企业加快改造升级、发展高端产品,拓展应用范围和全国配套规模。积极推进比亚迪电池、电机、电控配套本地化。支持配套企业组建汽车配套产业创新联盟,扩大汽车配套企业生产规模,增强产业链关联度,大力支持西安汽车零部件产业园和汽车后市场服务的发展,使整车产品的本地配套率力争达到40%以上。

2.航空航天产业
以研发制造民用飞机、卫星、火箭等航空航天装备为方向,以创建国家军民融合标准化试点城市为目标,构建以航空航天基地、经开区、西咸新区、富阎园区为承载的“三区二基地”航空航天产业发展中心,培育千亿级航空航天产业集群,推进航空航天制造与服务一体化发展,大力支持航空航天制造企业开拓国外市场,以传统国际贸易项目为基础,打造国际化平台,把西安建设成有国际影响力的国家航空航天装备制造基地。到2021年,产值力争1500亿元。
航空整机。以一飞院、西飞、西航、庆安等骨干航空企业为主体,以大中型、支线、通用飞机项目、阎良国际航空城建设项目为抓手,加快推进新舟700飞机、小鹰700通用飞机整机研发制造,加快国外知名公务机、直升机整机引进,做好C919大型客机、ARJ21支线客机研发及配套研制工作。
航空零部件。积极培育壮大西航莱特、赛威短舱、西罗涡轮等骨干企业,加强对外合作,培育和引进航空发动机及核心零部件、高升力系统及核心零部件、飞机短舱组部件、机载电子设备及维修检测完整产业链,提升生产制造水平和国际合作水平。
航空后市场。开展通用飞机的复装、销售和运营业务,发展飞行训练机、无人机等器材装备,加快民用客机维修服务体系建设,拓展航空作业范围,壮大通航作业规模。推进东航赛峰起落架大修、天宇飞培等项目建设,构建制造、检测、维修、航空服务一体化产业体系,打造具有一定规模和影响力的航空装备制造产业集群。
航天技术。依托航天四院、五院、六院等科研院所,以航天装备研发生产为导向,以重大项目为抓手,加快核心技术攻关,提高自主创新能力,重点攻关北斗核心芯片低功耗和小型化技术、GNSS数据处理、北斗行业应用集成系统、北斗位置服务应用等关键技术。
北斗导航。着力推进航天运载动力、卫星测绘、北斗导航、授时通信等航天领域企业自主创新,提升固体、液体火箭发动机研制水平和生产能力,开发各类移动导航终端设备、导航地图、动态交通信息等基础数据产品,推进北斗导航在移动终端位置服务、气象服务、环境监测、应急救援、精确授时等领域应用。

3.电力装备产业
以绿色化、成套化、智能化发展为主攻方向,形成高新区、经开区、西咸新区、航天基地为依托的“三区一基地”电力装备发展中心。围绕产业链、创新链做好招商引资工作,培育千亿级电力装备产业集群,支持电力装备企业从产品制造商转变为制造服务商,成为具备系统解决方案能力的世界级电力装备提供商,努力将我市打造成全国乃至全球一流的电力装备产业研发生产基地。到2021年,产值力争1000亿元。
超(特)高压输变电装备。依托西电,巩固高压、超高压技术优势,加强柔性输电、储能电站等关键技术攻关,发展科技含量足、附加值高、带动性强的高端智能电网装备,将信息技术全面渗透到输变电技术和装备中,推进超(特)高压输变电装备数字化、智能化进程,以超(特)高压输变电成套装备带动产业链聚集发展,持续保持和巩固全国领先地位。支持电力装备龙头企业加快市场拓展和海外销售渠道建设,用足用好国家“一带一路”相关政策,“走出去”参与国际竞争,抢占国外市场。
中低压输配电装备。依托西电、西部电缆、中扬电气、合容电气等龙头企业,以高集成、紧凑型、智能化为主攻方向,重点发展新型电力电子产品、电网控制保护成套设备、铁道电气化设备、综合自动化系统及继电保护装置。大力发展绿色化、智能化中低压输配电装备,实现信息和电力的实时双向传输。提升制造过程智能化水平,降低产品制造成本,提升企业综合竞争力。紧抓国家“新增配网、旧网改造”机遇,促进输配电产业链上、中、下游深度协作,做大我市中低压输配电装备产业。
光伏产业。依托隆基绿能、乐叶光伏、特变电工、普瑞新特等企业,重点发展单晶硅片、光伏逆变器、光伏玻璃等优势产品,推动关键生产工艺与生产过程数字化、智能化进程。进一步提高光伏玻璃和逆变器等配套能力,加大高效单晶电池市场占比。发展智能光伏系统集成和运维业务,推广智能光伏特色应用。开展分布式光伏发电应用示范区建设,合理布局光伏发电站,推进太阳能热发电产业进程,谋划一批典型项目,打造特色光伏小镇。
风电装备。依托捷力金风、盾安电气、国水投西安风电等企业,前瞻布局海上风电设备等新兴领域,重点研发大型风电叶片低成本制备技术、低风速型风电叶片技术、高耐候性风电叶片涂料技术、海上风电场轻型直流输电技术、海上风机用传动装置的表面防腐蚀技术、海上抗台风型风电叶片技术等关键技术,重点发展2.5兆瓦以上永磁直驱和双馈风力发电整机及兆瓦级以上永磁直驱和双馈风力发电机组部件、叶片、轴承、齿轮箱、变流器、偏航系统、液压系统、制动系统和控制(变桨)系统等关键配套件,提高产品可靠性和在特殊、极端气候环境下安全运行的保障能力,并全力做好后市场服务。
核电装备。依托西安核设备等企业,紧跟核电装备“走出去”和核电产业全国布局的步伐,继续扩大稳压器、安注箱、硼注箱、蒸发器支撑、主泵支撑、核级换热器、铀浓缩核真空阀、核岛泵阀、核级锆材以及核燃料生产规模。开发高安全性先进核燃料元件、乏燃料后处理工艺和关键设备以及三废处理装备。

(二)做强优势产业。
1.专用通用装备产业
以绿色环保和智能制造为方向,重点研发智能化专用通用装备,大力发展陕鼓、中大机械、中交筑路等企业,不断带动专用通用装备产业发展壮大。到2021年,产值力争800亿元。
专用装备产业。依托中煤科工西安院、西安光机所、中交筑路、中交天和西安装备等龙头企业,重点发展盾构机、大型铺路装备、矿山装备、燃气轮机、采煤运输、冶炼、连铸、轧制、重型锻/挤压、油气输送等成套专用装备;支持中铁西北高端装备产业园一期项目、西安中大机械集团特种成套高端设备产业化、中煤智能钻探装备及煤层气开发产业基地、陕西宏远精密锻造等重大项目建设。到2021年,产值力争500亿元。

通用装备产业。依托陕鼓、大金庆安、理工机电等企业,重点发展能量转换设备(透平压缩机、鼓风机、通风机、工业能量回收透平、汽轮机、工业锅炉)、压缩机及气流造纸等,积极推广陕鼓从单一产品制造商向能量转换领域系统解决方案商和系统服务商转变,从产品经营向品牌经营、资本运营转变模式。加快远秦智能制造综合产业聚集园等重大项目建设。到2021年,产值力争300亿元。

2.轨道交通装备产业
紧抓国内城市轨道交通快速发展机遇,把握轨道交通装备数字化、智能化、绿色化发展方向,突破车体轻量化技术、储能与节能技术、列车网络控制技术等关键核心技术,做大轨道交通装备产业。到2021年,产值力争200亿元。
着力发展整车。依托西安中车长客、西安车辆厂等龙头企业,着力推进城轨、城际车辆整车新造、检修、运维及出口和动车组检修、运维产业发展,大力发展铁路货车,铁路、汽车、航天特种等罐车及罐式集装箱制造。
攻克核心技术。依托日立永济、中车永电电气等龙头企业,重点研发牵引变流器、列车网络控制系统、高速列车车头体、电子电路器件等关键零部件产品,创新研发运行控制、综合调度指挥、智能电源及操控、交通通信电源等一系列新型高速列车核心技术装备。
完善配套体系。围绕机车整车制造,完善产业配套体系,形成产业聚集发展态势,扩大产业规模。重点培育发展一批空调、车钩、车门、车内电器、内饰、车窗、座椅、风挡、PIS系统、转向架等配套零部件制造企业,形成年配套300—500辆城轨客车生产能力,打造中西部轨道交通装备制造基地和关键零部件生产基地。

3.金属制品产业
坚持自主研发和引进消化再吸收,以提高技术含量和产品附加值为突破,依托中国重型院、西安宝钢、北京维冠机电等企业,重点发展工业铝型材挤压装备、高精度带材轧制成套装备、金属挤压与锻造装备等金属制品装备。大力支持仕卓金属、西安铁均钢构、五洲金属、世腾金属、科阳金属等企业,发展轻重钢结构、框架结构、箱型结构、网架结构、控制台、机柜、护栏网、隔离网、防护网、户外围栏等多种类、多异形、高质量金属制品制造。加快博赛旋压大型金属旋压制品研发与生产、西安福莱特金属科技等重大项目建设。到2021年,产值力争300亿元。

4.仪器仪表产业
围绕市场需求,大力塑造自主品牌,提高品牌市场竞争力,以品牌效应带动产业整体发展。依托西仪、东仪精密测量、天衡计量仪表、天虹仪表、旌旗电子、盛赛尔电子、银河电力、威盛电子等骨干企业,重点发展基于自动控制为目标的自控制系统及智能仪器仪表,面向物联网、流程工业、离散工业的智能传感器(光电传感器等),适应物联网、智能电网、智慧水务、智慧燃气、智慧热力发展的需要智能仪表(IC卡预付费电度表等),电子电工检测仪器、自动化仪表与装置、仪表控制系统、三维摄影测量系统、DY系列光笔测量仪、全电子式电度表系列产品等。不断研发制造智能仪器仪表产品,推进产业结构升级,做大仪器仪表制造业。到2021年,产值力争200亿元。

(三)培育新兴产业。
1.机器人与高档数控机床产业
以机器人整机制造、关键核心零部件制造和系统集成、高档数控机床关键技术研发为核心,提高产品质量,扩大产业规模。充分发挥机器人与高档数控机床的优势,构建本体、核心功能部件、控制系统、系统集成等全产业链协同推进模式,到2021年,产值力争500亿元。
坚持自主创新攻克核心技术。鼓励西安交大、西工大、微电机研究所、航天十六所等大专院校及科研院所、龙头企业、用户企业开展联合技术攻关,突破机器人高性能控制器、高集成一体化关节、伺服电机、传感器和末端执行器,攻克数控机床数控系统、进给伺服装置、主轴伺服装置、导轨、丝杆、主轴、转塔、刀库等核心技术和核心部件。
加快推动各领域机器人应用。聚焦智能生产,重点研制发展弧焊、装配、全自主编程、人机协作等工业机器人。立足公共安全、重大科学研究等领域实际需求,大力研制发展搜排爆、巡检、管道、消防救援等特种机器人。围绕医疗康复、智能家居、商业旅游等市场,加快研制发展服务机器人。全面展开机器人在制造、安全、生活、公共服务等方面示范应用。
做好机器人工业园区建设。以建设好机器人工业园区为目标,瞄准国内外机器人领军企业开展精准招商。针对重大投资和引进项目,在企业用地、税收等方面实施优惠政策。充分发挥地方政府、工业园区、企业等各自优势,汇聚产业资源,建立健全机器人研发、制造、营销、服务产业链。
打造数控机床产业体系。依托西安交大、西工大、北村精密、普利森等院校和企业,全力提升高档数控机床关键零部件加工技术、整机装配技术,重点发展数控车床、小型精密数控机床,着力打造整机产品结构合理、核心功能部件及工具自主配套能力强的产业体系。

2.节能环保装备产业
加快节能环保技术和信息技术的集成创新,加强智能化节能环保装备研发,推广绿色工艺技术应用,提高能源资源利用效率,全面提升节能环保装备产业供给能力和水平。支持节能环保装备成套化、高端化、特色化发展,加快培育节能环保产业。到2021年,产值力争100亿元。
节能装备。依托中节能环保、陕鼓、泰富西玛、交大思源、陕建金牛等企业,加快节能装备技术升级,提升节能装备产业化水平。积极推进中节能节能环保装备示范区等重大项目建设,重点发展能源回收装备、可再生能源装备、高效节能电机、低温余热发电设备、高参数中小汽轮机、污泥燃烧锅炉技术及装备、大型硫化床等高效节能装备。
环保装备。依托西矿环保、华江环保、富康净化、陕西兰环、西安墙材院、陕西中辉、科讯机械等企业,在大气污染治理方面,重点发展脱硫尾气净化器、除尘器、锅炉等大气治理装备。在水污染治理方面,重点发展2万吨以上城市污水处理技术和成套设备、垃圾渗滤液处理新技术与新装备、中水处理及回收利用成套装备、污泥矿渣处理等环保装备,鼓励发展固体废弃物处理装备及资源综合利用装备、环境监测专用仪器仪表。支持西安启源机电高端节能环保装备制造基地、陕建金牛环保新能源装备产业化绿化工程等项目建设,加速环保装备发展。

3.增材制造(3D打印)产业
不断突破增材制造核心技术,建立增材制造标准体系,推进增材制造产业化发展,着力建设全国领先、世界一流的增材制造产业示范中心和基地。到2021年,产值力争100亿元。
强化技术研发。依托西安交大、西工大、西北有色研究院等大专院校及科研院所,开展增材制造基础研究、工程化研究和应用技术研究。推广使用激光、电子束、离子束及其他能源驱动的主流增材制造工艺装备。研制高功率光纤激光器、扫描振镜、动态聚焦镜及高性能电子枪等配套核心器件和嵌入式软件系统,提升软硬件协同创新能力。
加快装备产业化。支持铂力特、西安赛隆、陕西恒通等企业,重点发展大尺寸3D打印设备、金属电弧喷涂快速模具制造设备、激光选区熔化设备、激光立体成形与修复设备、粉床电子束选区熔化成形设备等增材制造装备研制,提高增材制造装备精度、可靠性和效率,提升工况温度和工艺稳定性、易用性,强化增材制造装备关键零部件的研制与生产,促进产业协同配套。
开展集成服务。建设以产品及技术收益权为主的增材制造产业孵化基地,成立航空、航天、汽车三个领域的增材制造应用技术研究中心,促进增材制造技术与应用领域深度融合。鼓励企业开发增材制造相关的数字模型、专用工艺软件及控制软件等工艺包,提供建模、设计、仿真等支撑性软件工具及技术服务。积极开展第三方检测、试验、认证服务业务,促进增材制造设备及产品质量的全面提升。

四、产业布局
紧跟“大西安”建设步伐,坚持“一体化布局,差异化发展”的思路,以西咸新区、高新区、经开区、航空和航天基地等为依托,大力推进以产业和产业链为导向的工业园区发展,形成“两带”齐头并进发展的产业布局。
创建战略性新兴产业带。以高新区为引领,以高新区高新技术产业组团、航天基地航天产业组团、沣东新城统筹科技资源产业组团、沣西新城丝路科技创新谷、大学城、科研院所、西安汽车零部件产业园、西部智能装备产业园为依托,创建西安战略性新兴产业带,打造新兴产业增长极。其中:高新区以比亚迪、法士特、西电、铂力特、北村精密等企业为依托,发展节能与新能源汽车、电力装备、增材制造等高端装备制造产业。航天基地以航天四院、六院等企业为依托,全力发展以卫星及卫星应用为主的民用航天产业。西咸新区以赛峰起落架大修、西工大翱翔镇、西电智能装备产业园及西部创新港为依托,集聚科技产业资源,重点发展临空服务配套、电力装备等产业,着力打造先进制造、电子信息等为重点的现代制造产业集群。
创建先进装备制造业产业带。以经开区为引领,以经开区先进制造业组团、高陵装备制造业组团、阎良航空工业组团、秦汉新城周陵新兴产业园、临潼现代工业组团、富阎产业合作园区为依托,创建西安先进装备制造业产业带,打造装备制造增长极。其中:经开区以陕汽、康明斯、汉德车桥、西安中车、中集专用车、万方、埃贝赫、中钢西重、中交西筑、陕煤重工、长庆机械总厂、鑫隆石油、金风科技、盾安电气等企业为依托,大力发展重型汽车、通用专用装备及电力装备。航空基地以西飞、一飞院、试飞院、强度所、三角防务等企业及科研院所为依托,大力发展航空制造及航空服务产业。秦汉新城以宝能新能源汽车、宝能汽车创新研究院为依托,大力发展整车制造、汽车研发、核心零部件关联的汽车全产业链。富阎产业合作园区以航空产业、汽车零部件配套、新材料、先进制造业为主导。与航空工业组团、高陵装备制造业组团、临潼现代工业组团发挥“一聚集区三组团”式的渭北工业区发展新引擎带动效应,承载轨道交通、通用专用装备、智能仪器仪表及通用零部件配套等装备制造业。

五、政策措施
(一)加强组织推动,做好顶层设计。
在市加快工业发展领导小组的统一领导下,各成员单位各负其职,市工信局充分发挥统筹协调作用,建立“政府、企业、第三方服务机构”高效协同的装备制造业创新发展机制。研究制定装备制造产业相关政策措施,谋划一批重大项目。依托西安交大、高研院等第三方服务机构,对装备制造业发展进行跟踪和研究,把握装备制造技术路线和方向,做好装备制造业发展顶层设计,打造装备制造产业发展新生态。
(二)强化财税支持,创新金融模式。
加快落实国家对制造业税收优惠政策,引导企业积极申报国家重大技术装备专项、首台套风险补偿等资金。发挥市工业发展专项资金的引导带动作用,加大财政资金投入力度,重点支持项目建设,“两带多中心”的产业布局。联合国家制造业转型升级基金、金融机构、社会资本等,在工业发展基金群下,积极设立总规模不低于40亿元的若干产业子基金,有效吸引社会资本投资装备制造业经济发展。支持符合条件的企业上市融资和发行债券,优化布局装备制造业交易场所,鼓励保险公司探索创新装备制造业保险产品。
(三)突出产业培育,加大招商引资力度。
围绕汽车、航空航天、电力装备千亿产业集群培育,紧盯“五资”抓招商。通过“西商大会”、“丝博会”等招商平台,加强与装备制造业国际、国内先进企业联系对接,积极宣传我市投资环境、优惠政策,开展资源招商、产业链招商、以商招商、精准招商。不断拓展空间领域,有计划、有针对性地开展组团招商活动,积极招引科技含量高、装备制造业短板领域的企业及项目落地,实现招商引资工作迈上新台阶。
(四)创新育才引才方式,健全人才培养体系。
充分利用我市高校资源聚集、职业技术院校门类齐全优势,以装备制造业重点产业为主,研究开设专业课程,培养实用型高技能人才。开展装备制造企业家及经营管理层培训,培养大量面向应用需求的管理和技术人才,高效指导企业开展工作。通过实施重大装备升级改造、攻克核心技术等项目,培养一批熟悉装备制造技术、信息技术、系统集成技术、实战能力强的复合型人才。组建专家智库,引进一批具有国际领先水平的装备制造专家和行业学术带头人,在项目资金和生活保障方面给予支持。
(五)完善行业组织建设,发挥纽带桥梁作用。
坚持政府引导,龙头企业主导,鼓励企业分行业建立产业联盟,整合全市资源,搭建合作平台,形成产业聚焦,加强协同管理,提升产业整体创新、深度融合,攻克关键技术,突出科技成果转化,形成产业化。依托西安制造强市战略咨询委员会,指导产业联盟开展重点问题研究及技术帮助,组织合作交流、技术研讨、协作配套等相关活动。鼓励企业“走出去”展览展示、洽谈合作,加强行业诚信自律,促进产业健康可持续发展。
(六)加大宣传力度,营造良好环境。
围绕装备制造业重点发展领域,谋划举办相关专业论坛、专业会展等,充分运用产业发展研究机构、行业协会、学会、产业联盟等第三方机构的组织协调作用,多渠道、多层次地开展技术、标准、产品、人才、资本等方面的交流与合作,推动装备制造业发展。加大知识产权保护力度,形成良好的创新氛围。支持陕西日报、陕西传媒、高端装备与智能制造公众号等媒体开展装备制造专题报道,大力宣传装备制造业发展典型案例,营造良好的产业发展氛围。
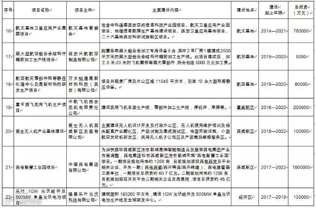
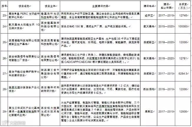
附表:西安市装备制造业重点项目






(来源:西安市政府网站)
免责声明:所载内容来源为互联网、微信公众号等公开渠道,我们对文中观点保持中立,仅供参考,交流之目的。转载的稿件版权归原作者和机构所有,如有侵权,请联系我们删除。
西安产业投资基金管理有限公司
电话:029—87306487
传真:029—87306485
邮编:710075
邮箱:XianFund@126.com
地址:西安市高新区科技五路8号数字大厦二层

