
私募股权投资(简称PE)是指投资于非上市股权,或者上市公司非公开交易股权的一种投资方式。
本文将用4个数字与大家一起解密PE私募的投资逻辑。
数字一
投资从本质上来说就是投资未来,只有项目具备良好的持续成长性,投资才能成功。虽然企业的投资标准包含很多内容,但成长性始终是核心。
对被投企业而言,创新是本质,成长是结果。考察其成长性,关键在于寻找其持续增长的核心能力。企业的核心能力可以表现在品牌、技术、管理、文化等很多方面,从企业类型上来细分,不同的企业所关注的创新及成长关键点不同,对于技术型企业,是否拥有持续的技术创新能力、研发人员和技术创新体系,是判断其成长性的关键。
对于运营型企业,是否拥有一支完整的、执行力高的团队是关键。而无论哪种因素是关键,企业成长最终都会表现在财务等指标上,因此,千万不要被项目企业所谓的专利技术优势、名目繁多的奖状、资产规模及政府的重视程度等光环所迷惑,而最终要在核心能力和财务指标上找到成长的依据,以提升项目判断的可靠性。
企业成长性可以从4个方面衡量,5个关键点综合判断
虽然精确判断创业企业的成长几乎是“不可能的任务”,但如何判断其成长性仍然是有迹可循的。
首先,投资就是投资企业的未来,成长性衡量的是企业在未来可能具有的增长潜力。同传统企业一样,对创业企业成长性的判断主要从增长速度、增长质量、增长的内部驱动因素和外部环境等四个方面进行衡量。
其次,判断企业成长性有许多模型,涉及到多个维度,确实比较复杂。对于普通投资者来说,针对创业企业,不妨先特别关注如下五个具有创业企业“特色”的关键点,以综合判断,相互佐证。
其一是看企业“离天花板的距离”。中小企业主营业务往往集中于某个细分行业,投资者可以先看看这个细分行业的市场规模、行业竞争情况。企业的发展空间即市场容量,也就是该企业成长潜力的理论最大值。此外,国家产业政策也决定着企业发展的天花板高度。
其二是看企业的“人的因素”,包括企业家和核心人员。企业的创始人或带头人的管理能力,其是否具备企业家精神,以及技术性人力资源和核心创业团队人员的稳定,对企业持续成长至关重要。
其三是看企业“技术能力”。技术能力不单单看企业创新投入的能力和研究开发的能力,更重要是技术商品化的能力,也就是生产能力和市场推广能力。
其四是看企业“发展历史”。创新型企业的形态千奇百怪、千姿百态,并且往往缺乏较好的参照,因此对其自身发展历史的解读尤为重要。是否有成熟业务模式、盈利模式?是否对市场变化有良好的应变?是否形成良好的治理结构?是否具有良好的学习能力?这些都是用“历史眼光”看企业时需要特别关注的。
其五是看企业所处“生命周期”。企业的主营产品或服务是否处于更新换代快的行业?是否面临替代性技术和模式的紧迫压力?是新兴产业还是传统行业?传统行业是否有新的增长点?新兴行业是否已经形成足够规模?
数字二
做投资很重要的一点就是要尊重一般事物的发展规律,而非是要寻找特殊性。在投资参考标准上,人与事孰重孰轻的争论一直存在,有些人可能认为人是创造一切事情的起源,任何行业中的企业都有好有坏,因此人是决定企业成败的关键,另外一些人认为行业(事情)天生就有优劣之分,只有选择对了行业(事情)的时候,人的因素才起到区分优劣的作用。
我个人偏向先事后人的逻辑,就如赛马与骑师的关系,如果两个骑师选择的赛马相差悬殊,骑师的技艺就显得不重要了。某些行业天生就能获得高利润,企业天生就比其他行业内的企业优秀,有如某些人天生比一般人要聪明,基因非常重要。因此,我认为企业的结构性竞争优势比高人一筹的经营决策更为重要。
数字三
投资过程中,也需要思考与探索一些方法论的东西,在此给大家分享自己常用的三种方法。
1、辩证法
哲学上很重要的一个基础的就是唯物主义辩证法,其中辩证法有三个基本规律。
一是对立统一性,任何事物都有两面性,即具有正面与反面性,都是矛盾的统一体,事物是在内外因作用下发展的,内因是事物变化的根据,外因是事物变化的条件,在投资企业过程中,需要聚焦于企业发展核心驱动力,即内因,外因是推动推动企业发展与阻碍的外在条件,如政策鼓励等推动企业快速发展等,但这些外在条件无法形成企业自身可持续的核心优势,必须要透过这些外在因素去看待企业,比如行业受外在激励或周期性上升通道中,我们投资这个行业企业,必须剔除外在因素给企业带来的增长,把握企业内在核心资源给企业带来的增长才有参考价值。
二是质量互变,量变是质变的必要准备,质变是量变的必然结果,量变和质变是相互依存,相互渗透、相互贯通的。其中度在量变与质变过程中尤其重要,投资一样需要拿捏好度,要辩证的去看某些行业的冷与热,投资时点的把握,企业不同成长阶段的价值评估与投资谈判,时机与度的把握尤其关键。
三是否定之否定,事物的发展是经过肯定-否定-否定之否定的三个阶段,形成一个周期,否定之否定表明事物的发展是前进性和曲折性的统一。行业、企业发展都是具有阶段性的,明确其发展前景,小的曲折是必经过程。在投资决策的过程也是动态和规律的,也需要经历肯定-否定-否定之否定一个循环过程,多次的论证与考察是成功投资的必要保证。
2、比较法
比较法是了解企业优劣势的最直接的方法。通过同行业或相似的企业进行对比分析,能够清晰和客观的了解投资标的在行业内所处的地位及企业自身的优劣势,例如通过多家公司的毛利水平和净利润水平进行对比分析,可以初步判断我们拟投企业在行业的话语权及经营管理水平的高低。实践中,获取真实有效的企业信息是比较法的关键,一般通过与同行业的上市公司进行对比。一般对比分析主要从发展历程、业务与产品、商业模式、技术和客户、财务指标等几个方面进行,如下图所示。
企业比较法考察因素图
通过如下华谊兄弟和华策影视两家影视企业对比分析举例
华策影视与华谊兄弟投拍剧业务比较分析
通过以上对比可以看出,华策影视和华谊兄弟在投拍剧业务方面分别采用“项目组”制和“工作室”制,这一区别决定了二者在电视剧业务上“快”和“稳”的不同特性,同时也导致了两家机构在发展战略及财务指标(毛利率等)方面的差异。如果延伸一下,在对国内有影响力的影视剧企业进行多方对比,可以大致得出国内电视剧行业经营模式大致有三类:
一是制片人统筹模式,华录百纳为代表。
二是投资方统筹模式,以华策影视为代表。
三是工作室总体管理模式,以华谊兄弟为代表。
总之,通过对同行业内或相关企业进行对比分析,能更清楚知道这个行业内企业大都是什么样的经营路子,对理解拟投企业优劣势及未来成长性有非常大的益处。
3、加减法
顾名思义,所谓的加减法,就是有加有减。影响投资的决策因素有很多,根据实际操作中大致判断,每个影响因素设计权重(有利因素为正数,不利因素为负数,不同因素权重不同)进行一定的定量投资决策。此法需要针对不同行业都要有个不同的评判体系。
数字四
1、投资的生态系统
我们都清楚我们人类所在的地球是多种物质和生物相融合的大生态,如近年人类快速扩张与发展,地球的生态环境已经不堪重负,环境的破坏最终会我们自己人类本身造成惩罚与伤害。
同样道理,在投资界也存在投资的生态系统,在这个投资生态系统中,参与方不能过多的去侵害其他方利益,一时的得利或造成整个系统的破坏,最终自己也无法生存。投资的商业生态系统是指通过投资而达成相关利益方可持续、合作共赢的局面,往往只有在多方利益相关者都能获得收益,投资的价值才能够持续,走的更远。总的来说,通过投资不能打破原有的商业生态循环,只有使得原有的生态系统更好的投资才是值得的投资,也是有价值的投资。
就拿我们PE投资商业生态系统来看,近年多家公司IPO申报阶段遭到举报,其中不乏公司内部员工、竞争对手、财经记者等利益相关者,究其相关举报的内容大多为历史沿革(国资流失)、税收方面(偷税)、利润操作、隐瞒行政处罚、环保问题等等。
从以上举报的内容,涉及到多个利益相关者利益,如果不能够处理好相关利益纠葛,对大多方有利的投资是不值得。假如投资的企业存在内部员工利益分配不均、对很多竞争是致命打击、对用户及社会公众效应没有多大改善等情况下,此笔投资存在巨大的潜在风险。稻盛和夫经营哲学中提到,经营企业需要利他理念,为他、为公、也能为自己,企业需要在追求经济利益的同时要践行社会责任。
PE投资的商业生态系统相关参与者示意图
2、周期性投资
我们大家对周期性都不陌生,但能恰到好处的把握周期趋势,进行周期性投资是少之又少。以我来看,周期性投资需要从宏观周期、企业发展周期、企业家经营及生命周期三个方面来进行综合考虑。
一是宏观周期,需要把握政治、经济、产业、资本市场等宏观周期,结合历史,搞清现状,研判趋势,最大可能地把未来发展趋势方向搞对,尽量避免做逆势而为的投资,通过对宏观周期分析,做周期性投资,决定把投资大致投在哪里(哪些行业)、投资规模、投资时间和速度(总时长和投资速度等)。
二是企业发展周期,企业就像行业和产品一样,也有发展周期,有的阶段创造利润,有的则消耗利润。明确判断拟投企业目前处于哪个阶段,对于投资成败至关重要。
三是企业家经营及生命周期,每个企业家因气场、学习能力、性格特点及身体状况不同而都能把企业带到多高多远都是有所不同的,要充分调研与摸清拟投企业家能把企业带到什么高度上,能否符合我们所期望的投资回报。企业家是有生命生理周期的,处于30-50岁是其创业和做事业的最佳年龄段,考察企业家的做事激情、身体健康状况也是投资成败的重要因素。
3、极限与常识
我们在生活中经常会犯低级错误,越浅显的道理越容易被忽视。在投资中,有很多高学历、高智商的投资人沉浸于行业分析、技术先进性分析、商业模式、投资模型估算等中,往往过于臆想按照什么条件下,企业就会怎么样的成长壮大,过于理想化的分析,往往都是忽视了我们老百姓都知道的极限与常识。有的商业计划书或投资分析报告,拟投资企业的一项关键技术研发突破后,或投资的钱到位产能扩大后,会在3-5年会做上火箭,年均200%的增速,而且会持续下去,首先我们就要问自己真的有这样的好事吗?行业的企业内有先例吗?我们拟投的企业会成为特例吗?问一问对投资不了的外行人,也许对我们的决策能提到意向不到的收获,因为外行人一般会通过他们的常识来判断。
4、经济护城河
对于经济护城河也就是我们说的壁垒,护城河从投资角度是着眼于长期竞争力,而非短期的高成长。但是经济护城概念往往会被我们投资者误判,很多人会认为优质的产品、庞大的市场占有率、卓越的执行力、杰出的管理者等这些都是护城河,但是以上所说的几项是不是短期内很容易被竞争对手学习而被复制抄袭,无法长期保持竞争优势。真正的护城河是更容易产生长期的高资本回报率的壁垒。主要从价格与成本两个层面,五个重要的壁垒。如下图所示。
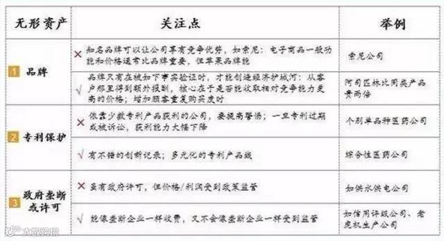
1)无形资产
2)顾客转换成本
在消费领域,转换成本通常都很低,因此很少有这类护城河。对零售/餐饮企业来说,很难建护城河。换家商店或产品很容易;个别像沃尔玛/Home Depot通过规模,Coach通过品牌,建立了转换成本护城河。
转换成本可能难以被观察到,除非因为这需要你对客户的经历有深切的了解。但转换成本可以成为非常有力、持续时间很长的护城河。而且转换成本可能在很多行业/领域里出现。
银行业:银行的帐户转换成本很高,ROE平均为15%;
财务软件:Intuit QuickBooks,竞争产品如微软的Money很难有特别新的功能,而转换成本很高;
关键供应商:成本比例不高但性能关键的供应商:Precision Castparts,飞机引擎和发电机中用的超强金属部件;
试验设备:Waters Corporation,新设备/技术人员成本高,从易耗产品中赚钱,资本回报率超过30%。
3)网络效应
网络效应定义:产品价值因用户数量增加而加速上涨;用的人越多,越有竞争优势,成为良性循环。“因为别人用,所以我也用”。
网络只限于少数存在;最有价值的网络是用户最多的网络,网络规模与效应非线性。连接数量增幅高于链接点增幅;网络增加,边际收益增加具有网络效应的企业通常在较新的行业里,以信息/知识为基础,而不是有形物为基础。因为有形物是“独占性”商品,一人用了别人就不能用了。而信息/知识是非独占性,可以无限人分享;
信用卡:一定的网络效应,持卡人越多,接受的商户越多;商户越多,持卡人越多
微软:强有力的网络效应,你不会用Windows产品就无法在今天的商业社会里生存eBay占有美国网上拍卖85%的份额。但它在中国的经历也显示,在快速发展/客户喜好不明确的市场,网络效应可能受威胁
交易所:期货交易所的网络效应最强,因为它所交易的合约有独特性。股票交易所的网络效应相对较弱,因为股票可以在不同的交易系统里进行交易。因此,网络效应在“封闭式”网络里最明显
第三方物流:网络效应强大。连接用户和运输公司。使用者越多,效率越高
4)成本优势
成本优势的主要来源于如上三个方面
5 ) 规模成本优势
相对规模优势比规模的绝对值重要得多。(波音和空客)
固定成本相对于变动成本比例越高,产业集中度也通常越高;(律师事务所、房产中介;汽车厂商,晶片厂商)
配送网络规模:卡车每多送一件物品,额外增加利润却很高;配送网络越大越密集,表示即使定价压的比竞争对手低,也享有较高的利润;UPS的ROIC高于Fedex,因宅配包裹比重高而隔夜信件比重低;半满的卡车成本低于半满的货机成本;医疗废弃物回收:庞大的回收站较第二名大15倍。
制造规模:游戏生产(ElectronicArts):每游戏的发行成本高且基本固定;较大的销量可分摊游戏开发成本;付费电视BskyB:有实力为内容支付更高的价格,较多客户来分摊成本;可购买更多的联赛转播权。
利基市场规模:利基市场指小市场中的垄断者:市场小到只能容纳一家公司。大公司不屑于进入。Graco:高端商用泵。1、市场容量不大;2、研发投入比例高;3、产品对最终用户的产品效果来说明显;4、成本比例不高(用于喷涂);Blackboard:大学用的学习软件,市场较小,需投入大量资源了解客户。
巴菲特大手笔投资可口可乐公司,重要的原因就是可口可乐公司具有坚固而宽阔、竞争对手难以跨越的“护城河”。可口可乐通过100多年的经营,已经成为可乐饮料品类的代名词,成功地将自己的产品与追求快乐联系起来,形成了竞争对手无法逾越的品牌这一无形资产护城河,也正是通过这一护城河也拥有巴菲特所说的“未利用过的定价权”。
(来源:中国投行俱乐部)
免责声明:所载内容来源为互联网、微信公众号等公开渠道,我们对文中观点保持中立,仅供参考,交流之目的。转载的稿件版权归原作者和机构所有,如有侵权,请联系我们删除。
西安产业投资基金管理有限公司
电话:029—87306487
传真:029—87306485
邮编:710075
邮箱:XianFund@126.com
地址:西安市高新区科技五路8号数字大厦二层















