环保部发布《2016年全国大、中城市固体废物污染环境防治年报年报》,汇总分析了全国246个大中城市发布的固体废物污染防治信息,系统总结了固体废物污染环境防治工作情况,并选择部分具有代表性的省份介绍他们的工作经验。
来源:环保部网站
环境保护部今日发布《2016年全国大、中城市固体废物污染环境防治年报年报》(以下简称《年报》),从全国大中城市固体废物信息发布情况、全国固体废物污染防治工作进展情况、全国固体废物污染防治能力建设情况以及地方固体废物污染防治工作实践4个方面,系统介绍了2015年我国固体废物污染防治工作的相关情况。
2016年,全国共有246个大、中城市向社会发布了2015年固体废物污染环境防治信息。其中,应开展信息发布工作的47个环境保护重点城市和56个环境保护模范城市均已按照规定发布信息,另外还有143个城市自愿开展了信息发布工作(详见附表一)。经统计,此次发布信息的大、中城市一般工业固体废物产生量为19.1亿吨,工业危险废物产生量为2801.8万吨,医疗废物产生量约为68.9万吨,生活垃圾产生量约为18564.0万吨。
2015年,246个大、中城市生活垃圾产生量18564.0万吨,处置量18069.5万吨,处置率达97.3%。各省(区、市)发布的大、中城市生活垃圾产生情况见下图。

246个大、中城市中,城市生活垃圾产生量居前10位的城市见下表。城市生活垃圾产生量最大的是北京市,产生量为790.3万吨,其次是上海、重庆、深圳和成都,产生量分别为789.9万吨、626.0万吨、574.8万吨和467.5万吨。前10位城市产生的城市生活垃圾总量为5078.6万吨,占全部信息发布城市产生总量的27.4%。

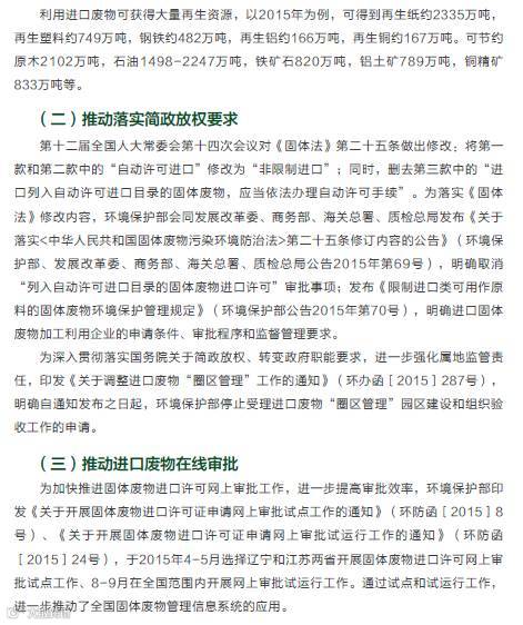
2015年,在危险废物污染防治工作方面,全国各省(区、市)颁发的危险废物经营许可证共2034份,经营单位核准利用处置规模已达到5263万吨/年,实际经营规模为1536万吨;持续深入开展危险废物规范化管理督查考核工作,各环境保护督查中心共抽查1509家企业,整体抽查合格率为79.0%,比2014年提高4.1个百分点。在电子废物污染防治方面,全国共有29个省(区、市)的109家废弃电器电子产品拆解处理企业纳入废弃电器电子产品处理基金补贴企业名单,废弃电器电子产品年处理总能力为1.4亿台,实际拆解处理总量达7625.4万台,同比增长8.2%。在可用作原料的废物进口方面,2015年进口废物4698万吨,同比减少约5.3%;从事进口废物加工利用企业2142 家,同比减少约7.6%。
《年报》还介绍了我国现行固体废物污染防治主要政策法规、固体废物管理机构能力建设情况、固体废物管理技术培训情况以及固体废物污染防治相关科研成果。并选择4个代表性省份,介绍了他们在解决固体废物管理重点、难点问题方面的经验和做法。
附:文件全文






















































