搜索
首页
大数快讯
大数活动
服务超市
文章专题
出海平台
流量密码
出海蓝图
产业赛道
物流仓储
跨境支付
选品策略
实操手册
报告
跨企查
百科
导航
知识体系
工具箱
更多
找货源
跨境招聘
DeepSeek
首页
>
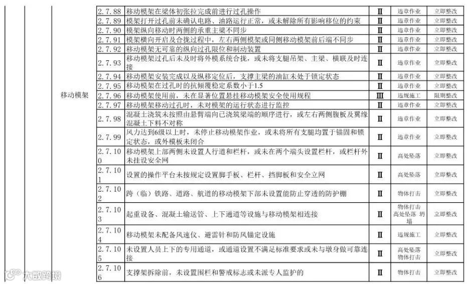
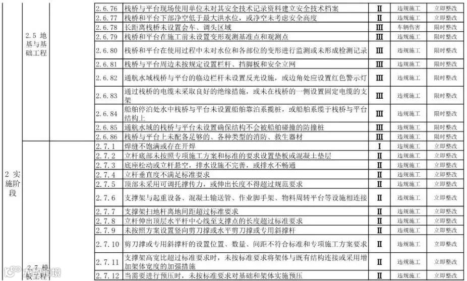
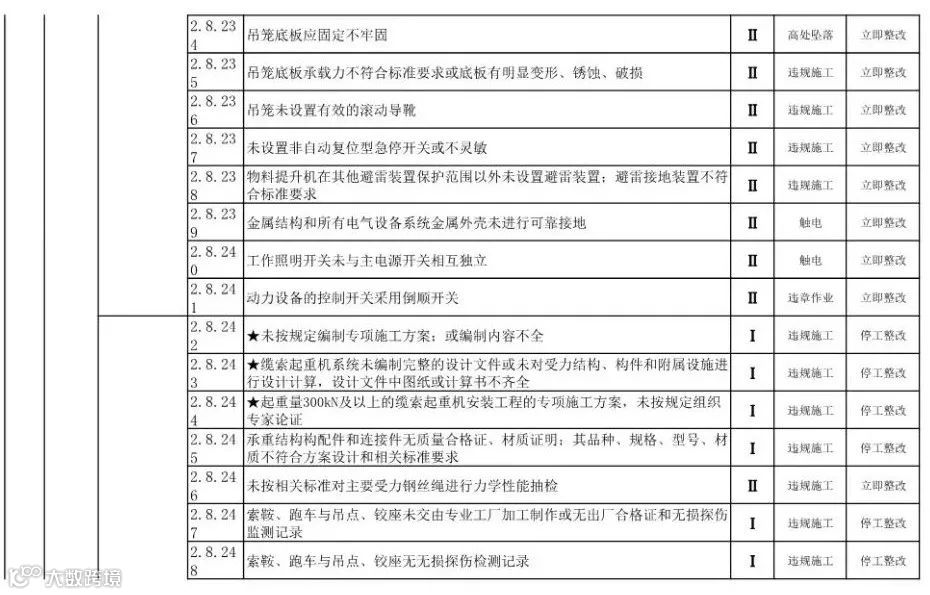
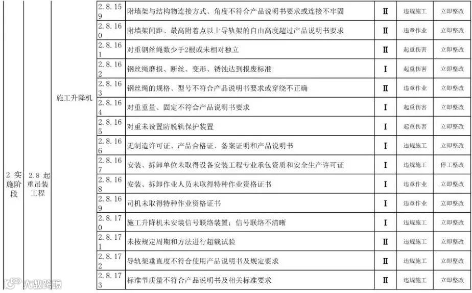
《施工项目现场安全风险清单》 | 500项
>
0
0
《施工项目现场安全风险清单》 | 500项
铯镨工业互联网平台
2020-02-10
2
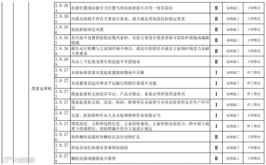
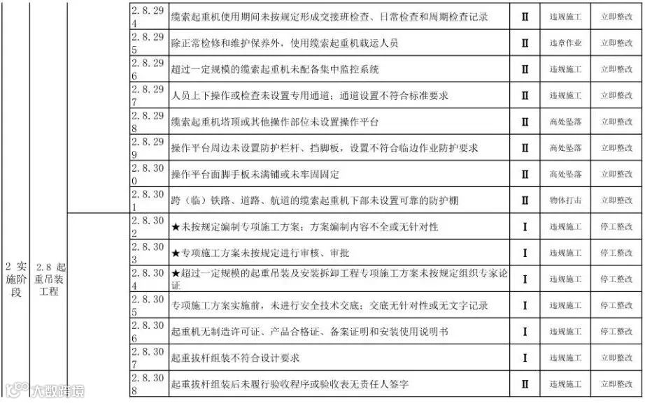
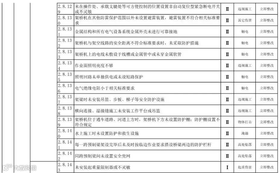
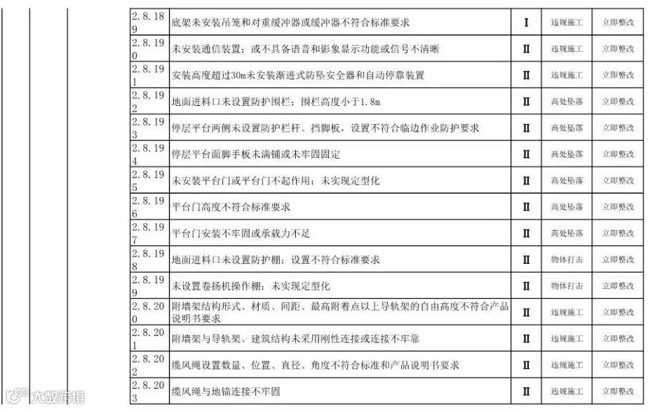
建筑施工安全生产风险清单 | 500项
(点击查看大图)
附:员工入场安全教育视频 |十分钟
你花了
分
秒
来阅读
点个“好看”再走吧!☟
【声明】内容源于网络
0
0
铯镨工业互联网平台
铯镨工业互联网建筑产业平台官方公众号
内容
1003
粉丝
0
关注
在线咨询
铯镨工业互联网平台
铯镨工业互联网建筑产业平台官方公众号
总阅读
489
粉丝
0
内容
1.0k
在线咨询
关注