大数跨境
0
0

法信智推重磅升级!类案通过这些方式推得更全更准

法信智推重磅升级!类案通过这些方式推得更全更准 中国司法大数据研究院
2022-08-19
0



对不起我们来(an)晚(pai)了


升级可能会迟到

但不会缺席!


一站式推送更多

想看的都有





1

新增司法解释栏目

适用民法典版块增加司法解释栏目,方便用户了解新发布的民事相关的司法解释。


2

优化权威案例推送

在原有八大权威案例基础上,增加人民法院出版社出版案例、其他案例,进一步扩充权威案例资源。在保持优先推送权威案例的基础上,对权威案例推送无结果的,自动切换到推送裁判文书。




3

本省优先推送

满足用户对优先查看本省案例的需求,自动按照用户所在省份进行推送结果排序。


4

案由智能匹配

案由支持智能匹配识别,满足不同业务系统对案由传输的格式差异,优化文书推送条件。


5

更明确展示类案间

案情相似程度

优化案件标签展示与排序,自动计算推送出的类案与在办案件之间的案情特征、争议焦点相似数量、偏离情况,方便用户对类案相似程度一目了然。






检索又出新花样

想搜的能实现




1

裁判文书快速筛选项

审委会讨论、法官会议讨论、合议庭讨论

推送结果增加了快速筛选项,对裁判文书内容中提到“审委会讨论、法官会议讨论、合议庭讨论”的文书单独进行标签化提取,对裁判结果为“发回重审、改判”单独作为筛选项,方便用户在参考时关注到会议讨论的、案情复杂文书。


2

关键词“与或非”检索

据说简单的关键词检索已经不能满足这届法律人了!来试试多个关键词“与或非”检索,比如搜索相似词的文书同时输入“延迟交房|迟延交房|逾期交房”,检索更高效。

鼠标移到检索框右侧的提示图标上,可查看检索语法示例。


3

关键词同句检索

同样检索两个词,是否出现在同一句话里意思大不同。比如想在侵权责任纠纷中找出“受害人”而非“侵权人”的过错,可以输入“受害人 过错”,选择同句检索,让类案结果更加准确。


4

检索结果词频统计与命中显示

检索关键词时,会显示关键词在文中出现的总次数以及所在句子,方便了解检索结果的相关性。支持检索单一关键词和多个关键词。



5

分类搜索联想

检索框输入关键词,系统在搜索联想的基础上,还按照案由、案情特征、争议焦点和近义词进行了分组展示,展示的联想内容更加丰富。


6

近义词联想

新增近义词联想,检索时可以尝试再搜索其他近义词。


7

分段检索组合

支持对裁判文书、权威案例指定段落检索,并能添加不同段落间“或者/并且”的关系,让检索更加灵活。


8

法条检索组合

支持对法条的联想检索,具体到“条”,并能添加不同“或者/并且”的关系,让检索更加丰富。


9

审理法院、法院层级、文书类型、审理程序等维度支持多选



了解

  更多?

帮助!

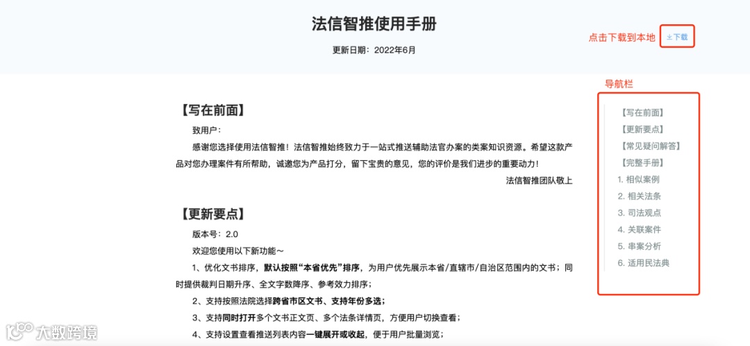
解锁更多功能,点击法信智推右上角的帮助按钮,即可查看操作手册,点击右侧导航栏可查看快问快答式与完整版操作指引,也支持下载保存帮助手册。升级内容早知道,再也不用求助别人啦~




为我打分

欢迎评(tu)价(cao)!

动动手指,留下您的宝贵意见,我们努力做到更好~


产品介绍

法信智推产品介绍

法信智推,是一款集成型审判辅助业务系统,该系统依托三大权威数据,与电子卷宗系统深度融合、无缝对接,通过自动提取并深度挖掘卷宗中案情的摘要及基本事实依据,将海量法律知识、案例资源、当事人信息通过一站式主动推送方式提供给全省法官使用。


在个案办理、网上阅卷、文书编写等业务场景,可为全省法院法官提供相似案例推送、相关法条推送、司法观点推送、关联案件、串案分析、检索报告自动生成、适用民法典等功能,促进案卷智能化应用,为统一法律适用标准提供信息化保障和技术支撑。





商务合作咨询

党冠雄  18610464977



【声明】内容源于网络
0
0
中国司法大数据研究院
中国司法大数据研究院有限公司是由最高人民法院和中国电子科技集团公司等单位于2016年11月共同筹建成立,是最高人民法院信息化顶层设计与集成总体单位,旨在打造智慧司法引领型平台企业,提供国内领先、国际一流的司法信息服务。
内容 511
粉丝 0
中国司法大数据研究院 中国司法大数据研究院有限公司是由最高人民法院和中国电子科技集团公司等单位于2016年11月共同筹建成立,是最高人民法院信息化顶层设计与集成总体单位,旨在打造智慧司法引领型平台企业,提供国内领先、国际一流的司法信息服务。
总阅读2
粉丝0
内容511