大数跨境
0
0

Revit从底图处理到出图教程,适合新手入门到出图

Revit从底图处理到出图教程,适合新手入门到出图 铯镨CIIP
2025-09-02
1
在REVIT建筑的全部建模完成和各个机电专业管线排布完毕(没有冲突并且能够施工)后,剩余的工作就是图纸的输出,在输出图纸时,目前采用的是将各个专业机电的模型整合到一个完整的建筑模型中,绑定并解组,然后各个专业负责人轮流对自己专业的图纸进行整理标注,等所有的图纸整理完毕,再统一出图。

该工作模式存在几个问题?

比较大型的项目中,完成后的建筑模型文件会很大,可能达到200M~300M,将机电模型绑定到建筑模型中时候,该文件会变得更大,这对计算机硬件配置是一个很大的挑战,在该整合后的文件中对机电模型进行时,很有可能速度会降低,影响效率,同时也影响心情。况且随着项目进度的进行,随着每层文件的不断导入,这种情况会越来越严重。

当然如果每次出图(比如说按区域出图或者按楼层出图),可以采用一个新的建筑模型文件,这样可以缓解该情况的恶化。

但是这样就照成另外一个问题,那就是出图的模型将被分成好几个,一个项目中的图纸被分在几个单独的模型中,这样在项目完成后,如果需要将所有的东西整合进一个模型文件,因为绑定链接的时候能能绑定模型图元,而图纸是无法绑定的,就是综合模型中不能导入单独模型中的图纸,那么要么该模型中没有图纸,要么就得将所有的图纸重新做一遍,包括标注,视图设置等等。

不仅浪费时间而且这种不能带来任何价值的重复性劳动也是容易让建模人员也反感的。

在模型调整完毕,具备出图条件时需要各个建模人员轮流进行标注,多个人员同时操作一个文件,不仅使工作流程变长而且使出错的概览增大,如果在整合完成之后在进行修改,那将是一件很困难的事情,况且这种情况很有可能发生,因为谁也不能保证做好的东西就是没有错误的。

因此,如果因为避免文件过大而采用独立的模型出图的话,不如出图的时候不将机电模型整合进完成的建筑模型,而是在各自专业独立的文件中出图,因为建模的时候就是采用的机电链接建筑的模式,这样从建模到调正到出图各个专业都是独立的,互不干扰,能降低出错的概览且省却了中间整合的步骤,提高工作效率。

Revit从底图处理到出图

1、CAD底图处理

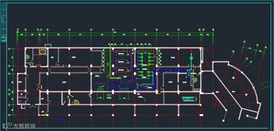
建模的过程其实就是对CAD图纸重新绘制的过程,这个过程中既可以使我们了解到系统种类, 又可以了解到系统走向,对接下来的调模有很大的帮助,是我们在建模过程中很重要的一步。

图片

如上图所示,这是没有经过处理的建筑底图,上面纵横交错, 五彩缤纷,如果以这种样式导入revit,加上后期我们绘制的模型颜色,整个模型会显得特别杂乱无章,影响看图效果。

鉴于此,我们要对原始CAD图纸进行处理,删除一些模型中不需要的文字、标注、标高及杂乱的线条,保留对排布有用的功能房间名称、布局及墙、门、楼梯、电梯、轴网等文字标注,而且最后的图纸颜色统一调整为“251”灰色,这样导入模型后就会重点显示机电管线颜色,又不影响对建筑布局的识别,调整后的图纸如下图所示。

图片

具体操作教程如下:

图片
图片
图片
图片
图片
图片
图片
图片
图片
图片
图片
图片
图片
图片
图片
图片
图片
图片
图片
图片
图片
图片
图片
来源:BIM自习

【声明】内容源于网络
0
0
铯镨CIIP
铯镨工业互联网建筑产业平台官方服务号。
内容 421
粉丝 0
铯镨CIIP 铯镨工业互联网建筑产业平台官方服务号。
总阅读0
粉丝0
内容421