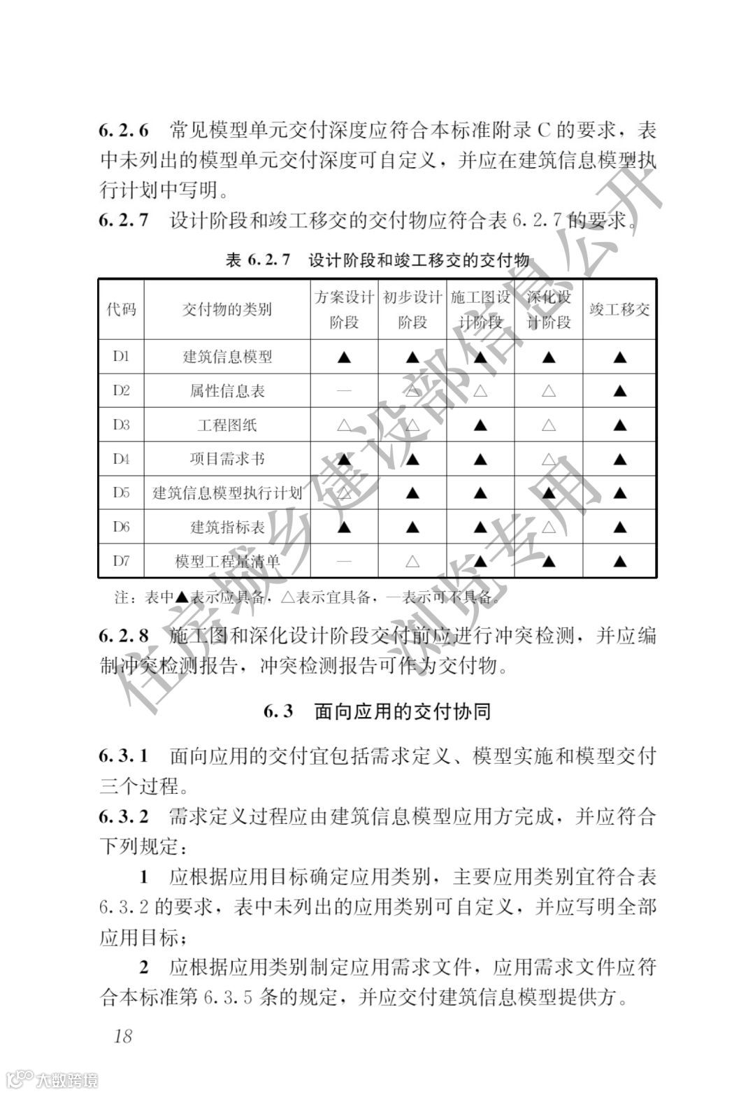
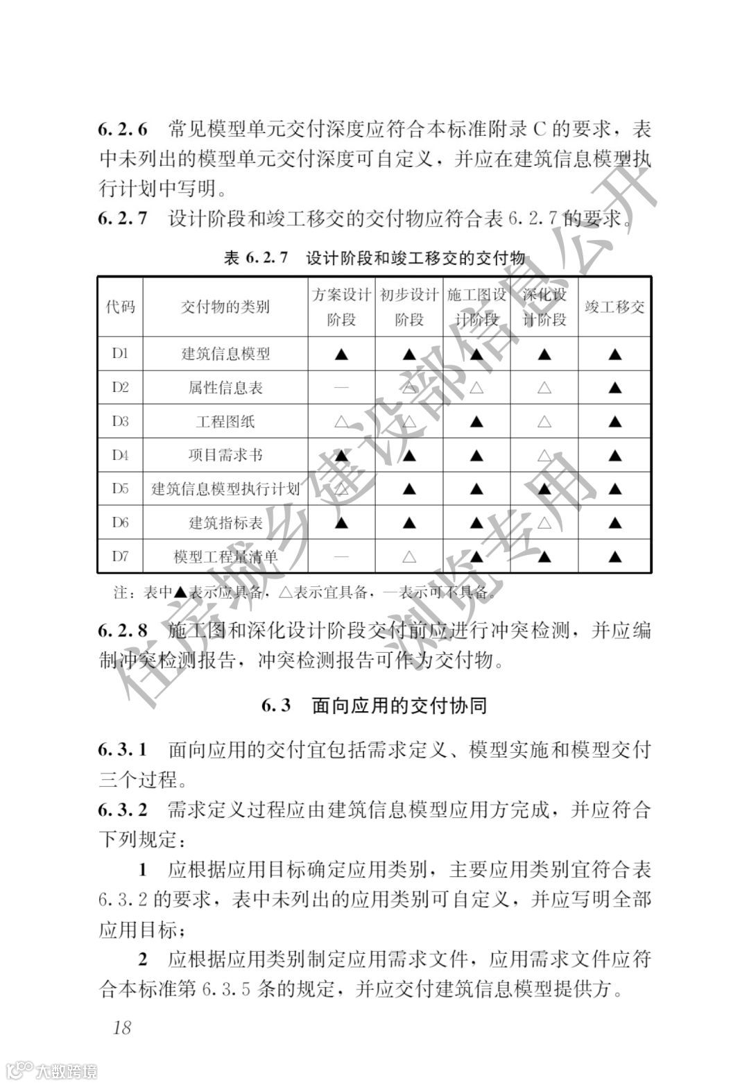
今日,住建部官网发布了“住房和城乡建设部关于发布国家标准《建筑信息模型设计交付标准》的公告”,批准《建筑信息模型设计交付标准》为国家标准,编号为GB/T51301-2018,自2019年6月1日起实施。

































































你花了 分 秒 来阅读
点个“好看”再走吧!☟
铯镨工业互联网平台今日,住建部官网发布了“住房和城乡建设部关于发布国家标准《建筑信息模型设计交付标准》的公告”,批准《建筑信息模型设计交付标准》为国家标准,编号为GB/T51301-2018,自2019年6月1日起实施。

































































你花了 分 秒 来阅读
点个“好看”再走吧!☟