3月1号
已经实施的一部新标准
对住宅设计影响巨大
然而,大家还浑浑噩噩
没有引起足够重视
!!!
这部新标准就是
《电动汽车分散充电设施工程技术标准》

2018年9月住建部已发布《电动汽车分散充电设施工程技术标准》,2019年3月1号正式实施;
搜建筑给大家解读新标准
三大变化,将为住宅地下车库带来致命影响:
1、100%配建成电动汽车停车位;
2、防火单元面积≤1000㎡;
3、充电设备距车位不宜小于0.4m。
1100%配建成电动汽车停车位
3.0.2 分散充电设施的类型和规模宜结合电动汽车的充电需要和停车位分布进行规划,并应符合下列规定:
1 新建住宅配建停车位应100%建设充电设施或预留建设安装条件;
2 大型公共建筑物配建停车场、社会公共停车场建设充电设施或预留建设安装条件的车位比例不应低于10%;
3 既有停车位配建分散充电设施,宜结合电动汽车的充电需求和配电网现状合理规划、分布实施。
搜建筑解读:无论地上还是地下,需全部配置或预留电动停车位!

2防火单元面积≤1000㎡
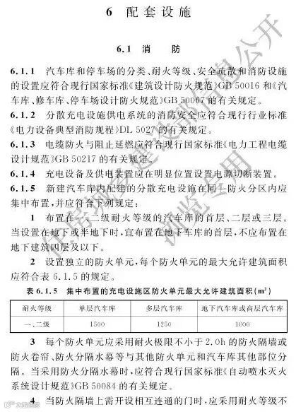
6.1.5 新建汽车库内配建的分散充电设施在同一防火分区内应集中布置,并应符合下列规定:
1布置在一、二级耐火等级的汽车库的首层、二层或三层。当设置在地下或半地下时,宜布置在地下车库的首层,不应布置在地下建筑第四层及以下。
2 设置独立的防火单元,每个防火单元的最大允许建筑面积应符合表6.1.5的规定。
3 每个防火单元应采用耐火极限不小于2.0h的防火隔墙或防火卷帘、防火分隔水幕等与其他防火单元和汽车库其他部位分隔。当采用防火分隔水幕时,应符合现行国家标准《自动喷水灭火系统设计规范》GB50084的有关规定。
4 当防火隔墙上需开设相互连通的门时,应采用耐火等级不低于乙级的防火门。
5 当地下、半地下和高层汽车库内配建分散充电设施时,应设置火灾自动报警系统、排烟设施、自动喷水灭火系统、消防应急照明和疏散指示标志。
搜建筑解读:
① 防火单元≤1000㎡的影响是巨大的。
《汽车库、修车库、停车场设计防火规范》 GB 50067-2014中,汽车库防火分区的最大允许建筑面积(㎡):
当汽车库内设有自动灭火系统时,其防火分区的最大允许建筑面积可按本规范表中的规定增加一倍。(2000平米的防火分区,设自动灭火系统时, 可增至4000平米。)
而新规后,一个将近4000平米的防火分区要划出4个防火单元来,每个防火单元还要加防火隔墙、防火卷帘等,未来势必再没有通透的大地下车库了。
② 正常地下车库2000㎡一个的防烟分区,新规实行后,将会有大量的设备管线穿越防火隔墙。

3充电设备距车位不宜小于0.4m
4.0.2 充电设备的布置应符合下列规定:
1 充电设备应结合停车位合理布局,便于车辆充电;
2 充电设备的布置宜靠近供电电源,以缩短供电线路的路径;
3 采用分体式结构的非车载充电机,其整流柜宜靠近充电桩布置,末端压降应满足充电要求;
4 充电设备与充电车位、建(构)筑物之间的距离应满足安全、操作及检修的要求;充电设备外廊距充电车位边缘的净距不宜小于0.4m。
搜建筑解读:
考虑了充电设备本身的尺寸和充电设施与车位的距离,充电设备与车位不宜小于0.4m的距离直接影响车位及车位排布,挑战了8.1m×8.1m的经典布置方式,常见的8.1m×8.1m车库布局将成为历史。
附全文
《电动汽车分散充电设施工程技术标准》















你花了 分 秒 来阅读
点个“好看”再走吧!☟

