
山东、上海将集中采购公开招标限额从200万上调至400万!
江苏、浙江、广东、四川、福建、北京、河南、湖南、安徽、重庆、陕西、江西、河北、云南、广西、天津、辽宁、甘肃、海南、西藏20省市政府公开招标采购限额标准为200万元以上。
文末附最新版《必须招标的工程项目规定》(国家发展改革委令第16号)全文及解读!
《江苏省省级政府集中采购目录及限额标准》,2019年1月1日起实行。
一、分散采购限额标准

二、公开招标限额标准
省级公开招标数额标准为200万元(含)以上。对使用财政性资金涉及重大的民生项目、社会关注度高,预算在1000万元以上的项目,应纳入集中采购。
《浙江省2019年度政府集中采购目录及标准》
一、分散采购限额标准
货物、服务类项目:省级为50万元,市级为30万元,县级为20万元。
二、公开招标限额标准
货物、服务类项目:省、市、县三级均为200万元。
《湖北省2019—2020年政府集中采购目录及标准》
一、公开招标数额标准:
其中2019年起,省级公开招标数额标准从200万元调整到300万元,市级从100万元调整到200万元,县级标准100万元不变。武汉市市本级执行省级公开招标数额标准。
二、分散采购限额标准:
分散采购限额标准从50万元(含50万元)调整为100万元(含100万元)。
除纳入批量集中采购范围的项目外,货物类和服务类项目预算金额达到公开招标数额标准的,采购人应当采用公开招标方式依法组织实施。
政府采购货物或服务项目的公开招标数额标准为200万元。
《四川省2018—2019年政府集中采购目录及采购限额标准》
一、公开招标数额标准
单项或批量采购预算省级和成都市本级在200万元(此前为150万元);
其他市(州)本级和成都市所辖县(市、区)级在120万元(此前为80万元);
其他县(市、区)级在80万元(此前为50万元)以上的纳入公开招标范围。
政府采购工程项目的公开招标数额标准按国务院有关规定执行。
二、分散采购数额标准
分散采购数额标准为集中采购目录以外,
单项或批量采购预算省级和成都市本级在50万元;
其他市本级和成都市所辖县(市、区)级在30万元;
其他县(市、区)级在10万元以上的货物和服务项目。
单项或批量采购预算,
省级和成都市本级在60万元
其他市本级和成都市所辖县(市、区)级在40万元
-
其他县(市、区)级在20万元以上的工程项目。
《2019年度山东省省级政府集中采购目录及限额标准》
一、分散采购限额标准
前一期目录为:货物类50万元、服务类100万元(工程勘察、设计、监理服务为50万元)、工程类100万元。
2019年调整为:货物和服务类100万元(工程勘察、设计、监理服务为50万元)、工程类150万元。
二、公开招标限额标准
前一期目录为:货物类200万元、服务类200万元(工程勘察、设计、监理服务为50万元)、工程类200万元。
2019年调整为:同一预算项目下,货物和服务类单项或批量采购金额400万元,工程类单项合同金额400万元。
《省财政厅修订政府采购目录及标准》
一、提高自行采购的标准
将目录内金额起点和目录外限额标准统一提高至50万元;
二、将公开标准数额标准
由100万元提高至200万元,扩大采购人选择采购方式的自主权,采购人可根据采购项目特点自主确定适宜的采购方式。
《北京市2018-2019年政府采购集中采购目录及标准》
一、分散采购及限额标准
除集中采购机构采购项目和部门集中采购项目外,各部门采购单项或批量金额达到50万元以上(含50万元)的货物和服务项目、100万元以上(含100万元)的工程项目应执行《中华人民共和国政府采购法》和《中华人民共和国招标投标法》有关规定,实行分散采购。
二、政府采购公开招标数额标准
采购公开招标数额标准以上的项目,必须采用公开招标的方式。因特殊原因需要采用公开招标以外的采购方式的,应当在采购活动开始前获得本级政府采购监督管理部门的批准。公开招标的具体数额标准如下:
1、货物或服务类:单项或批量采购金额一次性达到200万元以上(含200万元)。
2、工程类:按照北京市有关规定执行。
《河南省2018-2019年政府集中采购目录及标准》
一、政府采购限额标准
未列入集中采购机构采购项目和部门集中采购项目目录的,省级各部门采购单项或批量预算达到50万元以上(含50万元)、市级(含省直管县)20万元以上(含20万元)、县级10万元以上(含10万元)的货物、工程和服务的项目,属于政府采购范围,应按《中华人民共和国政府采购法》和《中华人民共和国招标投标法》有关规定执行。
二、政府采购公开招标数额标准
提高了公开招标的数额标准和分散采购限额标准。省厅按级次提高了货物和服务公开招标的数额标准:省级由2016年的120万元提高到200万元、市级提高到150万元、县级提高到100万元。
《湖南省2019年省级政府集中采购目录及政府采购限额标准》
一、政府采购限额标准
省级政府采购限额标准为:货物项目采购预算金额50万元以上;服务项目采购预算金额80万元以上;工程项目采购预算金额100万元以上。
二、公开招标数额标准
全省政府采购货物和服务项目公开招标数额标准:省级为200万元;市州县为100万元。
《安徽省2018-2019年政府集中采购目录及采购限额标准》
一、分散采购限额标准
对于未纳入集中采购目录但达到采购限额标准的项目,应当依法实行分散采购。分散采购限额标准为:
省级:货物、服务类项目,单项或批量采购预算满20万元;工程类项目,单项采购预算满50万元。
市、县级:货物、服务类项目,单项或批量采购预算满10万元;工程类项目,单项采购预算满30万元。
二、公开招标数额标准
政府采购货物、服务类项目,省级单项或批量采购预算满200万元,市、县级单项或批量采购预算满100万元的,必须采用公开招标方式。
《重庆市2019-2020年度市级政府集中采购目录及采购限额标准》
一、分散采购限额标准
货物和服务类项目:50万元
工程类项目:100万元
二、公开招标数额标准
市级单次采购金额达到200万元及以上的货物和服务类采购项目应当采用公开招标方式采购。
工程类(建设工程)项目公开招标数额标准按照国家有关规定执行。
《上海市2019-2020年政府采购集中采购目录和采购限额标准》
一、分散采购限额标准

二、政府采购公开招标数额标准
本市政府采购货物和服务类项目公开招标数额标准为400万元(原为200万元)。
《2019年度政府集中采购目录及采购限额标准》
一、公开招标数额标准
货物和服务类项目:
省级:200万元(含);
市级:150万元(含);
县级:100万元(含)。
二、政府采购限额标准
货物和服务类项目:
省级:10万元(含);
市级:5万元(含);
县级:3万元(含)。
工程类项目:
省级:20万元(含);
市级:10万元(含);
县级:5万元(含)。
一、采购限额标准
集中采购目录以外,单项或批量金额达到20万元以上(含20万元)的采购项目由采购单位自行或委托采购代理机构依法组织采购。集中采购目录以外,采购限额标准以下的采购项目不适用政府采购法的有关规定。
二、公开招标的数额标准
200万元以上(含200万元)的政府采购货物、服务项目应当采用公开招标方式组织实施.
单项或批量采购金额未达到公开招标数额标准的,可以选择其他采购方式。
调整河北省政府采购集中采购目录和限额标准的通知(2017-2018)
一、政府采购限额标准:货物/工程/服务:省级50万元(含)以上、设区市级20万元(含)以上、县(市、区)级10万元(含)以上。
二、公开招标数额标准:货物/服务:省级200万元(含)以上、设区市级150万元(含)以上、县(市、区)级100 万元(含)以上。
《云南省2019年政府集中采购目录及标准》
一、分散采购限额标准
分散采购限额标准50万元。
二、公开招标数额标准
货物和服务类公开招标数额标准省级200万元,州市级120万元,县级100万元。
工程类公开招标数额标准400万元;与工程建设有关的货物200万元;与工程建设有关的服务100万元。
《广西2018-2019年集中采购目录及限额标准》
一、政府采购限额标准
政府集中采购目录以外,单项或批量预算金额在采购限额标准(含本数)以上的项目,实行分散采购。采购人可以自行采购,也可以委托采购代理机构采购。
采购限额标准如下:
货物、服务类项目:自治区本级单项或批量预算金额20万元以上,设区市、县级10万元以上;
工程类项目:自治区本级单项或批量预算金额30万元以上,设区市、县级20万元以上。
二、公开招标限额标准
货物类省级公开招标数额标准调整为200万以上。(此前是120万元以上)
《天津市2019年政府集中采购目录和采购限额标准》
一、政府采购限额标准
政府采购限额标准市级和滨海新区为50万元,区级(不含滨海新区)为30万元。
二、公开招标数额标准
货物类、服务类项目公开招标数额标准为200万元,工程类项目按照建设工程项目的相关规定执行。
《山西省2018-2019年度集中采购目录及采购限额标准》
一、政府采购限额标准
未列入集中采购机构采购项目和部门集中采购项目目录的,各类货物、服务、工程类采购预算项目金额达到30万元以上(市级不高于20万元以上)实行政府采购。
二、政府采购公开招标数额标准
采购货物、服务类项目,批量采购金额达到100万元(含100万元)以上应采用公开招标采购方式。
暂未更新,现行的是贵州省政府集中采购目录及限额标准(黔府办发〔2015〕46号),由贵州省人民政府办公厅于2015年12月4日发布。

《2018-2019年度辽宁省政府集中采购目录及采购限额标准》
一、集中采购限额标准
二、分散采购的限额标准
省本级、沈阳市、大连市和鞍山市的限额标准为30万元;
其他各市为20万元
县(区)级是10万元。
(此前,这一标准统一定为5万元)
三、公开招标采购的限额标准
关于公开招标,通知要求,省本级和市级的货物与服务项目的标准为200万元,县(区)级是100万元;工程项目的限额标准未做改动,依然是200万元。
《甘肃省2019-2020年政府集中采购目录和采购限额标准》
一、分散采购限额标准
除集中采购机构采购项目和部门集中采购项目外,各部门采购单项或批量金额达到50万元以上的货物和服务项目、100万元以上的工程项目应按《中华人民共和国政府采购法》和《中华人民共和国招标投标法》有关规定执行。
二、公开招标数额标准
货物或服务项目单项采购金额达到200万元以上的,应当采用公开招标方式,因特殊情况需要采用公开招标以外采购方式的,应在采购活动开始前,报经政府采购监督管理部门批准。
一、分散采购限额标准
单项或批量采购预算满20万元的货物、工程、服务类分散采购项目,纳入政府采购管理。
二、公开招标数额标准
兵团本级单项或批量采购预算满150万元、师市和团镇级单项或批量采购预算满120万元的货物、服务类项目,应当以公开招标的方式实施政府采购。
吉林省2018-2019年政府集中采购目录、政府采购限额标准和公开招标数额标准
一、政府采购限额标准
货物、服务类项目单项或批量采购预算金额达到20万元(含20万元);
工程类项目采购预算金额达到50万元(含50万元)。
二、政府采购公开招标数额标准
采购货物、服务类项目,批量采购金额达到100万元(含100万元);
-
工程类项目采购金额达到200万元(含200万元)。
一、公开招标数额标准
政府采购货物类、服务类项目,单次采购预算金额 200 万元以上的,应当采取公开招标方式采购。
二、分散采购限额标准
政府采购实行集中采购和分散采购相结合。集中采购目录外,单次采购预算金额 50 万元以上的货物、服务类采购项目,属于分散采购项目,应依法施行政府采购; 单次采购预算金额50 万元以下的货物、服务类采购项目,由单位自行采购,不需办理政府采购手续。
一、政府采购限额标准
货物10万元及以上,服务20万元及以上,工程50万元及以上。
二、政府采购公开招标数额标准
货物类中同类品目采购计划(预算)金额100万元(含)以上的项目,服务类中同类品目采购计划(预算)金额200万元以上的项目,要采取招标方式组织采购。未达到招标限额标准的货物类项目可采取竞争性磋商或竞争性谈判方式。
一、公开采购限额标准
单项或批量采购预算金额超过100万元的货物和服务类政府采购项目,应当实行公开招标。
二、自行采购限额标准
年度预算金额100万元以内(含100万元)的政府采购工程项目,集中采购目录以外且预算金额在100万元以内(含100万元)的货物和服务项目,由采购人依法自行组织实施采购,不再报同级财政部门审核备案;集中采购目录以内的项目(采用零星备案方式除外),以及集中采购目录以外且超过100万元限额标准的所有采购项目,拟采取自行采购方式实施采购的必须上报同级人民政府批准。
一、分散采购限额标准
(一)省级分散采购限额标准:货物、工程和服务类项目,单项或者批量采购预算金额从20万上调至50万元。
(二)市(州)级分散采购限额标准:货物、工程和服务类项目,单项或者批量采购预算金额从10万上调至30万元。
(三)县级分散采购限额标准:货物、工程和服务类项目,单项或者批量采购预算金额从10万上调至20万元。
二、公开招标限额标准
(一)省级货物和服务类项目公开招标限额:采购预算金额从200万上调至300万元。
(二)市(州)级货物和服务类项目公开招标限额:采购预算金额从50万上调至200万元。
(三)县级货物和服务类项目公开招标限额:采购预算金额从50万上调至100万元。
一、分散采购限额及标准
集中采购目录以外且采购限额标准以上的政府采购项目实行分散采购。分散采购必须严格按照政府采购法律、法规和规章规定的采购方式和程序实施。
二、公开招标数额标准
采购预算金额达到200万元以上(含200万元)的货物、工程和服务项目必须采用公开招标方式采购。
采购人不得以化整为零的方式拆分、肢解政府采购项目,不得违法逃避政府采购监管或规避公开招标采购。在一个财政年度内,采购人将一个预算项目下的同一品目或者类别的货物、工程、服务多次自行购买,累计资金数额超过政府采购限额标准的,属于化整为零方式规避政府采购。
一、采购限额标准(单项采购金额)
自治区本级。货物、服务类:50万元以上(含50万元)修缮、装饰及改扩建:80万元以上(含80万元)
二、公开招标限额标准
自治区本级和除日喀则市、林芝市、山南市以外的其他地(市),单项或批量采购金额200万元以上货物、服务、工程类项目,应当采取公开招标方式采购(除涉密项目)。
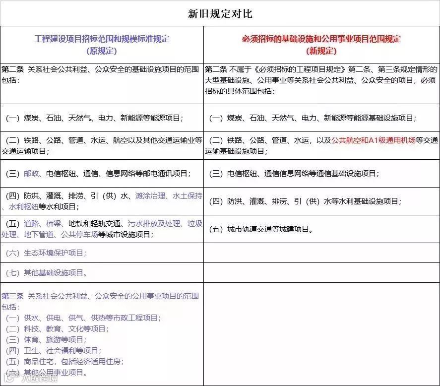
附:国家发改委《必须招标的工程项目规定》全文及解读

2018年3月30日,国家发展改革委印发《必须招标的工程项目规定》(国家发展改革委令第16号),对实施18年的《工程建设项目招标范围和规模标准规定》进行大修改!
2018年6月6日,必须招标的工程项目再增加5类。铁路、公路、管道、城市轨道交通等,要求必须招标。
1、全部或者部分使用国有资金投资或者国家融资的项目,使用国际组织或者外国政府贷款、援助资金的项目
(一)施工单项合同估算价在400万元人民币以上;
(二)重要设备、材料等货物的采购,单项合同估算价在200万元人民币以上;
(三)勘察、设计、监理等服务的采购,单项合同估算价在100万元人民币以上。
同一项目中可以合并进行的勘察、设计、施工、监理以及与工程建设有关的重要设备、材料等的采购,合同估算价合计达到前款规定标准的,必须招标。
2、不属于上述情形的大型基础设施、公用事业等关系社会公共利益、公众安全的项目
(一)煤炭、石油、天然气、电力、新能源等能源基础设施项目;
(二)铁路、公路、管道、水运,以及公共航空和A1级通用机场等交通运输基础设施项目;
(三)电信枢纽、通信信息网络等通信基础设施项目;
(四)防洪、灌溉、排涝、引(供)水等水利基础设施项目;
(五)城市轨道交通等城建项目。
必须招标的基础设施和公用事业项目范围规定
第一条 为明确必须招标的大型基础设施和公用事业项目范围,根据《中华人民共和国招标投标法》和《必须招标的工程项目规定》,制定本规定。
第二条 不属于《必须招标的工程项目规定》第二条、第三条规定情形的大型基础设施、公用事业等关系社会公共利益、公众安全的项目,必须招标的具体范围包括:
(一)煤炭、石油、天然气、电力、新能源等能源基础设施项目;
(二)铁路、公路、管道、水运,以及公共航空和A1级通用机场等交通运输基础设施项目;
(三)电信枢纽、通信信息网络等通信基础设施项目;
(四)防洪、灌溉、排涝、引(供)水等水利基础设施项目;
(五)城市轨道交通等城建项目。
第三条 本规定自2018年6月6日起施行。

(注:蓝色部分内容在新规定中被删除)
附:国家发展改革委令第16号
《必须招标的工程项目规定》
第一条 为了确定必须招标的工程项目,规范招标投标活动,提高工作效率、降低企业成本、预防腐败,根据《中华人民共和国招标投标法》第三条的规定,制定本规定。
第二条 全部或者部分使用国有资金投资或者国家融资的项目包括:
(一)使用预算资金200万元人民币以上,并且该资金占投资额10%以上的项目;
(二)使用国有企业事业单位资金,并且该资金占控股或者主导地位的项目。
第三条 使用国际组织或者外国政府贷款、援助资金的项目包括:
(一)使用世界银行、亚洲开发银行等国际组织贷款、援助资金的项目;
(二)使用外国政府及其机构贷款、援助资金的项目。
第四条 不属于本规定第二条、第三条规定情形的大型基础设施、公用事业等关系社会公共利益、公众安全的项目,必须招标的具体范围由国务院发展改革部门会同国务院有关部门按照确有必要、严格限定的原则制订,报国务院批准。
第五条 本规定第二条至第四条规定范围内的项目,其勘察、设计、施工、监理以及与工程建设有关的重要设备、材料等的采购达到下列标准之一的,必须招标:
(一)施工单项合同估算价在400万元人民币以上;
(二)重要设备、材料等货物的采购,单项合同估算价在200万元人民币以上;
(三)勘察、设计、监理等服务的采购,单项合同估算价在100万元人民币以上。同一项目中可以合并进行的勘察、设计、施工、监理以及与工程建设有关的重要设备、材料等的采购,合同估算价合计达到前款规定标准的,必须招标。
第六条 本规定自2018年6月1日起施行。


你花了 分 秒 来阅读
点个“好看”再走吧!☟

